
北邮电子电路冲刺班讲义.docx
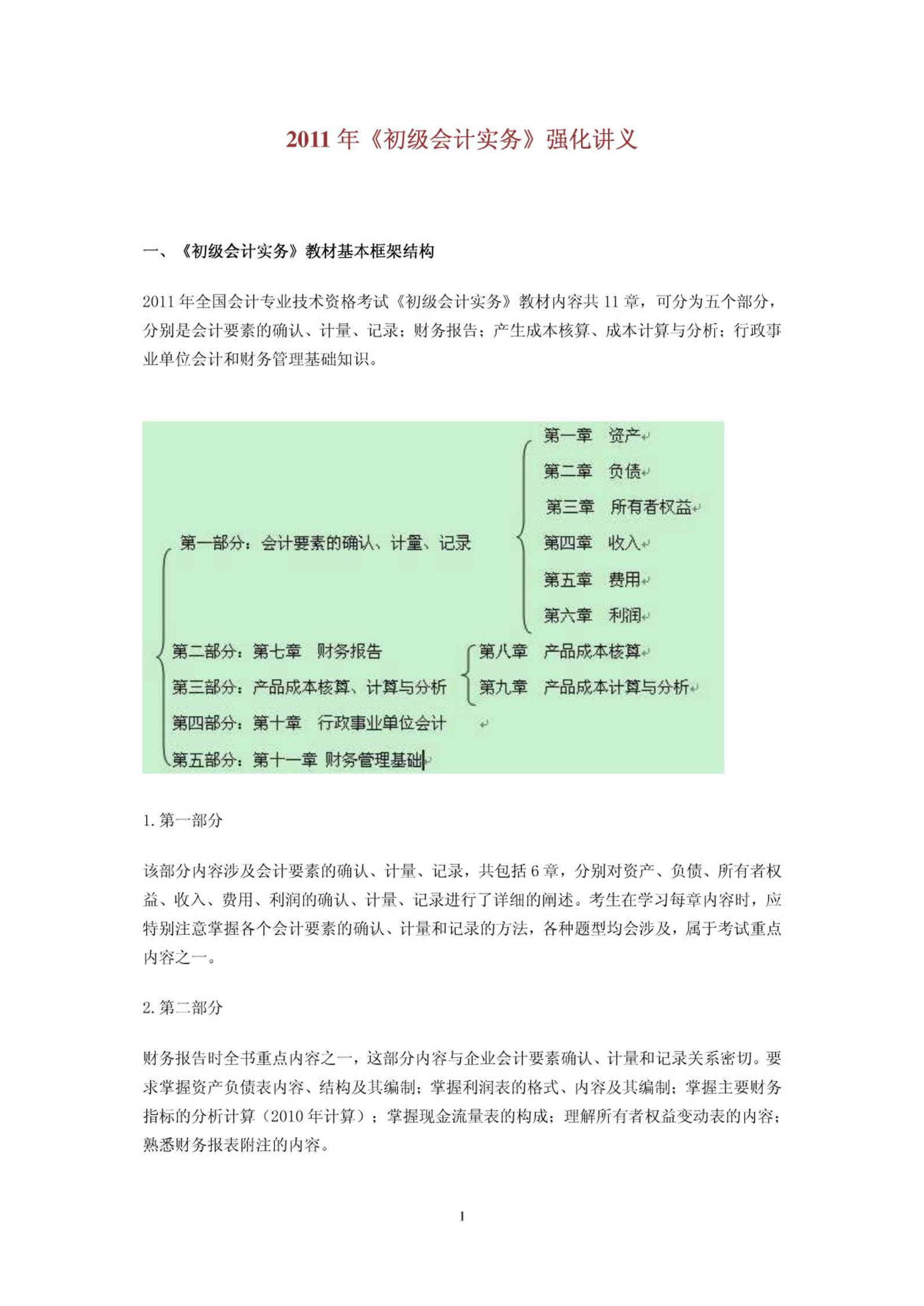
北京邮电大学考研电子电路冲刺班讲义编号:时间:2021年x月x日书山有路勤为径,学海无涯苦作舟页码:第PAGE60页共NUMPAGES61页第PAGE\*MERGEFORMAT60页共NUMPAGES\*MERGEFORMAT61页一、知识框架体系模拟电子电路第一章半导体器件1.1半导体的基本知识(本征半导体载流子、自由电子和空穴,N型半导体P型半导体)1.2PN结及半导体二极管(PN结的形成,PN结的单向导电性半导体二级管的伏安特性)-----重点1.3特殊二极管(稳压管)1.4

2011公务员面试讲义(华图).pdf

包装印刷电视包装中的色彩运用培训讲义.docx
编号:时间:2021年x月x日书山有路勤为径,学海无涯苦作舟页码:第PAGE6页共NUMPAGES7页第PAGE\*MERGEFORMAT6页共NUMPAGES\*MERGEFORMAT7页电视包装中的色彩运用文/王慧颖[内容提要]色彩是电视包装中的一个重要表达元素,它对电视包装的质量有着密切的关系.合理的色彩搭配能使电视节目更具吸引力。在好的电视包装中,色彩应和声音、形象设计结合成一个有机整体,塑造电视形象品牌。本文结合实践,主要分析了色彩在电视包装中的作用以及如何更好的把色彩运

包装印刷服装包装及装箱的基本要求讲义.docx
编号:时间:2021年x月x日书山有路勤为径,学海无涯苦作舟页码:第PAGE6页共NUMPAGES6页第PAGE\*MERGEFORMAT6页共NUMPAGES\*MERGEFORMAT6页更多企业学院:《中小企业管理全能版》183套讲座+89700份资料《总经理、高层管理》49套讲座+16388份资料《中层管理学院》46套讲座+6020份资料《国学智慧、易经》46套讲座《人力资源学院》56套讲座+27123份资料《各阶段员工培训学院》77套讲座+324份资料《员工管理企业学院》6

包装印刷打印机基本结构与原理讲义.docx
编号:时间:2021年x月x日书山有路勤为径,学海无涯苦作舟页码:第PAGE11页共NUMPAGES11页第PAGE\*MERGEFORMAT11页共NUMPAGES\*MERGEFORMAT11页更多企业学院:《中小企业管理全能版》183套讲座+89700份资料《总经理、高层管理》49套讲座+16388份资料《中层管理学院》46套讲座+6020份资料《国学智慧、易经》46套讲座《人力资源学院》56套讲座+27123份资料《各阶段员工培训学院》77套讲座+324份资料《员工管理企业

2011年《初级会计实务》强化讲义(全).pdf

加气混凝土生产技术实用讲义.docx
编号:时间:2021年x月x日书山有路勤为径,学海无涯苦作舟页码:第PAGE211页共NUMPAGES211页第PAGE\*MERGEFORMAT211页共NUMPAGES\*MERGEFORMAT211页加气混凝土生产技术实用讲义由《加气混凝土》编辑部编辑的《加气混凝土生产实用讲义》出版已四年了,讲义对于加气混凝土企业培训职工,指导生产,提高技术,促进等方面都起到了积极的作用,受到了广大职工、工程技术人员和人员的欢迎。近年来,加气混凝土行业发展较快,新增企业100余家,全国已发展

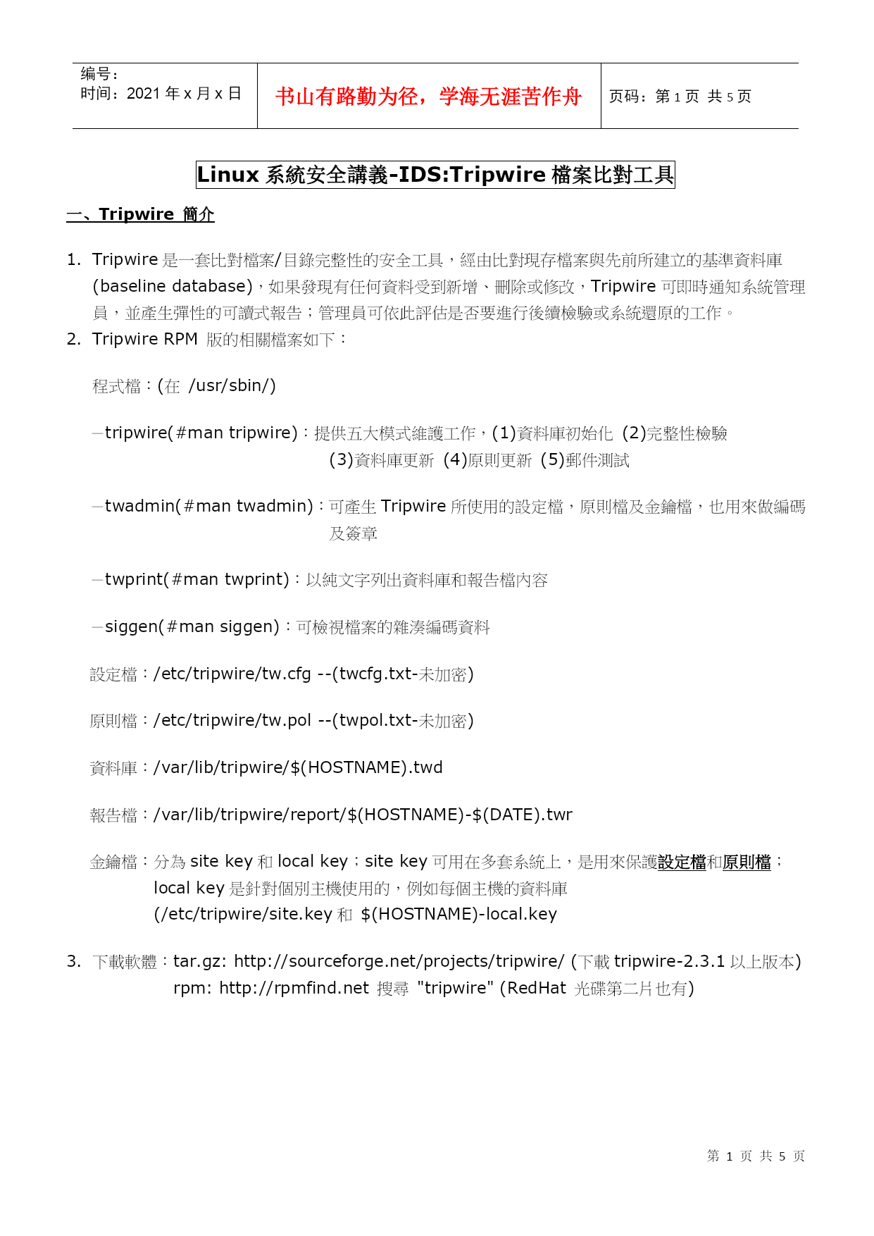
Linux系统安全讲义-IDSTripwire档案比对工具.docx
编号:时间:2021年x月x日书山有路勤为径,学海无涯苦作舟页码:第PAGE5页共NUMPAGES5页第PAGE\*MERGEFORMAT5页共NUMPAGES\*MERGEFORMAT5页Linux系統安全講義-IDS:Tripwire檔案比對工具一、Tripwire簡介Tripwire是一套比對檔案/目錄完整性的安全工具,經由比對現存檔案與先前所建立的基準資料庫(baselinedatabase),如果發現有任何資料受到新增、刪除或修改,Tripwire可即時通知系統管理員,並

HSCSA-Storage认证--硬盘基础知识讲义.docx
编号:时间:2021年x月x日书山有路勤为径,学海无涯苦作舟页码:第PAGE77页共NUMPAGES77页第PAGE\*MERGEFORMAT77页共NUMPAGES\*MERGEFORMAT77页HYPERLINK""幻灯片1幻灯片2幻灯片3幻灯片4幻灯片5硬盘作为存储数据的介质被放置在存储设备中,由控制器控制存储空间的分配和对数据的操作。幻灯片6硬盘是电脑主要的存储媒介之一,由一个或者多个铝制或者玻璃制的碟片组成。这些碟片外覆盖有铁磁性材料。绝大多数硬盘都是固定硬盘,被永

投递系统日常操作流程介绍讲义1.ppt
投递系统日常操作流程介绍主要内容挂号邮件系统日常操作流程挂号邮件投递系统日常处理流程挂号邮件投递系统操作步骤邮件信息接收或补录邮件信息接收或补录邮件信息接收或补录邮件信息接收或补录邮件信息接收或补录邮件信息接收或补录邮件信息接收或补录邮件信息接收或补录邮件信息接收或补录邮件信息接收或补录邮件信息接收或补录平衡合拢处理平衡合拢处理平衡合拢处理投递清单打印投递清单打印投递清单打印投递清单打印投递清单打印投递清单打印投递清单打印归班信息处理归班信息处理归班信息处理归班信息处理归班信息处理归班信息处理归班信息处理