您所在位置: 网站首页 / 文档列表 / 建筑材料生产技术 / 文档详情
加气混凝土生产技术实用讲义.docx 立即下载
上传人:骊蓉****23 上传时间:2024-09-04 格式:DOCX 页数:211 大小: 金币:10 举报 版权申诉
预览加载中,请您耐心等待几秒...

加气混凝土生产技术实用讲义.docx

加气混凝土生产技术实用讲义.docx

预览

免费试读已结束,剩余 201 页请下载文档后查看

10 金币

下载文档

如果您无法下载资料,请参考说明:

1、部分资料下载需要金币,请确保您的账户上有足够的金币

2、已购买过的文档,再次下载不重复扣费

3、资料包下载后请先用软件解压,在使用对应软件打开

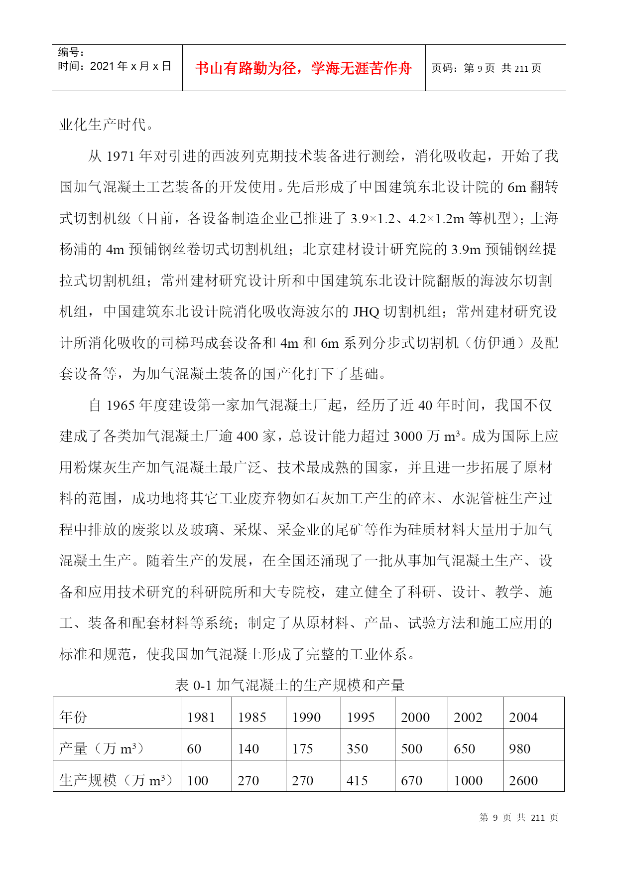
编号:时间:2021年x月x日书山有路勤为径,学海无涯苦作舟页码:第PAGE211页共NUMPAGES211页第PAGE\*MERGEFORMAT211页共NUMPAGES\*MERGEFORMAT211页加气混凝土生产技术实用讲义由《加气混凝土》编辑部编辑的《加气混凝土生产实用讲义》出版已四年了,讲义对于加气混凝土企业培训职工,指导生产,提高技术,促进等方面都起到了积极的作用,受到了广大职工、工程技术人员和人员的欢迎。近年来,加气混凝土行业发展较快,新增企业100余家,全国已发展到300多家,总的趋势朝着大规模,机械化和自动化方向发展,中国加气混凝土协会决定重印《加气混凝土生产技术实用讲义》。在保持原版结构和内容的基础上,对近年出现的加气混凝土新技术、新品种、新经验作了简要介绍,增录了与生产关系密切的有关原材料、生产工艺试验方法和企业关注的材料,为广大加气混凝土工作者,尤其是刚刚从事加气混凝土工作的经营管理者、一线职工提供了在生产实践中发现问题、解决问题和研究问题的思路与方法,进一步规范和统一检测方法,使我们企业的经验和成果更便于交流与推广,促进加气混凝土行业的发展。我国加气混凝土企业的原材料差异较大,工艺技术路线不尽相同,规模和技术相关悬殊,决定了实际经验在指导生产过程中的重要性,但不深入研究加气混凝土的理论,难免会拘泥于已有的经验,限制我们生产和管理水平的提高,愿再版的《加气混凝土生产技术实用讲义》能给大家以启迪和帮助,同时希望广大读者指出其中的问题和不足,以便于今后修改。中国加气混凝土协会二00三年八月前言随着加气混凝土工业的发展,我国先后出版了两套加气混凝土工业技术书刊。第一套是出版于1982年的《加气混凝土生产技术》(崔可浩、杨伟明、陶有生编);第二套是出版于1990年的《加气混凝土工业丛书》(崔可浩、吴庵敖主编)。全套丛书共分三册:即《加气混凝土生产工艺》(张继能、顾同曾编);《加气混凝土生产机械设备》(应驹、宫润梧主编)及《加气混凝土工厂管理》(王声援、姜炳年编)。以上两套技术书刊,对于加气混凝土行业培训技术人才、指导生产都起到了极大的作用。近几年加气混凝土工业发展极为迅速,生产厂家已由1991年的85家发展到目前的180余家。生产企业尤其是新建企业的管理人员、技术人员及生产一线职工,急需一套能够迅速了解和掌握加气混凝土生产技术的实用培训讲义。《加气混凝土》编辑部,对已出版的两套书划进行简化、归纳、编辑。简略了一些理论叙述,吸收了国内外的最新科研成果和企业的实践经验,对加气混凝土生产工艺、原材料及主要设备,进行了通俗简要的介绍。并提出了主要的工艺控制点及常见的质量问题和解决方法,旨在为加气混凝土工业的发展,略飞微薄之力。本书由姜勇主编,邵英纯校阅,望广大读者提出宝贵意见,以便修改。本书在编写过程中得到谢尧生、吴九成先生的指导和帮助,在此一并致谢。由于编写水平有限,不妥之处,望批评指正。《加气混凝土》编辑部一九九九年元月目录TOC\o"1-2"\h\z\uHYPERLINK\l"_Toc439154141"绪论PAGEREF_Toc439154141\h6HYPERLINK\l"_Toc439154142"第一章加气混凝土的结构及强度形成原理PAGEREF_Toc439154142\h15HYPERLINK\l"_Toc439154143"第一节加气混凝土的结构PAGEREF_Toc439154143\h15HYPERLINK\l"_Toc439154144"第二节硅酸盐混凝土水化产物及物理力学性能PAGEREF_Toc439154144\h17HYPERLINK\l"_Toc439154145"第三节硅酸盐混凝土的强度形成PAGEREF_Toc439154145\h22HYPERLINK\l"_Toc439154146"第二章加气混凝土生产工艺过程PAGEREF_Toc439154146\h26HYPERLINK\l"_Toc439154147"第一节加气混凝土的种类PAGEREF_Toc439154147\h26HYPERLINK\l"_Toc439154148"第二节生产工艺过程PAGEREF_Toc439154148\h27HYPERLINK\l"_Toc439154149"第三章原材料PAGEREF_Toc439154149\h37HYPERLINK\l"_Toc439154150"第一节基本材料PAGEREF_Toc439154150\h37HYPERLINK\l"_Toc43
单篇购买
VIP会员(1亿+VIP文档免费下)

扫码即表示接受《下载须知》

加气混凝土生产技术实用讲义

文档大小:

限时特价:扫码查看

• 请登录后再进行扫码购买
• 使用微信/支付宝扫码注册及付费下载,详阅 用户协议 隐私政策
• 如已在其他页面进行付款,请刷新当前页面重试
• 付费购买成功后,此文档可永久免费下载
年会员
99.0
¥199.0

6亿VIP文档任选,共次下载特权。

已优惠

微信/支付宝扫码完成支付,可开具发票

VIP尽享专属权益

VIP文档免费下载

赠送VIP文档免费下载次数

阅读免打扰

去除文档详情页间广告

专属身份标识

尊贵的VIP专属身份标识

高级客服

一对一高级客服服务

多端互通

电脑端/手机端权益通用

手机号注册 用户名注册
我已阅读并接受《用户协议》《隐私政策》
已有账号?立即登录
我已阅读并接受《用户协议》《隐私政策》
已有账号?立即登录
登录
手机号登录 微信扫码登录
微信扫一扫登录 账号密码登录

首次登录需关注“豆柴文库”公众号

新用户注册
VIP会员(1亿+VIP文档免费下)
年会员
99.0
¥199.0

6亿VIP文档任选,共次下载特权。

已优惠

微信/支付宝扫码完成支付,可开具发票

VIP尽享专属权益

VIP文档免费下载

赠送VIP文档免费下载次数

阅读免打扰

去除文档详情页间广告

专属身份标识

尊贵的VIP专属身份标识

高级客服

一对一高级客服服务

多端互通

电脑端/手机端权益通用