您所在位置: 网站首页 / 文档列表 / linux/Unix相关 / 文档详情
Linux系统安全讲义-IDSTripwire档案比对工具.docx 立即下载
上传人:念珊****写意 上传时间:2024-09-04 格式:DOCX 页数:5 大小: 金币:10 举报 版权申诉
预览加载中,请您耐心等待几秒...

Linux系统安全讲义-IDSTripwire档案比对工具.docx

Linux系统安全讲义-IDSTripwire档案比对工具.docx

预览

在线预览结束,喜欢就下载吧,查找使用更方便

10 金币

下载文档

如果您无法下载资料,请参考说明:

1、部分资料下载需要金币,请确保您的账户上有足够的金币

2、已购买过的文档,再次下载不重复扣费

3、资料包下载后请先用软件解压,在使用对应软件打开

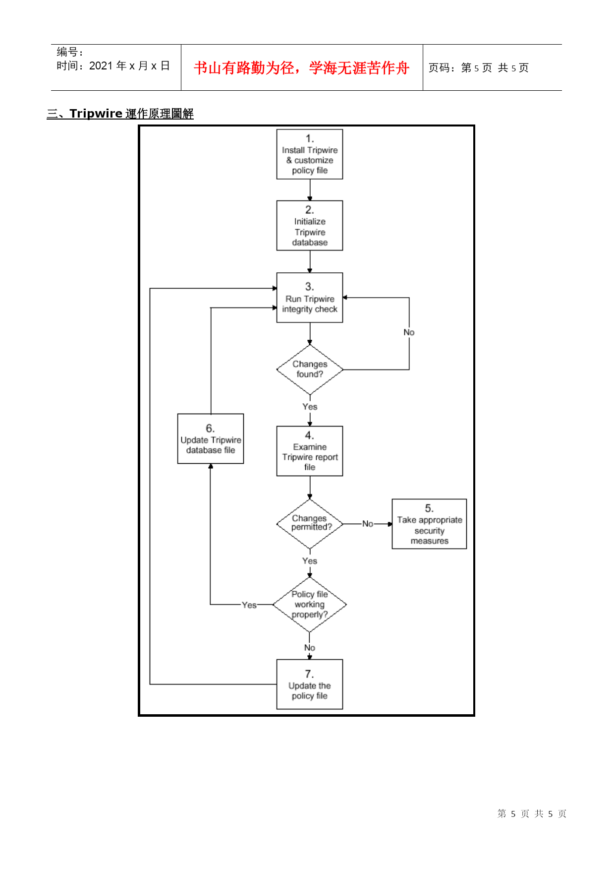
编号:时间:2021年x月x日书山有路勤为径,学海无涯苦作舟页码:第PAGE5页共NUMPAGES5页第PAGE\*MERGEFORMAT5页共NUMPAGES\*MERGEFORMAT5页Linux系統安全講義-IDS:Tripwire檔案比對工具一、Tripwire簡介Tripwire是一套比對檔案/目錄完整性的安全工具,經由比對現存檔案與先前所建立的基準資料庫(baselinedatabase),如果發現有任何資料受到新增、刪除或修改,Tripwire可即時通知系統管理員,並產生彈性的可讀式報告;管理員可依此評估是否要進行後續檢驗或系統還原的工作。TripwireRPM版的相關檔案如下:程式檔:(在/usr/sbin/)-tripwire(#mantripwire):提供五大模式維護工作,(1)資料庫初始化(2)完整性檢驗(3)資料庫更新(4)原則更新(5)郵件測試-twadmin(#mantwadmin):可產生Tripwire所使用的設定檔,原則檔及金鑰檔,也用來做編碼及簽章-twprint(#mantwprint):以純文字列出資料庫和報告檔內容-siggen(#mansiggen):可檢視檔案的雜湊編碼資料設定檔:/etc/tripwire/tw.cfg--(twcfg.txt-未加密)原則檔:/etc/tripwire/tw.pol--(twpol.txt-未加密)資料庫:/var/lib/tripwire/$(HOSTNAME).twd報告檔:/var/lib/tripwire/report/$(HOSTNAME)-$(DATE).twr金鑰檔:分為sitekey和localkey;sitekey可用在多套系統上,是用來保護設定檔和原則檔;localkey是針對個別主機使用的,例如每個主機的資料庫(/etc/tripwire/site.key和$(HOSTNAME)-local.key下載軟體:tar.gz:http://sourceforge.net/projects/tripwire/(下載tripwire-2.3.1以上版本)rpm:http://rpmfind.net搜尋"tripwire"(RedHat光碟第二片也有)二、實做步驟RPM檔安裝後(#rpm-ivhtripwire-xxx.rpm),需要再執行/etc/tripwire/twinstall.sh#/etc/tripwire/twinstall.sh<----輸入sitekey&localkey密碼DatabaseInitializationMode#/usr/sbin/tripwire-mi修改原則檔以符合系統現有的檔案架構#cd/etc/tripwire#/usr/sbin/tripwire-mc|grepFilename>twnotfound.txt編寫一個shellscript(twfilter.sh)(參考來源:網中人)#!/bin/bashorg_file=/etc/tripwire/twpol.txtnot_file=twnotfound.txttmp_file=tmp.txtnew_file=new.txtcat$org_file>$tmp_fileforIin$(cat$not_file|cut-d":"-f2);dogrep-v$i$tmp_file>$new_filecat$new_file>$tmp_filedonemv$org_file$org_file.bakcat$new_file>$org_filerm-f$new_filerm-f$tmp_file#---ENDScript---##shtwfilter.sh<--產生符合系統的原則檔根據新的原則檔重建資料庫#/usr/sbin/twadmin-mP/etc/tripwire/twpol.txt#/usr/sbin/tripwire-mi**重要**建立資料庫後”務必”刪除純文字格式的原則檔和設定檔#rm/etc/tripwire/twpol.txt#rm/etc/tripwire/twcfg.txtIntegrityCheckingMode#/usr/sbin/tripwire-mc可在/etc/cron.daily/下新增script:(tw-check)#!/bin/bash/usr/sbin/tripwire-mc|mail-s"TripwireDailyReportfrom{$HOSTNAME}"root@localhostDatabaseUpdateMode如果系統有新增或修改檔案,需更新資料庫:#/usr/sbin/tripw
单篇购买
VIP会员(1亿+VIP文档免费下)

扫码即表示接受《下载须知》

Linux系统安全讲义-IDSTripwire档案比对工具

文档大小:

限时特价:扫码查看

• 请登录后再进行扫码购买
• 使用微信/支付宝扫码注册及付费下载,详阅 用户协议 隐私政策
• 如已在其他页面进行付款,请刷新当前页面重试
• 付费购买成功后,此文档可永久免费下载
年会员
99.0
¥199.0

6亿VIP文档任选,共次下载特权。

已优惠

微信/支付宝扫码完成支付,可开具发票

VIP尽享专属权益

VIP文档免费下载

赠送VIP文档免费下载次数

阅读免打扰

去除文档详情页间广告

专属身份标识

尊贵的VIP专属身份标识

高级客服

一对一高级客服服务

多端互通

电脑端/手机端权益通用

手机号注册 用户名注册
我已阅读并接受《用户协议》《隐私政策》
已有账号?立即登录
我已阅读并接受《用户协议》《隐私政策》
已有账号?立即登录
登录
手机号登录 微信扫码登录
微信扫一扫登录 账号密码登录

首次登录需关注“豆柴文库”公众号

新用户注册
VIP会员(1亿+VIP文档免费下)
年会员
99.0
¥199.0

6亿VIP文档任选,共次下载特权。

已优惠

微信/支付宝扫码完成支付,可开具发票

VIP尽享专属权益

VIP文档免费下载

赠送VIP文档免费下载次数

阅读免打扰

去除文档详情页间广告

专属身份标识

尊贵的VIP专属身份标识

高级客服

一对一高级客服服务

多端互通

电脑端/手机端权益通用