
小学科学《声音》练习题(名师系列).doc
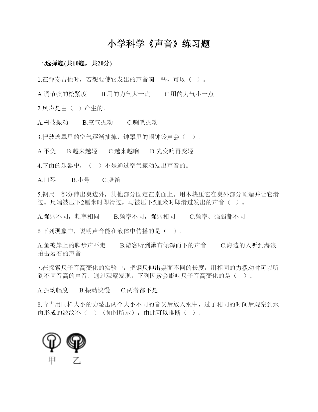
小学科学《声音》练习题一.选择题(共10题,共20分)1.在弹奏吉他时,若想要使它发出的声音响一些,可以()。A.调节弦的松紧度B.用的力气大一点C.用的力气小一点2.风声是由()产生的。A.树枝振动B.空气振动C.喇叭振动3.把玻璃罩里的空气逐渐抽掉,钟罩里的闹钟铃声会()。A.不变B.越来越轻C.越来越响D.先变响再变轻4.下面的乐器中,()不是通过空气振动发出声音的。A.口琴B.小号C.竖笛5.钢尺一部分伸出桌边外,其他部分固定在桌面上。用木块压它在桌外部分顶端并让它滑过。尺端被压下2厘米时即滑过,

小学科学《磁铁》练习题精品(巩固).doc
小学科学《磁铁》练习题一.选择题(共6题,共12分)1.有三辆小车,车上放着磁铁或铁块。当它们靠近时,会出现如下图所示的运行状态,可以判断出以下情况不可能的是()A.甲是铁块,乙和丙是磁铁B.甲和乙是磁铁,丙是铁块C.甲和乙是铁块,丙是磁铁2.当两块条形磁铁相互靠近时,不会发生排斥现象的是()。A.B.C.3.“司南”被称为世界上最早的“指南针”,它是()。A.B.C.4.下列物品中,能被磁铁吸引的是()A.铁钉B.橡皮筋C.砖块5.很早以前,人们在寻找铁矿时,发现了一种能吸铁的矿石,他们把这种矿石叫做(

小学科学《磁铁》练习题及答案【全优】.doc
小学科学《磁铁》练习题一.选择题(共6题,共12分)1.指南针中字母S表示的方向为()。A.南B.北C.西2.下列关于磁铁的描述正确的是()。A.磁铁都是天然形成的B.磁铁隔着很厚的书也能吸铁C.磁铁有不同的形状,是因为它们的用途不同3.用磁化的小磁针靠近指南针,结果如图所示,说明针尖一端是()。A.S极B.北极C.N极4.下列物体中,()没有用到磁铁。A.B.C.5.把一块条形磁铁悬挂在空中使它能自由转动等磁铁静止时我们发现——磁极的两端分别指向()。A.东、西B.东、南C.南、北D.东、北6.指南针是

小学科学《声音》综合练习题新版.doc
小学科学《声音》综合练习题一.选择题(共10题,共20分)1.声音的高低是由物体振动的()决定的。A.快慢B.幅度C.是否振动2.我们把手放在耳廓后面,是为了()。A.扩大耳廓听得更清楚B.控制声音进入耳朵C.为了好看3.一般情况下,成年女子的声带比成年男子的短,振动速度快,这说明()。A.女子音高比男子高B.女子音高比男子低C.女子音量比男子高4.音乐会上不同的乐器演奏同一首乐曲,我们也能够分辨出不同乐器发出的声音,这主要是依据()。A.声音的强弱不同B.声音的高低不同C.不同物体发出声音不同5.音量与

小学科学《声音》练习题【能力提升】.doc
小学科学《声音》练习题一.选择题(共10题,共20分)1.利用棉线和纸杯制作的“土电话”,声音主要是通过()从话简传到听筒的。A.棉线B.空气C.话筒2.下列关于声音变化的描述正确的是()。A.长短相同时,粗的物体发出的声音更强B.同一物体,振动幅度越小,发出的声音越强C.同一物体,振动幅度越大,发出的声音越强3.下面不能用于描述声音的是()。A.高、低B.强、弱C.多、少4.不能影响弦乐器音调高低的因素有()。A.音色B.松紧C.长短D.粗细5.声音可以向()传播。A.一个方向B.四面八方C.两个方向6

小学科学《磁铁》练习题【学生专用】.doc
小学科学《磁铁》练习题一.选择题(共6题,共12分)1.两根用白纸包裹的磁铁按下图位置摆放,它们之间的作用是相互排斥。已知A端的磁极是N极,那么D端的磁极是()。A.南极B.北极C.东极2.指南针中字母S表示的方向为()。A.南B.北C.西3.下列关于磁铁的描述正确的是()。A.磁铁都是天然形成的B.磁铁隔着很厚的书也能吸铁C.磁铁有不同的形状,是因为它们的用途不同4.将一颗小钢珠放在磁力非常强的条形磁铁的中间,松开手,小钢珠会()A.掉下来B.滚向一端C.不动5.下列物体中不能够被磁铁吸引的是()。A.

小学科学《磁铁》练习题(全国通用).doc
小学科学《磁铁》练习题一.选择题(共6题,共12分)1.在条形磁铁中间的上面放一个钢珠,钢珠会()。A.滚向其中的一端B.保持静止C.来回滚动2.下列事物中没有用到磁铁的是()。A.B.C.3.下列物体中,()没有用到磁铁。A.B.C.4.用推力、拉力和磁铁使小车运动,它们的主要区别是()。A.推力和拉力需要接触磁力不需要接触B.推力和拉力不需要接触,磁力需要接触C.拉力需要接触,推力和磁力不需要接触5.把一颗小钢珠放在磁性比较强的蹄形磁铁上,松开手,可能发生的现象是()。A.小钢珠不动B.小钢珠会掉下来

小学科学《声音》练习题精品【全优】.doc
小学科学《声音》练习题一.选择题(共10题,共20分)1.敲击下面的杯子,能发出高音的是()。2.一般情况下,成年女子的声带比成年男子的短,振动速度快,这说明()。A.女子音高比男子高B.女子音高比男子低C.女子音量比男子高3.敲打音叉会发出声音,敲打停止了仍能听到一段余音,这是因为()。A.音叉停止振动后仍能发声B.声音传到人耳需要一段时间C.敲打停止后音叉继续振动了一段时间4.用击打过的音叉轻轻接触水面,水面会产生波纹,这说明音叉()了。A.变小B.变热C.振动5.吹奏笛子时,我们听到的声音主要是由(

小学科学《声音》练习题【全国通用】.doc
小学科学《声音》练习题一.选择题(共10题,共20分)1.下列关于声音变化的描述正确的是()。A.长短相同时,粗的物体发出的声音更强B.同一物体,振动幅度越小,发出的声音越强C.同一物体,振动幅度越大,发出的声音越强2.电视机的声音太小了,用遥控器把声音调大了一些。在这个过程中,电视机的()。A.声音强弱发生了变化B.声音高低发生了变化C.声音音色发生了变化3.先将一把钢尺的一部分伸出桌面10厘米,用一只手压住钢尺的一端,另外一只手拨动钢尺的另一端。再将钢尺伸出桌面的部分逐渐变长,用同样的力量拨动,钢尺发

小学科学《磁铁》练习题精品【实用】.doc
小学科学《磁铁》练习题一.选择题(共6题,共12分)1.保持磁铁与被吸引物体距离不变,把下列物体放在中间会影响磁铁磁力的是()。A.一张卡纸B.一块橡皮C.一个铁格尺2.有三辆小车,车上放着磁铁或铁块。当它们靠近时,会出现如下图所示的运行状态,可以判断出以下情况不可能的是()A.甲是铁块,乙和丙是磁铁B.甲和乙是磁铁,丙是铁块C.甲和乙是铁块,丙是磁铁3.现在很多门都会装上门吸,门吸利用的是磁铁磁极间()的性质。A.同极相互排斥B.异极相互吸引C.异极相互排斥4.磁铁上磁力最强的部分叫()。A.磁极B.磁