您所在位置: 网站首页 / 文档列表 / 小学课件 / 文档详情
小学科学《声音》练习题精品【全优】.doc 立即下载
上传人:金启****富来 上传时间:2024-09-04 格式:DOC 页数:12 大小:456KB 金币:10 举报 版权申诉
预览加载中,请您耐心等待几秒...

小学科学《声音》练习题精品【全优】.doc

小学科学《声音》练习题精品【全优】.doc

预览

免费试读已结束,剩余 2 页请下载文档后查看

10 金币

下载文档

如果您无法下载资料,请参考说明:

1、部分资料下载需要金币,请确保您的账户上有足够的金币

2、已购买过的文档,再次下载不重复扣费

3、资料包下载后请先用软件解压,在使用对应软件打开

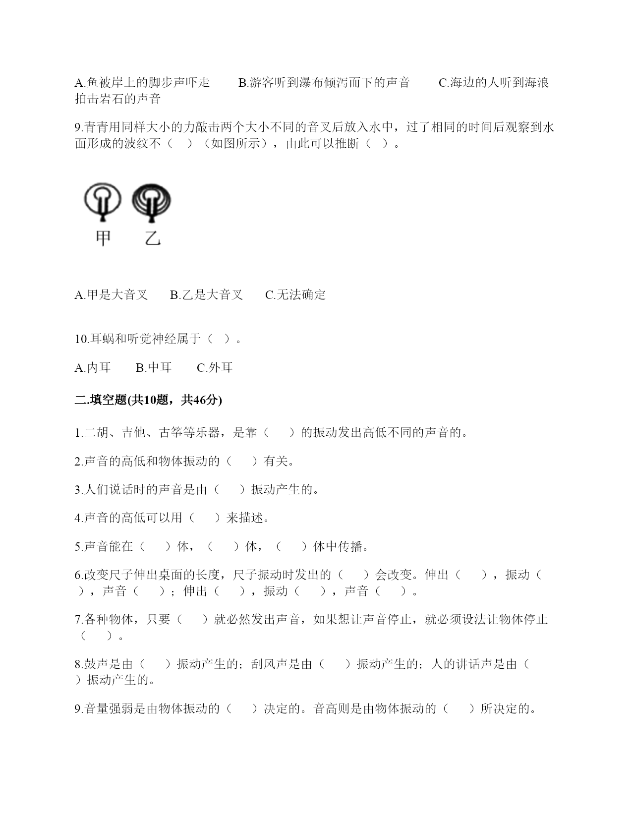
小学科学《声音》练习题一.选择题(共10题,共20分)1.敲击下面的杯子,能发出高音的是()。2.一般情况下,成年女子的声带比成年男子的短,振动速度快,这说明()。A.女子音高比男子高B.女子音高比男子低C.女子音量比男子高3.敲打音叉会发出声音,敲打停止了仍能听到一段余音,这是因为()。A.音叉停止振动后仍能发声B.声音传到人耳需要一段时间C.敲打停止后音叉继续振动了一段时间4.用击打过的音叉轻轻接触水面,水面会产生波纹,这说明音叉()了。A.变小B.变热C.振动5.吹奏笛子时,我们听到的声音主要是由()振动产生的。A.笛子本子B.笛子中的空气C.吹奏者的嘴唇6.下列关于声音说法正确的是()。A.声音可以在真空中传播B.声音可以在气体、液体和固体中向各个方向传播C.声音传播中遇到墙壁的阻挡就停止传播D.声音在水中比在空气中传播速度慢7.用橡皮筋自制简易古筝时,能听到较高声音的是()。A.琴弦调得紧一些B.弹得用力一些C.弹粗一些的琴弦8.下列现象中,说明声音能在液体中传播的是()。A.鱼被岸上的脚步声吓走B.游客听到瀑布倾泻而下的声音C.海边的人听到海浪拍击岩石的声音9.青青用同样大小的力敲击两个大小不同的音叉后放入水中,过了相同的时间后观察到水面形成的波纹不()(如图所示),由此可以推断()。A.甲是大音叉B.乙是大音叉C.无法确定10.耳蜗和听觉神经属于()。A.内耳B.中耳C.外耳二.填空题(共10题,共46分)1.二胡、吉他、古筝等乐器,是靠()的振动发出高低不同的声音的。2.声音的高低和物体振动的()有关。3.人们说话时的声音是由()振动产生的。4.声音的高低可以用()来描述。5.声音能在()体,()体,()体中传播。6.改变尺子伸出桌面的长度,尺子振动时发出的()会改变。伸出(),振动(),声音();伸出(),振动(),声音()。7.各种物体,只要()就必然发出声音,如果想让声音停止,就必须设法让物体停止()。8.鼓声是由()振动产生的;刮风声是由()振动产生的;人的讲话声是由()振动产生的。9.音量强弱是由物体振动的()决定的。音高则是由物体振动的()所决定的。10.用纸卷成一个“喇叭”,用这个纸喇叭听微弱的声音;拿掉纸喇叭,再听同样的声音。通过比较发现,用纸喇叭听到的声音比拿掉纸喇叭听到的声音更清楚,这说明纸喇叭有()的作用。这个模拟实验研究的是()的作用。三.判断题(共10题,共20分)1.物体振动的速度越快,发出的声音越强。()2.敲击过的音叉接触水面,水面出现许多波纹,说明声音以波的形式传播。()3.宇航员在月球上需要借助电子设备才能进行沟通,是因为他们穿的宇航服太厚了。()4.声音的传播与空气有关系。()5.橡皮筋没有发出声音,说明橡皮筋没有发生变化。()6.改变物体振动部分的长度,就可以改变物体振动发出的音量大小。()7.风声是自然界发出的声音。()8.喇叭发声时能弹起泡沫小球。()9.物体即使不振动,也能发出声音。()10.其他条件相同时,物体振动的越快,发出的声音越低。()四.连线题(共1题,共6分)1.下列声音主要是通过什么传播的?把它们起来。五.填表题(共2题,共14分)1.探究尺子发出声音的音高变化实验记录表。2.观察物体是否发声。六.简答题(共5题,共26分)1.闪电和雷同时在云层产生,在夏季的雨夜,我们总是先看到闪电,后听到雷声,请对这种现象进行合理解释。2.抽出玻璃罩内的空气,闹钟的声音有什么变化?怎样解释我们看到的现象?声音的传播与空气有关系吗?3.向水壶中倒水,随着水越到越多,听到的声音高低不同,倒的水越多,声音越高,其科学原理是什么?4.我们怎样保护自己的听力?5.为什么女生的音高比男生高?七.材料题(共3题,共16分)1.小明有3根长短相同,粗细不同的钢管,小丽说:“我可以闭上眼睛,只通过用相同的力敲击钢管就可以判断它们的粗细。”请解释其中的原理。2.用三个塑料袋分别装上沙子、水和空气封口,将三个塑料袋分别放在桌子上,一只耳朵轻轻地贴在塑料袋上,捂住另一只耳朵。在距离一臂远处,用铅笔上的橡皮轻轻敲击桌面。请分析隔着哪个塑料袋听到的声音效果好,并试着排序。3.夏天的夜晚,我们经常能听到蟋蟀的叫声,可是,你知道吗?只有雄性蟋蟀会叫,雌性是不会叫的。而且,蟋蟀的叫声不是从口中发出的,而是靠翅膀的摩擦来发声的。在雄性蟋蟀的前翅上,有旋涡纹状的翅膜,一边翅膀长着锉刀状的翅膜——弦器,另一边翅膀长着较硬的翅膜——弹器。当这两种发音器相互摩擦时,就能发出声音。蟋蟀称得上是昆虫界里一名优秀的小提琴师。你还听见过哪些动物的叫声?试写出5种。八.综合题(共5题,共
单篇购买
VIP会员(1亿+VIP文档免费下)

扫码即表示接受《下载须知》

小学科学《声音》练习题精品【全优】

文档大小:456KB

限时特价:扫码查看

• 请登录后再进行扫码购买
• 使用微信/支付宝扫码注册及付费下载,详阅 用户协议 隐私政策
• 如已在其他页面进行付款,请刷新当前页面重试
• 付费购买成功后,此文档可永久免费下载
年会员
99.0
¥199.0

6亿VIP文档任选,共次下载特权。

已优惠

微信/支付宝扫码完成支付,可开具发票

VIP尽享专属权益

VIP文档免费下载

赠送VIP文档免费下载次数

阅读免打扰

去除文档详情页间广告

专属身份标识

尊贵的VIP专属身份标识

高级客服

一对一高级客服服务

多端互通

电脑端/手机端权益通用

手机号注册 用户名注册
我已阅读并接受《用户协议》《隐私政策》
已有账号?立即登录
我已阅读并接受《用户协议》《隐私政策》
已有账号?立即登录
登录
手机号登录 微信扫码登录
微信扫一扫登录 账号密码登录

首次登录需关注“豆柴文库”公众号

新用户注册
VIP会员(1亿+VIP文档免费下)
年会员
99.0
¥199.0

6亿VIP文档任选,共次下载特权。

已优惠

微信/支付宝扫码完成支付,可开具发票

VIP尽享专属权益

VIP文档免费下载

赠送VIP文档免费下载次数

阅读免打扰

去除文档详情页间广告

专属身份标识

尊贵的VIP专属身份标识

高级客服

一对一高级客服服务

多端互通

电脑端/手机端权益通用