
方与圆高考满分作文.docx
方与圆高考满分作文方与圆高考满分作文(精选6篇)在平时的学习、工作或生活中,大家都不可避免地会接触到作文吧,作文是人们以书面形式表情达意的言语活动。那么你有了解过作文吗?下面是小编为大家收集的方与圆高考满分作文,希望对大家有所帮助。方与圆高考满分作文1“方形”与“圆形”是两种格格不入的图形,正所谓“方枘圆凿”,意思是说,方榫头和圆卯眼,两者合不起来。由此引申出的“方正”与“圆滑”,也表达了相反的意思。谈到“方”,很容易让人联想到“正”:正色直言、正身明法、正身清心、正气凛然、正言不讳、正己守道……这些词,

新高考志愿填报规则.docx
新高考志愿填报规则2023新高考志愿填报规则在新高考模式下,高考志愿填报在不同地区的规则是存在差异性的,志愿数量的选择性也是不一样的。下面是小编收集整理的2023新高考志愿填报规则,欢迎大家来阅读。2023新高考志愿填报规则1、2023新高考志愿填报新模式更侧重于专业而非院校在目前实行的新高考省市中,主流志愿填报模式基本单位的一种是“专业(类)+院校”模式。需要考生先考虑专业,专业是根本和基础,再去选择大学,取消了专业服从调剂,不存在考生因不服从专业调剂而被退档。2、过去主要是以学校为单位,再在学校的基础

我能高考作文.docx
我能高考作文在日常生活或是工作学习中,说到作文,大家肯定都不陌生吧,借助作文可以提高我们的语言组织能力。相信写作文是一个让许多人都头痛的问题,以下是小编收集整理的我能高考作文,仅供参考,希望能够帮助到大家。我能高考作文1成功者往往是自信的人。自信,在某些时候就是“我能”的代名词。自信这个伴侣,对于你我来说都很重要,我们应该自信,因为自信与成功是密不可分的,自信是取得成功的最基本的前提。朋友,扬起充满自信的“我能”风帆,让成功伴你一生。充满自信的“我能”是人生中的一盏明灯,它照耀着我们成长,它照耀着我们走向

江城子 秦观 高考.docx
江城子秦观高考江城子秦观西城杨柳弄春柔。动离忧,泪难收。犹记多情,曾为系归舟。碧野朱桥当日事,人不见,水空流。韶华不为少年留。恨悠悠,几时休。飞絮落花时候、一登楼。便作春江都是泪,流不尽,许多愁。[注]①韶华:青春年华,又指美好的春光。②变做:纵使。秦观江城子高考阅读(1)概括“杨柳”“飞絮”意象的内涵,并分析这首词表达的情感。(4分)答:_________________答:“杨柳”“飞絮意象的内涵有二:既表春景逝去,又表漂泊无依、离愁别绪。(2分)这首词抒发了抒发暮春伤别之情,也抒发了愁情别恨。(2分

广东高考满分作文.docx
广东高考满分作文广东高考满分作文6篇无论是身处学校还是步入社会,许多人都有过写作文的经历,对作文都不陌生吧,通过作文可以把我们那些零零散散的思想,聚集在一块。如何写一篇有思想、有文采的作文呢?以下是小编收集整理的广东高考满分作文,欢迎大家借鉴与参考,希望对大家有所帮助。广东高考满分作文1从小时候起,母亲您就信仰着“慈母多败儿”的宗旨,一直严厉地要求我,由于有您的理智与成熟,年少无知的我在您无数次的回答“不”中,我避免了很多可能无法挽回的错误,也学会如何处事待人。然而,我已经在世上过了18个春秋,相比起您的

家长给孩子高考寄语1.docx
家长给孩子高考寄语1家长给孩子高考寄语高考不是你一个人在奋斗,家长也在背后默默的为你奋斗,那么家长给孩子高考寄语有哪些呢?下面是小编给大家整理的家长给孩子高考寄语,供大家参阅!家长给孩子高考寄语11.十年寒窗苦读日,只盼金榜题名时,祝你高考拿高分,鲤鱼跳龙门!加油。2.圣人与常人之间往往只相差一小步,而这一小步却往往需要非凡的毅力才能赶上。3.生命之中最快乐的是拼搏,而非成功,生命之中最痛苦的是懒散,而非失败。4.孩子,没有人能真正帮助你,除了你自己!做好自己的人生导演!沉着高考,一切顺利!5.孩子你是爸

天津市高考改革.docx
天津市高考改革高考改革的历程体现了改革对于公平和效率的追求。高考改革是对存在局限性的高考制度的制度设计。高考改革之下,是否报名条件也会改变呢?下面是阳光网小编为你整理的天津市高考改革内容,希望对你有帮助。天津市高考加分政策改革《方案》以坚持正确的育人导向,突出问题导向,促进公平公正,体现主动稳妥为基本原则;以全面贯彻党的教育方针,引导学生全面而有个性地发展,纠正少数人片面追求高考加分的倾向,全面落实中央提出的“大幅减少、严格控制”要求为目标;充分考虑我市实际,科学合理地体现考生的相关特长、突出事迹、优秀表

高考励志唯美语句.docx
高考励志唯美语句高考励志唯美语句1、每天都是一个起点,每天都有一点进步,每天都有一点收获!2、眼泪不是我们的答案,拼搏才是我们的选择。3、静下来,铸我实力;拼上去,亮我风采。4、不苦不累,高三无味;不拼不搏,高三白活。5、拼一分高一分,一分成就终生。6、拼一载春秋,搏一生无悔。7、要成功,先发疯,下定决心往前冲!8、拧成一股绳,搏尽一份力,狠下一条心,共圆一个梦。9、贵在坚持、难在坚持、成在坚持10、我高考我自信我成功!11、品质成就学业,态度决定一切。12、忘时,忘物,忘我。诚实,朴实,踏实。13、遇难

广东高考物理综合试题.doc
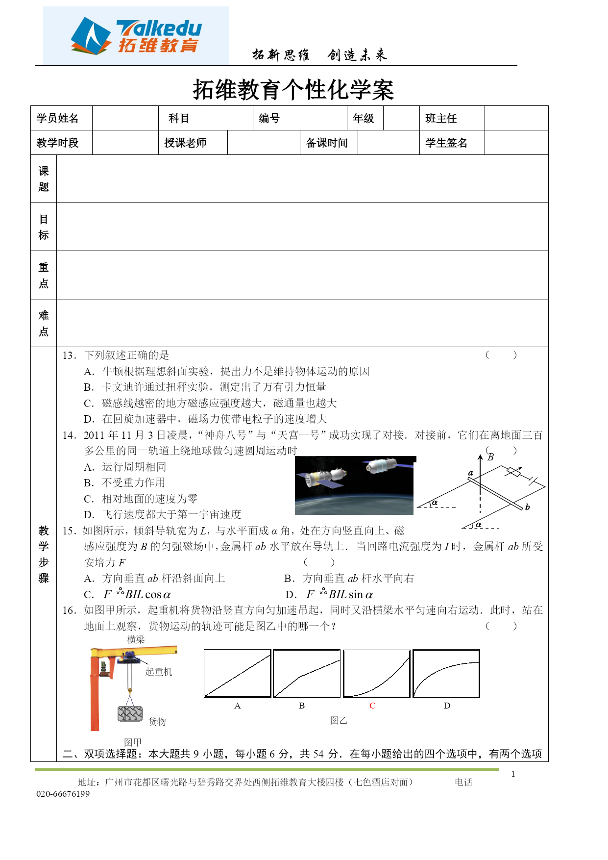
拓新思维创造未来地址:广州市花都区曙光路与碧秀路交界处西侧拓维教育大楼四楼(七色酒店对面)电话020-66676199拓维教育个性化学案学员姓名科目编号年级班主任教学时段授课老师备课时间学生签名课题目标重点难点教学步骤13.下列叙述正确的是()A.牛顿根据理想斜面实验,提出力不是维持物体运动的原因B.卡文迪许通过扭秤实验,测定出了万有引力恒量C.磁感线越密的地方磁感应强度越大,磁通量也越大D.在回旋加速器中,磁场力使带电粒子的速度增大B14.2011年11月3日凌晨,“神舟八号”与“天宫一号”成功实现了对

高考数学椭圆的几何性质.ppt
说课★奥苏贝尔认知同化学习理论:能否有效地学习,取决于学生认知结构中已有的观念,其关键是要能在新信息与学习者原有认知结构相关观念之间建立起非人为的实质性联系。数学学习的过程,就是个体数学认知结构不断完善的过程,建构良好的数学认知结构是以良好的知识结构为前提的。施教者应向学生呈现一种与个体已有观念有广泛联系的知识。2024/10/3研究椭圆的几何性质是解析几何基本思想的具体体现;是对用代数方法研究直线的某些性质平行发展,为即将研究双曲线、抛物线的几何性质奠定基础。课时设计教学目标:教学难点:2024/10/