
小学趣味运动会策划书 小学趣味运动会策划书(5篇).docx
小学趣味运动会策划书小学趣味运动会策划书(5篇)在日常的学习、工作、生活中,肯定对各类范文都很熟悉吧。大家想知道怎么样才能写一篇比较优质的范文吗?下面是小编帮大家整理的优质范文,仅供参考,大家一起来看看吧。小学趣味运动会策划书小学趣味运动会策划书篇一和谐、创新、阳光、健美为进一步推进素质教育的实施,提高广大学生体质,真正落实每天锻炼一小时,健康工作五十年,幸福生活一辈子的指导思想。让学生在情趣盎然中锻炼身体,陶冶情操,发挥智力和个性特点,创设文明、健康、活泼、和谐的校园文化生活。展现新时代小学生形象,并培

趣味运动会活动策划书背景趣味运动会活动策划(大全17篇).docx
趣味运动会活动策划书背景趣味运动会活动策划(大全17篇)在日常的学习、工作、生活中,肯定对各类范文都很熟悉吧。那么我们该如何写一篇较为完美的范文呢?以下是小编为大家收集的优秀范文,欢迎大家分享阅读。趣味运动会活动策划书背景篇一为了加强班级间的联系,增强班级的凝聚力,增强学生之间的相互了解,丰富同学们的课余生活,增进同学之间的友谊。同时,在寒冷的.冬日也为校园增添一抹青春的活力。1.四人五足迎面接力。2.“下饺子”(跳大绳)。操场。第14周星期五的第7—8节课。144001—144006班全体同学。1.四人

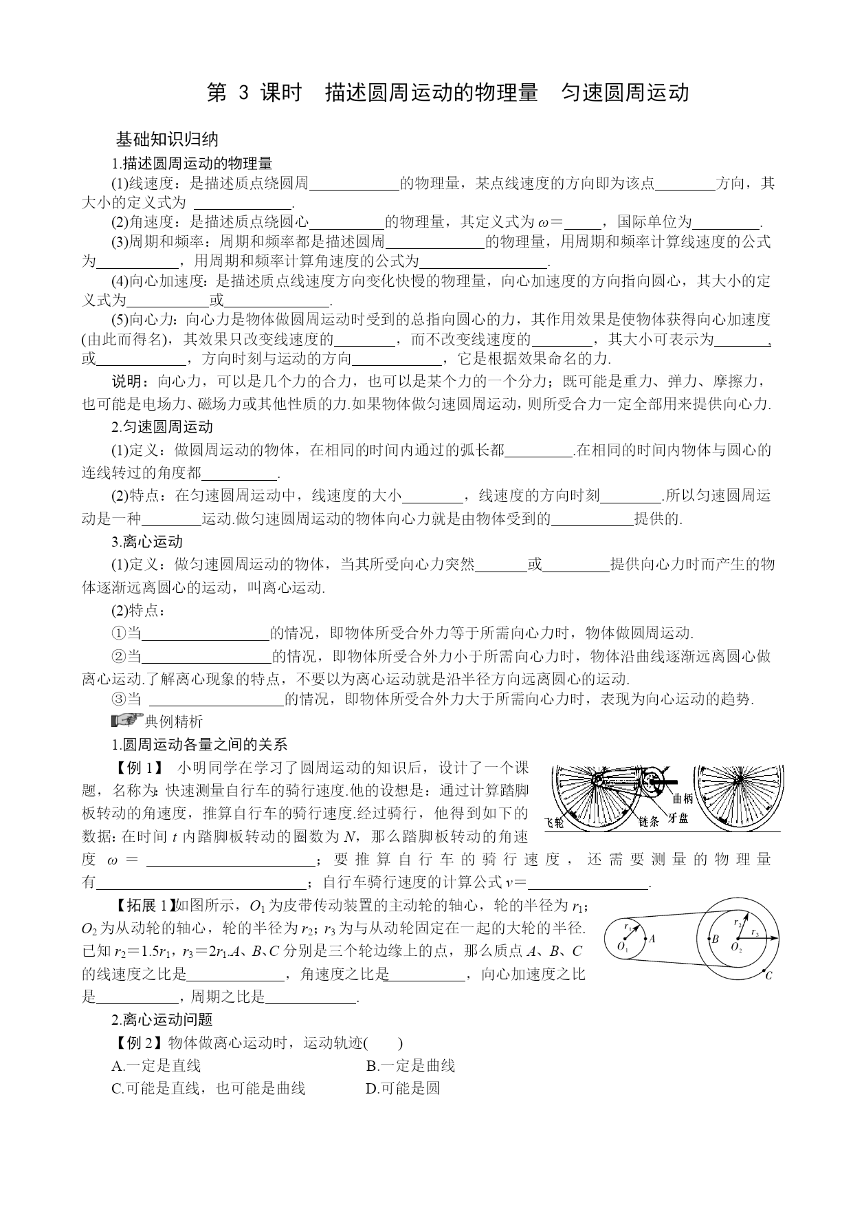
第 3 课时描述圆周运动的物理量匀速圆周运动.doc
第3课时描述圆周运动的物理量匀速圆周运动基础知识归纳1.描述圆周运动的物理量(1)线速度:是描述质点绕圆周的物理量,某点线速度的方向即为该点方向,其大小的定义式为.(2)角速度:是描述质点绕圆心的物理量,其定义式为ω=,国际单位为.(3)周期和频率:周期和频率都是描述圆周的物理量,用周期和频率计算线速度的公式为,用周期和频率计算角速度的公式为.(4)向心加速度:是描述质点线速度方向变化快慢的物理量,向心加速度的方向指向圆心,其大小的定义式为或.(5)向心力:向心力是物体做圆周运动时受到的总指向圆心的力,其

2021年学校运动会通讯稿100字大全-运动会演讲稿.docx
本文格式为Word版,下载可任意编辑第PAGE\*MERGEFORMAT3页共NUMPAGES\*MERGEFORMAT3页2021年学校运动会通讯稿100字大全_运动会演讲稿篇一瞧!运动健儿们正如飞跑去,看!同学们争展望飞翔。不要说为什么,这就是责任!运动员尽管背这重担与压力,但依然自由奔跑。自古有英雄啥地矿,仅有健儿奔如闯。在场上的运动员们,你们的人情就已将钢铁融化,令国旗染红。我在这里以崇高的敬意祝愿你们在运动场上健步如飞,飞出一片您们的蓝天。篇二在这场运动会中,我们不是自己一个人在战斗

初二物理机械运动的知识点-初二物理机械运动知识点.docx
初二物理机械运动的知识点|初二物理机械运动知识点1.机械运动:一个物体相对另一个物体位置改变(关键抓住五个字“位置的变化”)2.运动的描述参照物:描述物体运动还是静止时选定的标准物体运动和静止的相对性:选不同的参照物,对运动的描述可能不同3.运动的分类匀速直线运动:沿直线运动,速度大小保持不变;变速直线运动:沿直线运动,速度大小改变。4.比较快慢方法:时间相同看路程,路程长的快;路程相同看时间,时间短的快5.速度(常考点)物理意义:表示物体运动的快慢;定义:物体在单位时间内通过的路程;公式:v=s/t单位

2020运动会霸气加油稿50字总汇-运动会加油稿大学50字.doc
2020运动会霸气加油稿50字总汇_运动会加油稿大学50字运动会加油稿1、踏上跑道,是一种选择。离开起点,是一种勇气。驰骋赛场,是一种胜利。运动健将们,用你的实力,用你的精神,去开拓出,一片属于你的长跑天地!2、温暖的阳光洒在赛场上,男子乙组标枪的比赛即将开始。赛场上,一道道优美的弧线将轻盈地划过天空。健儿们用手中的标枪向距离的权限发起一轮又一轮的挑战。标枪在空中轻盈的姿态,是健儿们强健的力量和熟练的技巧的结合。谁能在这场激烈的竞争中获胜?让我们拭目以待,让我们为他们呐喊、助威吧!只有将力量与技巧合二为一

2024年冬季运动会运动员代表发言稿(实用20篇).docx
2024年冬季运动会运动员代表发言稿(实用20篇)思维方法的总结可以帮助我们提高解决问题的能力,培养创新思维。一个完美的总结应该简洁明了,重点突出,着重强调关键的成果和收获。总结的重要性不容忽视,以下是小编为大家整理的一些范文,希望能够帮助大家更好地写总结。冬季运动会运动员代表发言稿篇一尊敬的各位领导、老师,亲爱的同学们:大家好!在这美好的收获的季节,我们迎来了我校冬季趣味运动会的召开,今天在此能代表全体运动员发言,我的心里无比喜悦。首先让我代表全体运动员向这次活动的组织者和支持者表示衷心的感谢,让我们有

精彩的运动会加油稿-四年级春季运动会加油稿.docx
精彩的运动会加油稿-四年级春季运动会加油稿精彩的运动会加油稿200字-四年级春季运动会加油稿坚定,执着,耐力与希望,在延伸的白色跑道中点点凝聚!力量,信念,拼搏与奋斗,在遥远的终点线上渐渐明亮!时代的强音正在你的脚下踏响。运动会是学校一种体育活动每年都会举行,下面小编整理了一些精彩的运动会加油稿200字,欢迎大家借鉴!【1】精彩的运动会加油稿200字深深的呼吸,等待你的是艰难的1500米。相信胜利会属于你们。但在这征途上,需要你勇敢的心去面对。我们在为你加油,你是否听到了*我们发自/心中的呐喊?困难和胜利

最新运动会加油稿押韵有气势 运动会押韵加油稿(通用15篇).docx
最新运动会加油稿押韵有气势运动会押韵加油稿(通用15篇)在日常学习、工作或生活中,大家总少不了接触作文或者范文吧,通过文章可以把我们那些零零散散的思想,聚集在一块。范文怎么写才能发挥它最大的作用呢?以下是我为大家搜集的优质范文,仅供参考,一起来看看吧运动会加油稿押韵有气势篇一1.亲爱的健儿们,向前冲!我们在为你鼓掌。2.致接力运动员:接力棒带着你摩擦出的火光,暖了我的手。在急讯中,我们眼光在煞那间传递的是永恒,是团结,是友爱。4.人小志气大比赛顶呱呱,宝宝班加油!6.用你的精神,去开拓出,一片属于你的长跑

企业趣味运动会活动方案策划企业趣味运动会活动方案(优质8篇).docx
企业趣味运动会活动方案策划企业趣味运动会活动方案(优质8篇)为有力保证事情或工作开展的水平质量,预先制定方案是必不可少的,方案是有很强可操作性的书面计划。大家想知道怎么样才能写一篇比较优质的方案吗?以下是小编为大家收集的方案范文,欢迎大家分享阅读。企业趣味运动会活动方案策划篇一二、活动目的:为进一步提高员工素质,倡导绩效团体,营造和谐氛围,构建成功企业,根据公司目前生产状况尚不紧急的现状,将组织全体员工开展趣味运动会。三、活动时间:月份(具体时间根据活动场地和生产状况调整进行最后确认)。四、活动地点:分为