
聊城大学优秀研究生申请表.doc
优秀研究生申请表(——学年)姓名性别出生日期政治面貌贴相片处学院专业学号综合评定成绩名次学业成绩名次学生申请级别学院推荐级别学校审批级别申请理由一学年来在思想政治、学习、科研、社会活动等方面的主要表现:一学年来的获奖情况:一学年来的主要科研成果成果名称刊物名称及级别或出版社名称作者位次发表时间或出版时间导师鉴定意见导师签字:年月日科研秘书意见科研秘书签字:年月日学院意见学院领导签字(公章):年月日研究生处审核意见处领导签字(公章):年月日学校审批意见校领导签字:年月日注:1、优秀研究生分为校级优秀研究生和

数学学院研究生会活动总结.doc
数学学院2011年下半年活动总结为了丰富学生的研究生活,同时提高同学们的创新能。通过举行一系列活动,提高我院研究生各方面能力,互相交流,丰富研究生的知识储备,拓宽研究生的视野,激发研究生的热情,使同学们素质得到提升、开阔了视野、能够学以致用。通过举行的各项活动,在学习、科研、实践、社会活动等各方面都取得了一定成绩。现将活动总结如下:在学习和科研方面,端正学风,同学们积极进取,积极参加全国研究生数学建模大赛,并在比赛中获得优异的成绩。我院在11月份开展了学术科研活动,配合学校和学院开展研究生导师论坛的分论坛

法学院研究生会章程(1).doc
西南民族大学法学院研究生会章程第一条组织名称西南民族大学法学院研究生会(以下简称法学院研究生会)。第二条宗旨拥护党的领导,积极配合和支持西南民族大学法学院和研究生部的各项工作。团结法学院全体研究生勤奋学习科学文化知识,积极开展各项丰富多彩的文化活动,增进研究生之间、研究生与学院、学校之间以及研究生与社会各方之间的感情交流和对话了解,弘扬西南民族大学“和合谐习、自信自强”的精神,促进全体西南民族大学法学院研究生成为祖国建设、民族团结所需要的德、智、体全面发展的高级专门人才。第三条基本任务(一)法学院研究生会

最新研究生入党申请提纲范文.docx
第PAGE\*Arabic\*MERGEFORMAT3页共NUMPAGES\*MERGEFORMAT3页最新研究生入党申请提纲范文尊敬的党组织:我自愿要求加入中国共产党,因为共产党是中国工人阶级的先锋队,是中国各族人民利益的忠实代表,是中国社会主义事业的领导核心。中国共产党以马克思列宁主义、毛泽东思想作为自己的行动指南。马克思列宁主义揭示了人类社会发展的普遍规律,分析了资本主义制度本身无法克服的固有矛盾,指出社会主义必将代替资本主义,共产主义必将在全人类实现。《共产党宣言》发表一百多年的历史,

精编之研究生单位鉴定意见.docx
此资料由网络收集而来,如有侵权请告知上传者立即删除。资料共分享,我们负责传递知识。PAGEPAGE3研究生单位鉴定意见研究生是很多单位需要的优秀的人才,单位对研究生前面的考察期的表现会给出适当的鉴定意见。下面由本小编精心整理的研究生单位鉴定意见,希望可以帮到你哦!研究生单位鉴定意见篇一***同学在我部实习期间,态度端正,学习踏实,工作认真,注重理论和实践相结合,将大学所学的课堂知识能有效地运用于实际工作中,在我部“重庆热线”实习时能创造性、建设性地并能独立开展工作;能吃苦耐劳,工作责任心强,注

2023年研究生表现学校评语.docx
此资料由网络收集而来,如有侵权请告知上传者立即删除。资料共分享,我们负责传递知识。PAGEPAGE5研究生表现学校评语对于研究生的整体表现,我们学校要怎么去写这个评语评价呢?以下是小编搜集整理的研究生表现学校评语,欢迎阅读,供大家参考和借鉴!更多资讯尽在学校评语栏目!XXX同学待人真诚,诚恳。乐观向上。态度端正,性格谦和。作为一名硕士研究生,学习认真,积极向上。能吃苦耐劳,能完成导师交给的各项任务。忠实诚信讲原则,说到做到,不推卸责任。平易近人,积极进取,适应力强,勤奋好学。脚踏实地。思想端正

2023年研究生工作推荐信.docx
此资料由网络收集而来,如有侵权请告知上传者立即删除。资料共分享,我们负责传递知识。PAGEPAGE5研究生工作推荐信研究生工作推荐信怎么写?推荐信是研究生求职和招聘中间的一个重要媒介,以下是小编为您整理的研究生工作推荐信相关资料,欢迎阅读!研究生的推荐信范文(一)尊敬的领导:您好!我是XXX,XX学校研究生导师。很荣幸向贵公司推荐XXX。XXX同学于20XX年以研究生考试优异成绩自XX大学进入XX大学攻读管理学硕士学位。该同学综合素质较高,是我在当年入学的50余名学生中挑中的3名指导学生之一。

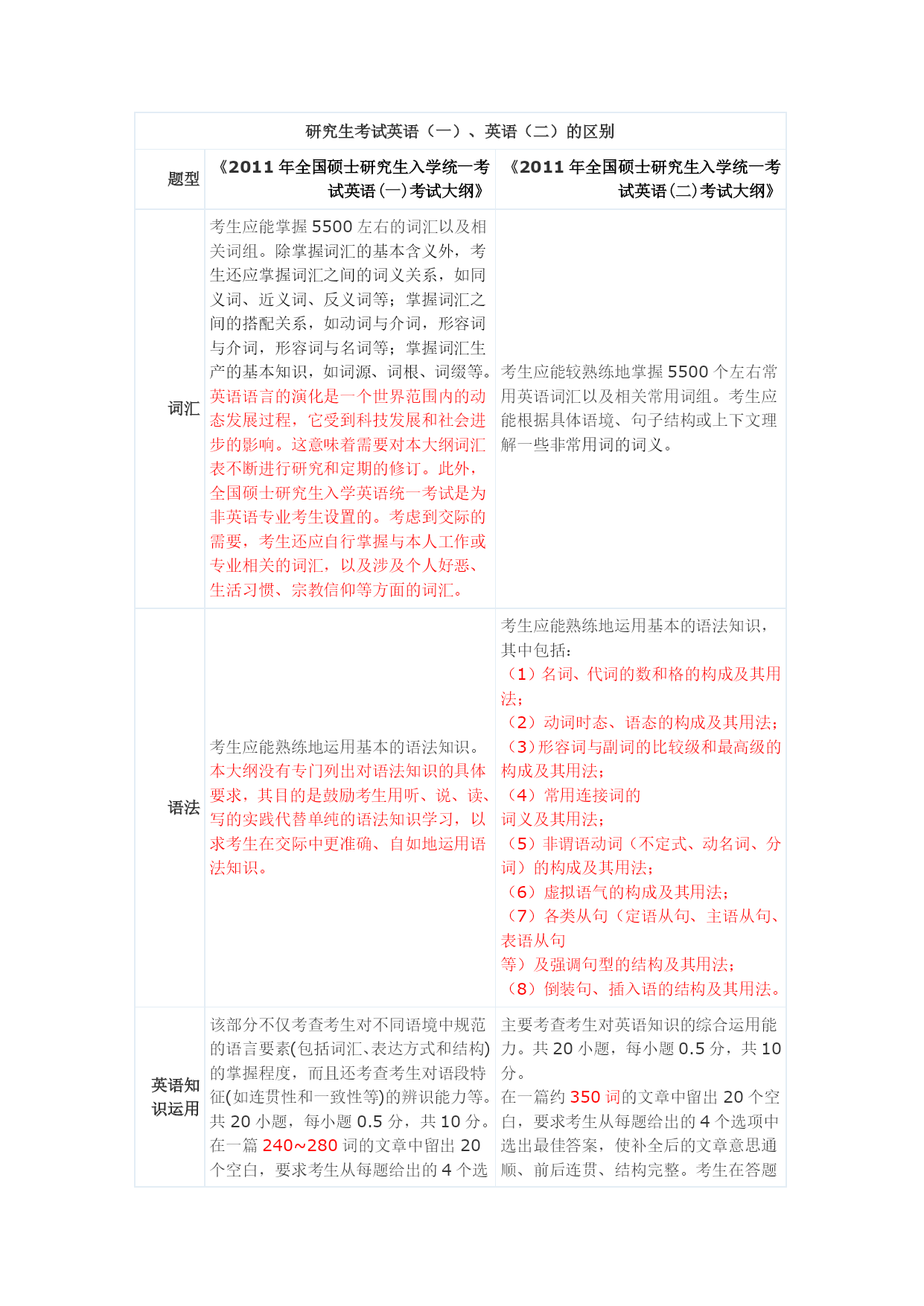
研究生考试英语(一)、英语(二)的区别.doc
研究生考试英语(一)、英语(二)的区别题型《2011年全国硕士研究生入学统一考试英语(一)考试大纲》《2011年全国硕士研究生入学统一考试英语(二)考试大纲》词汇考生应能掌握5500左右的词汇以及相关词组。除掌握词汇的基本含义外,考生还应掌握词汇之间的词义关系,如同义词、近义词、反义词等;掌握词汇之间的搭配关系,如动词与介词,形容词与介词,形容词与名词等;掌握词汇生产的基本知识,如词源、词根、词缀等。英语语言的演化是一个世界范围内的动态发展过程,它受到科技发展和社会进步的影响。这意味着需要对本大纲词汇表不

【转】研究生导师的肺腑之言 ——共勉.doc
【转】研究生导师的肺腑之言——共勉2009-10-1917:18:42|分类:HYPERLINK"http://blog.163.com/liuwei_sxdx/blog/"\l"m=0&t=1&c=fks_087069086087085075080095081095085085081067085084085070084"\o"profession"profession|标签:|字号大中小订阅1.如果平时几乎没看过英文原文,读不懂怎么办?&&其实我以前也根本没读过原文,也看不懂。这儿有个好办法:找一

研究生实验室安全考试.doc
研究生实验室安全考试1、[判断题]一定强度的电场,磁场,电磁场都可能对人有损害。(分值1.0)你的答案:正确2、[判断题]冷却灭火法是将可燃物冷却到其燃点以下,停止燃烧反应。(分值1.0)你的答案:正确3、[判断题]触电时,不可人去拉(可用木棒把伤员挑开),应立即切断电源,然后先做人工呼吸,再做心脏按压,同时报120送医院进行处理。(分值1.0)你的答案:正确4、[判断题]玻璃器具在使用前要仔细检查,避免使用有裂痕的仪器。特别用于减压、加压或加热操作的场合,更要认真进行检查。(分值1.0)你的答案:正确5