您所在位置: 网站首页 / 文档列表 / 考研英语 / 文档详情
研究生考试英语(一)、英语(二)的区别.doc 立即下载
上传人:yy****24 上传时间:2024-09-03 格式:DOC 页数:4 大小:20KB 金币:18 举报 版权申诉
预览加载中,请您耐心等待几秒...

研究生考试英语(一)、英语(二)的区别.doc

研究生考试英语(一)、英语(二)的区别.doc

预览

在线预览结束,喜欢就下载吧,查找使用更方便

18 金币

下载文档

如果您无法下载资料,请参考说明:

1、部分资料下载需要金币,请确保您的账户上有足够的金币

2、已购买过的文档,再次下载不重复扣费

3、资料包下载后请先用软件解压,在使用对应软件打开

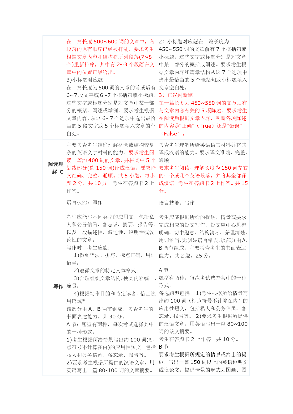
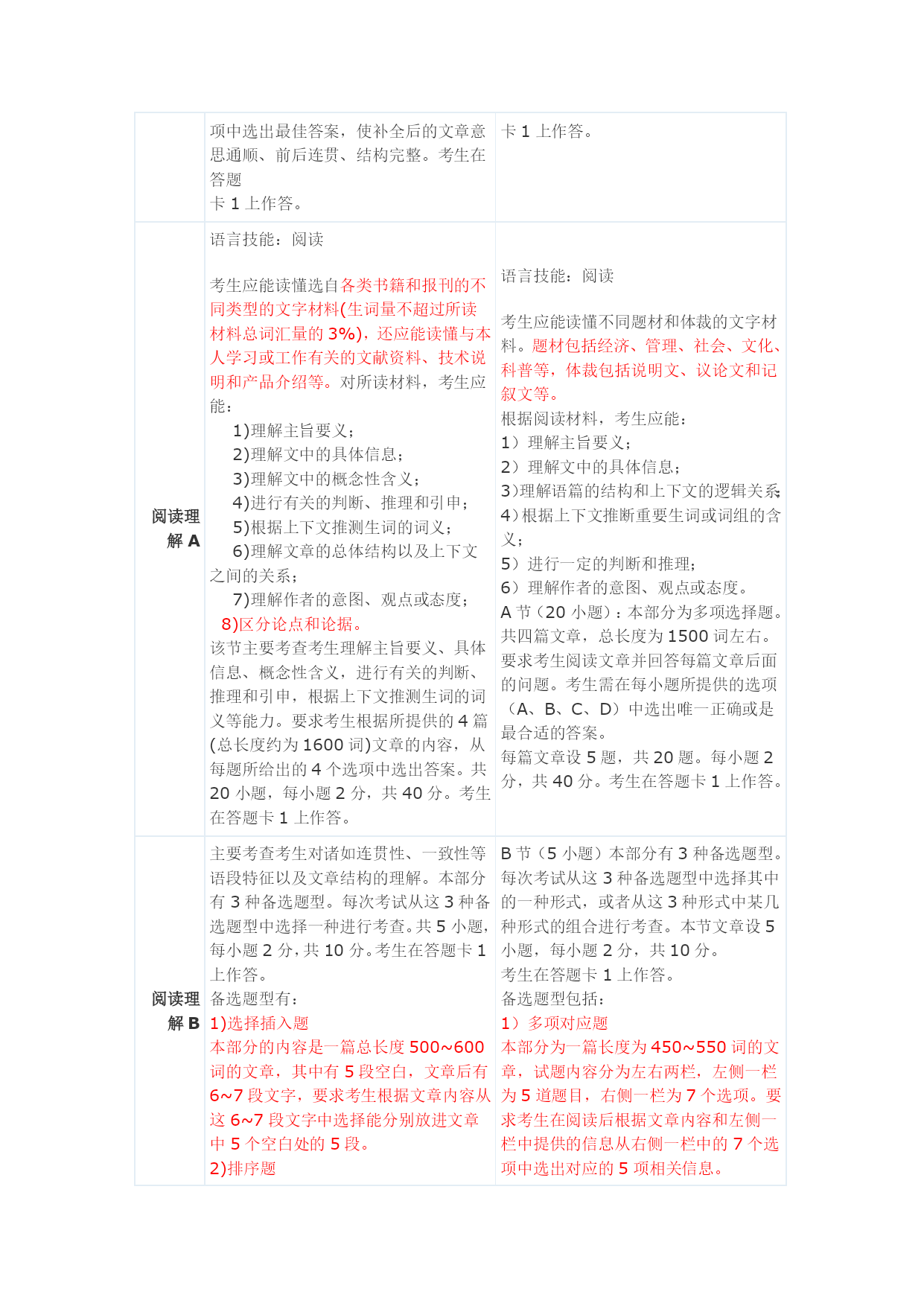
研究生考试英语(一)、英语(二)的区别题型《2011年全国硕士研究生入学统一考试英语(一)考试大纲》《2011年全国硕士研究生入学统一考试英语(二)考试大纲》词汇考生应能掌握5500左右的词汇以及相关词组。除掌握词汇的基本含义外,考生还应掌握词汇之间的词义关系,如同义词、近义词、反义词等;掌握词汇之间的搭配关系,如动词与介词,形容词与介词,形容词与名词等;掌握词汇生产的基本知识,如词源、词根、词缀等。英语语言的演化是一个世界范围内的动态发展过程,它受到科技发展和社会进步的影响。这意味着需要对本大纲词汇表不断进行研究和定期的修订。此外,全国硕士研究生入学英语统一考试是为非英语专业考生设置的。考虑到交际的需要,考生还应自行掌握与本人工作或专业相关的词汇,以及涉及个人好恶、生活习惯、宗教信仰等方面的词汇。考生应能较熟练地掌握5500个左右常用英语词汇以及相关常用词组。考生应能根据具体语境、句子结构或上下文理解一些非常用词的词义。语法考生应能熟练地运用基本的语法知识。本大纲没有专门列出对语法知识的具体要求,其目的是鼓励考生用听、说、读、写的实践代替单纯的语法知识学习,以求考生在交际中更准确、自如地运用语法知识。考生应能熟练地运用基本的语法知识,其中包括:(1)名词、代词的数和格的构成及其用法;(2)动词时态、语态的构成及其用法;(3)形容词与副词的比较级和最高级的构成及其用法;(4)常用连接词的词义及其用法;(5)非谓语动词(不定式、动名词、分词)的构成及其用法;(6)虚拟语气的构成及其用法;(7)各类从句(定语从句、主语从句、表语从句等)及强调句型的结构及其用法;(8)倒装句、插入语的结构及其用法。英语知识运用该部分不仅考查考生对不同语境中规范的语言要素(包括词汇、表达方式和结构)的掌握程度,而且还考查考生对语段特征(如连贯性和一致性等)的辨识能力等。共20小题,每小题0.5分,共10分。在一篇240~280词的文章中留出20个空白,要求考生从每题给出的4个选项中选出最佳答案,使补全后的文章意思通顺、前后连贯、结构完整。考生在答题卡1上作答。主要考查考生对英语知识的综合运用能力。共20小题,每小题0.5分,共10分。在一篇约350词的文章中留出20个空白,要求考生从每题给出的4个选项中选出最佳答案,使补全后的文章意思通顺、前后连贯、结构完整。考生在答题卡1上作答。阅读理解A语言技能:阅读考生应能读懂选自各类书籍和报刊的不同类型的文字材料(生词量不超过所读材料总词汇量的3%),还应能读懂与本人学习或工作有关的文献资料、技术说明和产品介绍等。对所读材料,考生应能:1)理解主旨要义;2)理解文中的具体信息;3)理解文中的概念性含义;4)进行有关的判断、推理和引申;5)根据上下文推测生词的词义;6)理解文章的总体结构以及上下文之间的关系;7)理解作者的意图、观点或态度;8)区分论点和论据。该节主要考查考生理解主旨要义、具体信息、概念性含义,进行有关的判断、推理和引申,根据上下文推测生词的词义等能力。要求考生根据所提供的4篇(总长度约为1600词)文章的内容,从每题所给出的4个选项中选出答案。共20小题,每小题2分,共40分。考生在答题卡1上作答。语言技能:阅读考生应能读懂不同题材和体裁的文字材料。题材包括经济、管理、社会、文化、科普等,体裁包括说明文、议论文和记叙文等。根据阅读材料,考生应能:1)理解主旨要义;2)理解文中的具体信息;3)理解语篇的结构和上下文的逻辑关系;4)根据上下文推断重要生词或词组的含义;5)进行一定的判断和推理;6)理解作者的意图、观点或态度。A节(20小题):本部分为多项选择题。共四篇文章,总长度为1500词左右。要求考生阅读文章并回答每篇文章后面的问题。考生需在每小题所提供的选项(A、B、C、D)中选出唯一正确或是最合适的答案。每篇文章设5题,共20题。每小题2分,共40分。考生在答题卡1上作答。阅读理解B主要考查考生对诸如连贯性、一致性等语段特征以及文章结构的理解。本部分有3种备选题型。每次考试从这3种备选题型中选择一种进行考查。共5小题,每小题2分,共10分。考生在答题卡1上作答。备选题型有:1)选择插入题本部分的内容是一篇总长度500~600词的文章,其中有5段空白,文章后有6~7段文字,要求考生根据文章内容从这6~7段文字中选择能分别放进文章中5个空白处的5段。2)排序题在一篇长度500~600词的文章中,各段落的原有顺序已经被打乱,要求考生根据文章内容和结构将所列段落(7~8个)重新排序,其中有2~3个段落在文章中的位置已经给出。3)小标题对应题在一篇长度为500词的文章的前或后有6~7段文字或6~7个概括句或小标题,这些文字或标题分别是对文章中某一部分的概括、阐述或举例。要求考生根据文章内容,从这
单篇购买
VIP会员(1亿+VIP文档免费下)

扫码即表示接受《下载须知》

研究生考试英语(一)、英语(二)的区别

文档大小:20KB

限时特价:扫码查看

• 请登录后再进行扫码购买
• 使用微信/支付宝扫码注册及付费下载,详阅 用户协议 隐私政策
• 如已在其他页面进行付款,请刷新当前页面重试
• 付费购买成功后,此文档可永久免费下载
年会员
99.0
¥199.0

6亿VIP文档任选,共次下载特权。

已优惠

微信/支付宝扫码完成支付,可开具发票

VIP尽享专属权益

VIP文档免费下载

赠送VIP文档免费下载次数

阅读免打扰

去除文档详情页间广告

专属身份标识

尊贵的VIP专属身份标识

高级客服

一对一高级客服服务

多端互通

电脑端/手机端权益通用

手机号注册 用户名注册
我已阅读并接受《用户协议》《隐私政策》
已有账号?立即登录
我已阅读并接受《用户协议》《隐私政策》
已有账号?立即登录
登录
手机号登录 微信扫码登录
微信扫一扫登录 账号密码登录

首次登录需关注“豆柴文库”公众号

新用户注册
VIP会员(1亿+VIP文档免费下)
年会员
99.0
¥199.0

6亿VIP文档任选,共次下载特权。

已优惠

微信/支付宝扫码完成支付,可开具发票

VIP尽享专属权益

VIP文档免费下载

赠送VIP文档免费下载次数

阅读免打扰

去除文档详情页间广告

专属身份标识

尊贵的VIP专属身份标识

高级客服

一对一高级客服服务

多端互通

电脑端/手机端权益通用