
2023年物流实训心得体会物流实训室心得体会(大全12篇).docx
2023年物流实训心得体会物流实训室心得体会(大全12篇)心中有不少心得体会时,不如来好好地做个总结,写一篇心得体会,如此可以一直更新迭代自己的想法。通过记录心得体会,我们可以更好地认识自己,借鉴他人的经验,规划自己的未来,为社会的进步做出贡献。那么下面我就给大家讲一讲心得体会怎么写才比较好,我们一起来看一看吧。物流实训心得体会篇一物流实训室是物流专业的学生进行实践和培训的重要场所,我在此度过了一段难忘的时光。通过在实训室的学习和实践,我获得了许多宝贵的经验和知识,丰富了自己的专业素养,下面我将从实训室的

最新物流司机工作总结物流司机个人年终工作总结(汇总10篇).docx
最新物流司机工作总结物流司机个人年终工作总结(汇总10篇)总结的选材不能求全贪多、主次不分,要根据实际情况和总结的目的,把那些既能显示本单位、本地区特点,又有一定普遍性的材料作为重点选用,写得详细、具体。总结书写有哪些要求呢?我们怎样才能写好一篇总结呢?以下是小编为大家收集的总结范文,仅供参考,大家一起来看看吧。物流司机工作总结篇一时光荏苒,光阴似箭,20__年在繁忙的工作中已然过去。回顾过去的一年,我在领导的指导和同志们的帮助下,以党员的标准严格要求自己,认真刻苦学习,勤奋踏实工作,团结同志,顾全大局,

物流员工工作个人年终总结4篇-物流部门个人年终工作总结.docx
PAGE10/NUMPAGES10物流员工工作个人年终总结4篇物流部门个人年终工作总结一段时间的工作已经结束了,这段时间里,相信大家面临着许多挑战,也收获了许多成长,好好地做个梳理并写一份工作总结吧。下面是我分享的物流员工工作个人年终总结4篇物流部门个人年终工作总结,以供参考。物流员工工作个人年终总结1岁月如烟,xx年已经离去,回顾过去一年的工作,物流部在公司的得力领导及各部门的配合下,部门的各项工作都在有条不紊的开展,并完成了上年度的工作计划,但在部门日常的各项管理中,仍存在很多的问题,需要

013130135-李瑞英-企业物流成本控制的研究—以长征顺利物流燕郊分公司为例.docx
中国地质大学长城学院本科毕业论文题目企业物流成本控制的研究—以长征顺利物流燕郊分公司为例院别经济学院专业会计学学生姓名李瑞英学号013130135指导教师魏永宏职称教授2017年4月30日企业物流成本控制的研究—以长征顺利物流燕郊分公司为例摘要经济的快速发展,人们购物方式的改变,使得我国的物流业如冉冉升起的太阳一样,势不可当。但与发达的西方国家相比,中国物流业依旧是初级阶段,虽然发展速度很快,但同时也暴露出很多问题,许多规模不大的物流企业,管理松懈,竞争力较低,物流成本得不到很好的控制。所以了解和掌握现代

物流信息技术在电子商务中的应用(基于电子商务的物流信息技术的发展).docx
基于电子商务的物流信息技术的发展电子商务中的任何一笔交易都包含以下几种基本的“流”,即信息传输和信息增值的信息流、交易的商流、转账支付的资金流和配送的物流。对于大多数商品和服务来说,物流仍然可以经由传统的经销渠道。但随着电子商务的进一步推广和应用,物流的重要性对电子商务活动的影响日益明显,电子商务对物流行业提出了新的要求。本文将首先阐述现代物流与传统物流对比具有的明显优势,接下来阐述现代物流发展必不可少的信息技术及其在物流领域的应用,第三部分是对电子商务下物流信息技术的发展趋势进行分析预测,最后对本文总结

物流部个人工作总结免费 物流部个人工作总结(优秀14篇).docx
物流部个人工作总结免费物流部个人工作总结(优秀14篇)总结的选材不能求全贪多、主次不分,要根据实际情况和总结的目的,把那些既能显示本单位、本地区特点,又有一定普遍性的材料作为重点选用,写得详细、具体。那关于总结格式是怎样的呢?而个人总结又该怎么写呢?下面是小编带来的优秀总结范文,希望大家能够喜欢!物流部个人工作总结免费篇一回顾近一年的工作,对照德能勤绩四项标准,能尽心尽力做好各项工作,较好地履行了自己的职责,。现将主要情况小结如下:我所在的部门是物流部,首先在20xx年这个及其不平凡的一年里,我们物流部全

行业研究-铁路物流公路20110630:全面关注铁路股,精选物流优等生(增持)1.pdf
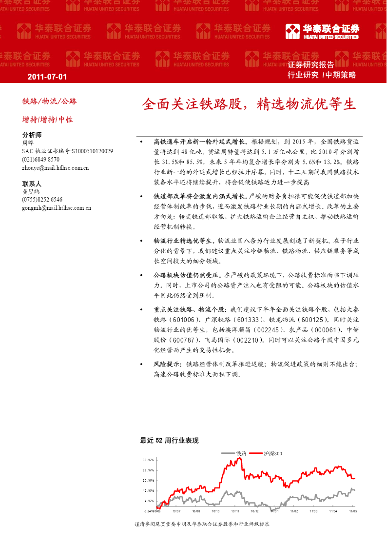
证券研究报告2011-07-01行业研究/中期策略铁路/物流/公路全面关注铁路股,精选物流优等生增持/增持/中性分析师周晔y高铁通车开启新一轮外延式增长。根据规划,到2015年,全国铁路货运SAC执业证书编号:S1000510120029量将达到48亿吨,货运周转量将达到5.1万亿吨公里,比2010年分别增(021)68498570长31.5%和85.5%,未来5年年均复合增长率分别为5.6%和13.2%。铁路zhouye@mail.htlhsc.com.cn行业新一轮的外延式增长已经拉开序幕。同时,十二

广州出口加工区货检场改造扩建及拓展物流功能首期项目(拓展物流功.doc
广州出口加工区货检场改造扩建及拓展物流功能首期项目(拓展物流功能)施工总承包答疑纪要各投标单位:现将招标文件有关问题解释如下:1、根据007-2范本和v2.0版本的投标文件管理软件,是不需要填写和提交招标文件P113的《专业工程投标报价表》,是否取消此表?答:是。2、由于工程量清单每页电子签章需要耗费大量时间,请问电子签章的盖章能否与招标人工程量清单一样只盖在工程量清单的首页?请明确回答,谢谢!答:只盖在工程量清单的首页。3、请招标人及时发布招标控制价xml文件?答:可以。4、按照007-2范本的要求,本