
监理招标文件(仓储物流)-0124.pdf
内蒙古仓储物流中心工程监理招标文件招标单位:内蒙古仓储物流分公司二O一O年十月PDF文件使用"pdfFactoryPro"试用版本创建www.fineprint.cn目录投标须知前附表................................................................错误!未定义书签。第一章投标须知..............................................错误!未定义书签。一、总则........................

海底捞VS德邦物流.ppt
选择性学习——对标海底捞传说中的海底捞起源:1994,四川简阳,火锅店现状:33家分店,覆盖北京、上海、天津、西安、郑州等地理念:服务至上,顾客至上口号:好火锅自己会说话店面服务篇首先,当您来到海底捞的门前的时候——专门的泊车服务生,无车型歧视周一到周五中午,免费擦车侯餐服务多样化,一切都是免费的,留住客户脚步侯餐服务娱乐化,轻松消解顾客等座时的烦躁心理侯餐服务人性化,男女通杀、老少皆宜,谁都不走预留足够侯餐空间,望京店侯餐面积甚至占到1/10就餐中:网络版1-冰激凌:一个顾客结完帐,临走时随口问了一句:

物流外包投标书(改).doc
投标文件项目名称:11有限公司物流服务外包项目投标编号:11PC-2010-A-0111投标单位:郑通物流有限公司日期:2010.1.30目录投标函·····························································4一、公司情况简介···················································51.1组织结构····················································

浅论精益物流系统1.doc
浅论精益物流系统物流自本世纪二十年代产生于美国,经过近八十年的发展,其对国民经济的作用已被各国所认同。我国自八十年代初开始对物流进行研究,短短的二十年已初步形成了物流理论体系、物流产业系统。特别是最近几年,互联网的发展,产业结构的调整,加入WTO的临近,使全民对物流的重视提高了新的层次,从对物流的表面认识转移到物流的实体运作。政府及企业都在寻找新的经济增长点,很多企业已经意识到,物流会对企业的发展产生积极地促进作用;而政府也在制定规划中发现,如果任凭企业按利润最大化原则自由发展物流系统的话,势必会对城市布

泰华物流消防方案-副本.doc
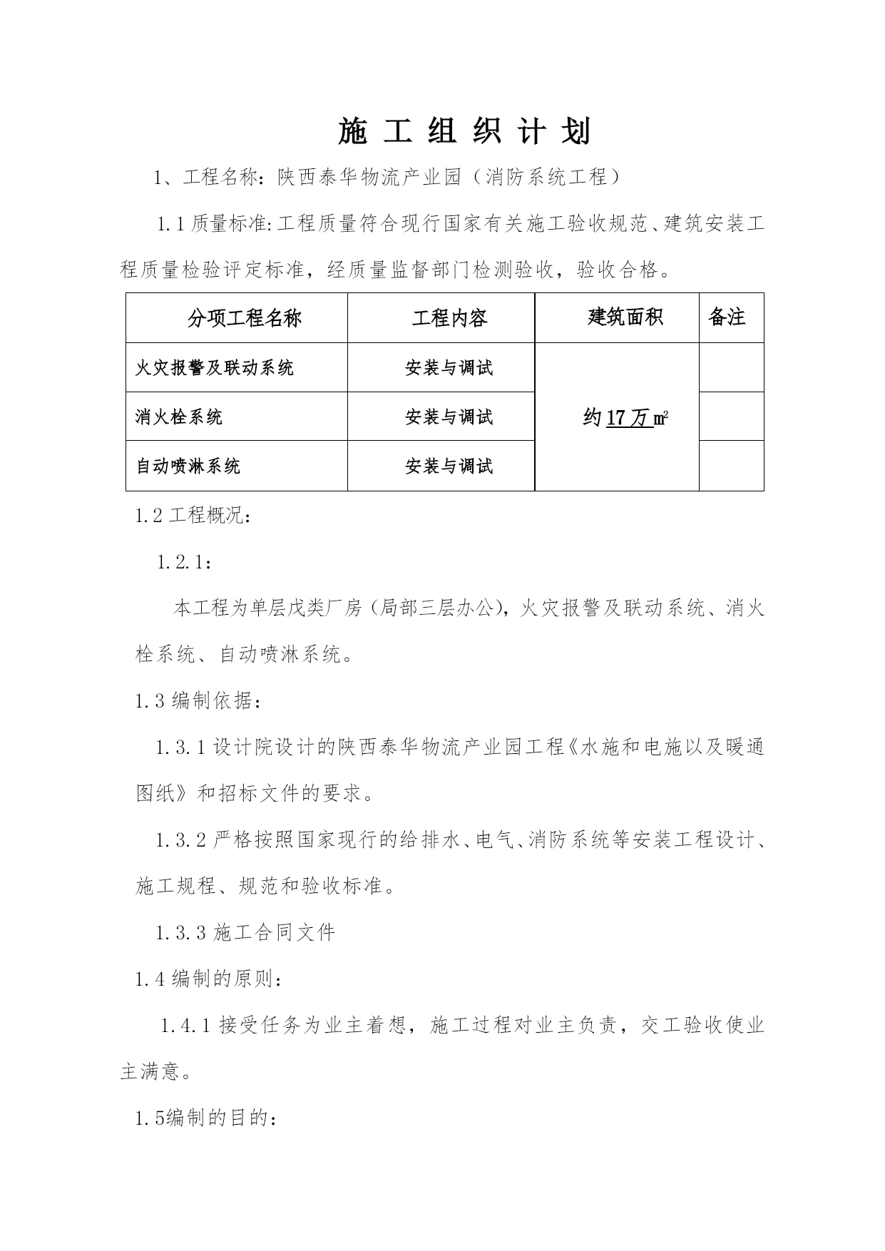
施工组织计划1、工程名称:陕西泰华物流产业园(消防系统工程)1.1质量标准:工程质量符合现行国家有关施工验收规范、建筑安装工程质量检验评定标准,经质量监督部门检测验收,验收合格。分项工程名称工程内容建筑面积备注火灾报警及联动系统安装与调试约17万m2消火栓系统安装与调试自动喷淋系统安装与调试1.2工程概况:1.2.1:本工程为单层戊类厂房(局部三层办公),火灾报警及联动系统、消火栓系统、自动喷淋系统。1.3编制依据:1.3.1设计院设计的陕西泰华物流产业园工程《水施和电施以及暖通图纸》和招标文件的要求。1

某物流公司总结报告.ppt
前言2和光集团在经历了几年的快速增长之后,营业额从1994年的2亿增至1997年的16亿。持续高速发展的同时,和光也暴露了其在经营管理上的滞后,由此,和光的高层领导特意邀请安达信咨询公司协助企业的规划工作。分销物流项目的任务在与设计一套可操作性强并适用于和光电脑分销业务的物流体系。经过三个多月的调研、分析和试点实施,分销物流项目组建议和光集团加快培养基本的储运操作技能,从而建立物流基础结构,发展物流管理能力,完善物流组织,以彻底解决和光现存的物流问题。其中,以提高和光员工对物流的认知与物流人才的培养为最大

如何进行逆向物流操作.doc
逆向物流和正向物流代表了两种截然不同的文化:正向物流致力于在每个环节中挖掘利润,而逆向物流则是为了减少资金流失;在操作流程上,和正向物流也大异其趣,至于秘诀,则隐藏在三个W的后面。逆向物流与我们通常理解的物流活动大相径庭。事实上,如果按照管理物流流程的惯例操作逆向物流,那你就死定了。于是,随之而来的问题是,何种形式的物流设施才能处理好逆向物流,有必要建立独立运营的逆向物流设施吗?亦或现有的配送中心完全能够胜任通常情况下的正向和逆向货物流动?要寻得正确的解决方案,必须严加追问三个问题:那就是Who——你的公

物流运输项目招投标研究.pdf
墨麽交通戈訾硕士学位论文鑫磁直纽涩M弘面年务R物流运输项目招投标研究垦竺!兰璺!!垒竺望!垒旦坠i堡垒i望gQ!管理科学与工程徐光灿许茂增教授工学分类号单位代码论文题目:Logisticaltansportationitem研究生姓名:导师姓名、职称:申请学位门类专业名称;论文答辩同期学位授予单位答辩委员会主席评阅人密级号F5061061804300125要摘占有重要的地位,如何更好地实现运输业务的高效运作是取得供应链竞争优势的随着市场竞争的加剧,企业之间的竞争已逐渐演变成供应链与供应链之间的竞争,物流对

物流仓储社会实践报告.docx
物流仓储社会实践报告一、概览这次走进物流仓储领域的社会实践,让我有了不一样的深刻体验。这次实践不仅让我了解了物流仓储的实际运作流程,更让我感受到了这个行业的魅力和挑战。从这次的实践中,我看到了物流仓储的繁忙和有序,也体验到了工作的不易和责任之重。这次的实践,更像是一场对未知的探险,充满了新奇和挑战。让我对这个行业有了更直观、更真切的了解。在这里我想简单分享一下这次实践给我带来的第一印象。从大体上来看,物流仓储是一个繁忙而又充满秩序的地方。每一件货物都井然有序地摆放着,从入库到出库,每一个步骤都井井有条。这

物流专业个人简历模板.docx
物流专业个人简历模板个人基本简历姓名:XX国籍:中国个人照片目前所在地:广州民族:汉族户口所在地:XX健康状况:良好婚姻状况:未婚年龄:xx岁求职意向及工作经历人才类型:普通求职应聘职位:物流类:市场销售/营销类仓库管理员工作年限:1职称:无职称求职类型:全职可到职-随时月薪要求:3200--XXXX希望工作地区:广东省个人工作经历:XX年东莞晟通快递有限公司管理员主要负责:查收每天漏签收,和漏输单的快件,以及问题件的查收,和中班数据的上传和导入.教育背景毕业院校:xxxx技术学院最高学历:大专毕业-XX