
2011年安徽中考英语全景.pdf

南京中考英语模试题及答案.doc
第PAGE\*MERGEFORMAT9页南京市中考英语模拟试卷第I卷选择题(共45分)一、单项填空(共15小题;每小题1分,满分15分)从A、B、C和D四个选项中,选出可以填入空白处的最佳选项。1._____ORBISdoctorwhogothereyesterdayneeded_______X-raymachinetoexaminehispatients.A.The;aB.The;anC.An;aD.An;an2.—OxfamtrailwalkersinHongKonghavetoclimb___

中考光学实验题专题训练.doc
2013中考光学专题光学实验题专题训练一、光的反射1、从图中“研究光的反射规律”的实验中,你能获取那些信息,请写出两条:(1)(2)(3)实验中用硬纸板的目的是。(4)验证反射光线与入射光线在同一平面内的具体操作是:.答案:(1)反射光线与入射光线在同一平面内;(2)反射光线与入射光线分居法线两侧;(3)显示光的传播径迹;(4)向前或向后翻转硬纸板F例题解析:光的反射实验所考的规律通常就是我们要求掌握的光的反射定律,一般不会超出此范围,因此这是简单的知识考核应完全掌握。而实验中需注意的是硬纸板使用的目的,

体育中考评分标准.doc
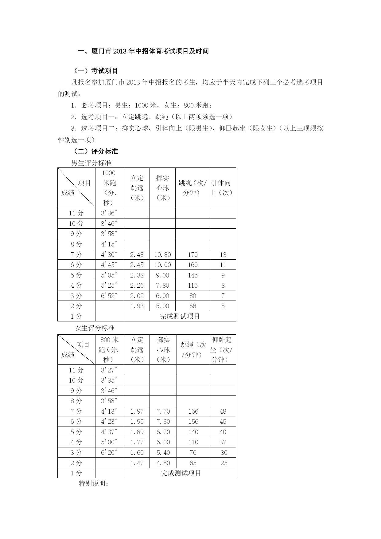
一、厦门市2013年中招体育考试项目及时间(一)考试项目凡报名参加厦门市2013年中招报名的考生,均应于半天内完成下列三个必考选考项目的测试:1.必考项目:男生:1000米,女生:800米跑;2.选考项目一:立定跳远、跳绳(以上两项须选一项)3.选考项目二:掷实心球、引体向上(限男生)、仰卧起坐(限女生)(以上三项须按性别选一项)(二)评分标准男生评分标准项目成绩1000米跑(分.秒)立定跳远(米)掷实心球(米)跳绳(次/分钟)引体向上(次)11分3'36"10分3'46"9分3'58"8分4'15"7分

中考专题练习 因式分解.doc
中考因式分解【中考试题】一.选择题1.下列各式从左到右的变形中,是因式分解的为()A.B.C.D.2.(2011浙江)下列各式能用完全平方式进行分解因式的是()A.x2+1B.x2+2x-1C.x2+x+1D.x2+4x+43.(2011浙江金华)下列各式能用完全平方式进行分解因式的是()A.x2+1B.x2+2x-1C.x2+x+1D.x2+4x+44.(2011山东济宁)把代数式分解因式,结果正确的是()A.B.C.D.5.(2011江苏无锡)分解因式2x2−4x+2的最终结果是()A.2x(x−2)

中考阅读理解专题讲解与练习.pdf

化学中考模拟题1.doc
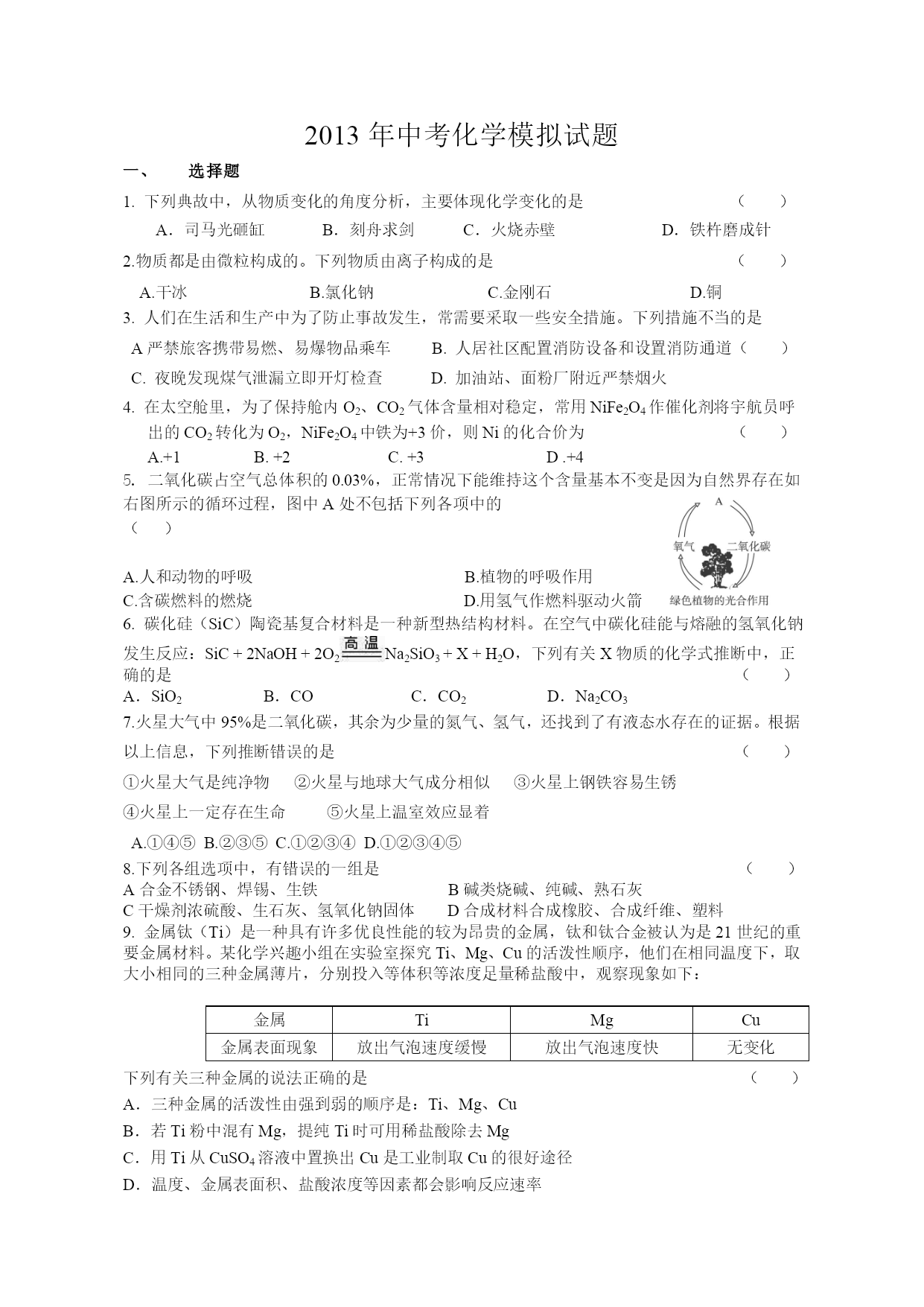
2013年中考化学模拟试题选择题1.下列典故中,从物质变化的角度分析,主要体现化学变化的是()A.司马光砸缸B.刻舟求剑C.火烧赤壁D.铁杵磨成针2.物质都是由微粒构成的。下列物质由离子构成的是()A.干冰B.氯化钠C.金刚石D.铜3.人们在生活和生产中为了防止事故发生,常需要采取一些安全措施。下列措施不当的是A严禁旅客携带易燃、易爆物品乘车B.人居社区配置消防设备和设置消防通道()C.夜晚发现煤气泄漏立即开灯检查D.加油站、面粉厂附近严禁烟火4.在太空舱里,为了保持舱内O2、CO2气体含量相对稳定,常用

历年中考的满分作文.docx
历年中考的满分作文历年中考的满分作文在现实生活或工作学习中,大家总少不了接触作文吧,借助作文可以宣泄心中的情感,调节自己的心情。你知道作文怎样才能写的好吗?以下是小编收集整理的历年中考的满分作文,仅供参考,希望能够帮助到大家。历年中考的满分作文1“知易行难”,“知者”可贵,“行者”更可贵。人猿因行动进化成人,科学家用行动探索真理。那么,身为知者的我们,又何不做个“行者”,以探求生命的升华?何不做个“行者”,用行动表现你的真情义。古人云:“征于色发于声而后喻。”有诗人多情,在墙外思念墙内佳人却不敢接近,最后

体育中考考试方案.docx
体育中考考试方案2022体育中考考试方案(精选8篇)为了确保事情或工作有序有效开展,常常需要预先准备方案,方案是书面计划,是具体行动实施办法细则,步骤等。方案要怎么制定呢?下面是小编整理的2022体育中考考试方案(精选8篇),希望能够帮助到大家。体育中考考试方案120xx年中考体质测试工作在市中招工作领导小组统一领导下,由市教育考试中心具体组织实施,方案如下:一、测试对象全市所有参加初中升学考试的在校在籍学生及社会考生。二、测试项目测试共三项:1、男生1000m跑,女生800m跑。2、立定跳远(男女)。3

中考鼓励考生的祝福语.docx
中考鼓励考生的祝福语中考鼓励考生的祝福语在平时的学习、工作或生活中,大家都经常接触到祝福语吧,祝福语可以传达对他人的关切和问候。什么样的祝福语才是走心的呢?下面是小编为大家收集的中考鼓励考生的祝福语,欢迎大家分享。中考鼓励考生的祝福语11、拼搏中考,今生无悔;爬过初三,追求卓越!2、乐学实学,挑战中考;勤勉向上,成就自我。3、不经一番寒傲骨,那得梅花扑鼻香。4、三分天注定,七分靠拼搏,会拼才会赢。5、时不我待,分秒必争备战中考。6、山高不厌攀,水深不厌潜,学精不厌苦:追求!7、挑战人生是我无悔的选择,决胜