
2022年高考新课标卷)高考优秀作文最后一座土坯房.docx
PAGE此资料由网络收集而来,如有侵权请告知上传者立即删除。资料共分享,我们负责传递知识。2020年高考(新课标卷)高考优秀作文:最后一座土坯房最后一座土坯房周末,我回到了“阔别”三月的家。天下高三一般忙,周六不休息,周日休半天。春节后,我再没回过家。家在百里之外的深山里,回家一趟不容易。再过几天就要高考了,学校放了两天假,让学生放松一下,以待最后一搏。同学们归心似箭,周末一放学,顿“作鸟兽散”。我坐在长途班车上,恨不得汽车飞起来;一下车,步履匆匆地踏上一条羊肠路,走五六分钟,就可以看见半山腰上的“

2022年高考化学精选预测年高考模拟试题doc高中化学.docx
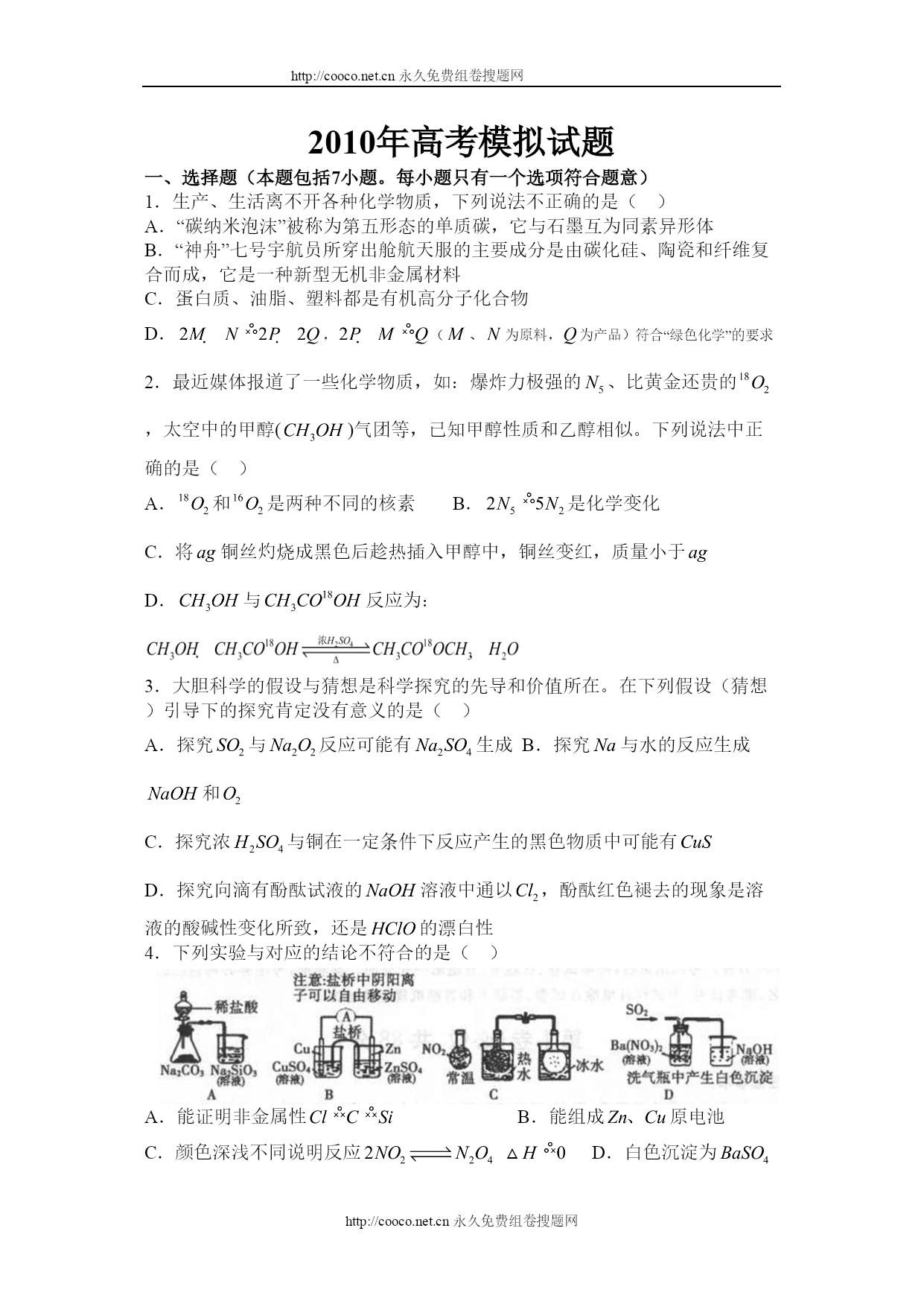
http://cooco.net.cn永久免费组卷搜题网PAGEhttp://cooco.net.cn永久免费组卷搜题网2010年高考模拟试题一、选择题(本题包括7小题。每小题只有一个选项符合题意)1.生产、生活离不开各种化学物质,下列说法不正确的是()A.“碳纳米泡沫”被称为第五形态的单质碳,它与石墨互为同素异形体B.“神舟”七号宇航员所穿出舱航天服的主要成分是由碳化硅、陶瓷和纤维复合而成,它是一种新型无机非金属材料C.蛋白质、油脂、塑料都是有机高分子化合物D.,(、为原料,为产品)符合“绿色化学

2022高考倒计时30天高考最后30天的复习计划.docx
此资料由网络收集而来,如有侵权请告知上传者立即删除。资料共分享,我们负责传递知识。2020高考倒计时30天:高考最后30天的复习计划距离2020年高考还有不到30天的时间了。在这最后的30天里,相信高三学子们都在紧张进行着最后的复习计划。高考的复习具有重要意义,是抓紧时间复习呢?还是充分地休息调节呢?下面是小编为大家收集关于高考最后30天的复习计划,欢迎借鉴参考。1、最后30天学生由于每天复习,容易造成疲劳,会出现食欲不振,犯困等情况,这些因素对于复习来说都是不利的。作为家长应该帮助孩子调节好生活和学习的

广东高考零分高考作文:漠视自然为之奈何精编.docx
广东高考零分高考作文:漠视自然为之奈何2014年10月12日(农历九月十九),星期天,多云。我邀请在湘阴县新泉镇工作了近三十年的夏明光先生,驾车陪同我一起到祖源地、与湘阴县新泉镇相邻的岭北镇军民围、黄泥窖寻谱。在益阳市我住处的楼下,我们用过早餐就出发了。省道S308上,人来车往。上午八点多钟,我们到达新泉镇。夏先生说,在镇上,他曾经为一张姓人家印过家谱。我决定先看看这户人家的谱。轻车熟路,我们很快就找到了“张志祥牙科诊所”主人张志详,他正在为他人看牙科。刚好他妻子买菜回来,他便请妻子到房内拿出家谱给我们看

高考倒计时200天教师演讲稿:激情拼搏 奋战高考.docx
高考倒计时200天教师演讲稿:激情拼搏奋战高考高考倒计时200天教师演讲稿:激情拼搏奋战高考高考倒计时200天教师演讲稿:激情拼搏奋战高考吴建军各位老师,亲爱的同学们:大家早上好!时间总在不经意间悄悄流逝,一转眼,2017年只有42天,距离2018年高考,只剩200天。此时,不知道同学们是充实坦然,还是心头一颤?其实从暑假开始进入高三,许多同学已经悄然发生了变化。读书更有劲了,上课更专注了,作业完成得更好了,晚自习更有效率了。然而新的挑战又来了。进入十一月,我们迎来了冬季,天黑得更早了,天亮得更晚了,大家

年高考化学试题分析及年高考一轮复习策略PPT文档.pptx
试题立足于高中化学基础知识,注重对化学学科能力的考查,特别是突出了对信息整合能力、问题解决能力、实验探究能力的考查。二、密切联系实际彰显学科价值试题的背景均来源于生产、生活实际或是科技前沿。试题情境新颖客观,一方面可以折射化学在新材料、能源、环境、废物利用等方面的重要作用,另一方面也有利于为考生创设出公平的试题情境。2017全国卷I化学双向细目表题号从上表可以看出,近年新课标一卷的客观题部分考查类型经过命题人反复磨合,在考查范围上已经稳定,考查难度设计上,侧重点也十分清晰。年高考选择题第8题(即化学第2题

2013高考历史秒杀必备:阅卷老师详解高考历史主观题解题思路.doc
阅卷老师详解高考历史主观题解题思路所谓历史主观性试题,是指除选择题外必须用文字表述的试题,它包括材料题和问答题。它是高考中的常见题型,影响和制约着一些考生的总分成绩。怎样答好历史主观性试题呢?笔者根据多年的教学实践和近三年参加湖北省高考文综评卷的体会谈三点看法。首先,必须准确把握高考试题评分标准。最有效的方法是对最近三年甚至文综考试以来的高考试卷及评分标准进行研究性学习,找出高考试题答案具有的共同特点。在历史答题中考生存在的主要问题有:1.语言不简洁,不能用规范的学科语言来回答;2.知识学得过死,灵活性方

重温2013生物试题 漫谈2014高考复习(高考生物复习绪论).ppt
鉴赏2013高考试题漫谈2014生物复习臧恒2013.8.18一.2013年全国理综生物试题(卷II)鉴赏2.关于叶绿素的叙述,错误的是A.叶绿素a和叶绿素b都含有镁元素B.叶绿素吸收的光可用于光合作用C.叶绿素a和叶绿素b在红光区的吸收峰值不同D.植物呈现绿色是由于叶绿素能有效地吸收绿光3.下列与微生物呼吸有关的叙述,错误的是A.肺炎双球菌无线粒体,但能进行有氧呼吸B.与细菌呼吸有关的酶由拟核中的基因编码C.破伤风芽孢杆菌适宜生活在有氧的环境中D.有氧和无氧时,酵母菌呼吸作用产物不同4.关于免疫细胞的叙

2013届高考数学复习6年高考4年模拟汇编试题 (13).doc
PAGE第十六章系列4第一部分六年高考荟萃2010年高考题一、选择题1.(2010湖南文)4.极坐标和参数方程(t为参数)所表示的图形分别是A.直线、直线B.直线、圆C.圆、圆D.圆、直线【答案】D2.(2010重庆理)(3)=A.—1B.—C.D.1【答案】B解析:=3.(2010北京理)(5)极坐标方程(p-1)()=(p0)表示的图形是(A)两个圆(B)两条直线(C)一个圆和一条射线(D)一条直线和一条射线【答案】C4.(2010湖南理)5、等于A、B、C、D、5.(2010湖南理)3、极坐标

最新高考热点摘抄高考热点心得体会(通用16篇).docx
最新高考热点摘抄高考热点心得体会(通用16篇)人的记忆力会随着岁月的流逝而衰退,写作可以弥补记忆的不足,将曾经的人生经历和感悟记录下来,也便于保存一份美好的回忆。范文怎么写才能发挥它最大的作用呢?下面是小编帮大家整理的优质范文,仅供参考,大家一起来看看吧。高考热点摘抄篇一首先我想说的是,高考并不仅仅是一张试卷,它代表着一段时光和努力。从高考的热点话题中,我深刻地体会到了努力与奋斗的重要性。在这篇文章中,我将分享我的一些经验和体会。第一段:考试政策。高考考试政策是高考的一个热门话题,尤其是考试的时间和申报志