
最新冲刺高考的励志演讲稿短篇 冲刺高考的演讲稿(四篇).docx
最新冲刺高考的励志演讲稿短篇冲刺高考的演讲稿(四篇)演讲稿首先必须开头要开门见山,既要一下子抓住听众又要提出你的观点,中间要用各种方法和所准备的材料说明、支持你的论点,感染听众,然后在结尾加强说明论点或得出结论,结束演讲。那么演讲稿该怎么写?想必这让大家都很苦恼吧。以下我给大家整理了一些优质的演讲稿模板范文,希望对大家能够有所帮助。冲刺高考的励志演讲稿短篇冲刺高考的演讲稿篇一十二年寒窗苦读,我们即将迎来大展宏图的时刻,万里长征到了最后的关头,冲刺阶段。常言说,行百里者半九十,剩下的路程虽然短,但却更加难走

最新高考英语单词英语高考心得体会(模板13篇).docx
最新高考英语单词英语高考心得体会(模板13篇)在日常的学习、工作、生活中,肯定对各类范文都很熟悉吧。范文怎么写才能发挥它最大的作用呢?下面是小编为大家收集的优秀范文,供大家参考借鉴,希望可以帮助到有需要的朋友。高考英语单词篇一第一段:作为所有高中学生必须经历的大考之一,英语高考对于学生来说具有重要的意义。在高考前后,学生不仅需要付出辛勤的努力,还需要掌握一定的应试技巧。在我参加英语高考的过程中,我积累了一些心得体会。第二段:首先,我认为阅读理解是英语高考中的重要环节。阅读理解题占有较多的分值,也是考查学生

上海卷高考多少分上海高考心得体会(优秀9篇).docx
上海卷高考多少分上海高考心得体会(优秀9篇)人的记忆力会随着岁月的流逝而衰退,写作可以弥补记忆的不足,将曾经的人生经历和感悟记录下来,也便于保存一份美好的回忆。范文怎么写才能发挥它最大的作用呢?下面是小编为大家收集的优秀范文,供大家参考借鉴,希望可以帮助到有需要的朋友。上海卷高考多少分篇一上海高考志愿填报是一项关键的决策,为了确保自己能够如愿考入心仪的大学,填报志愿时需要认真思考自己的兴趣爱好、能力特长以及未来的发展方向。同时,还需要关注各大高校的专业设置、教学质量以及就业前景等方面的信息,以便做出最合适

高考必读名著书目.docx
高考必读名著书目高考必读名著书目高考有哪些适合阅读的名著书呢?下面是小编为大家整理的相关内容,希望对你有所帮助!高考必读名著书目1、巴金《家》我始终记住:青春是美丽的东西,而且这一直是鼓舞我的源泉。在巴金一切的作品中都满溢着纯洁的青春气息。《家》尤其浓厚。这种气息反映一颗单纯的心灵,读他的小说,你毫不感到是在绞汁写出来的,是唱出来的,呻吟出来的,是自然的天吁。这不是艺术,而是天赋。如他所说:“永生在青春的原野”。2、茅盾《子夜》《子夜》是一部社会分析小说,小说中十分注意人物活动的社会背景,把一人、一家、一

高考励志标语最新精选.docx
高考励志标语[热]高考励志标语无论是在学校还是在社会中,大家肯定对各类标语都很熟悉吧,作为一种最经济、最有效的宣传状态,标语持续见证着每个时代的变迁。你知道什么样的标语才能算得上是好的标语吗?下面是小编精心整理的高考励志标语,仅供参考,大家一起来看看吧。高考励志标语11、时间抓起来就是黄金,抓不起来就是流水。2、其实试卷都一个样,我也有可能复旦北大清华。3、凌风破浪击长空,擎天揽日跃龙门。4、因为我不能,所以一定要;因为一定要,所以一定能。5、十年寒窗磨一剑,是非成败在今朝。6、就算撞得头破血流,也要冲进

助力高考冲刺奋斗标语.docx
助力高考冲刺奋斗标语助力高考冲刺奋斗标语寒冬可以没有阳光,酷暑可以没有阴凉,人生不能没有梦想和方向。以下是小编为大家搜索整理的助力高考冲刺奋斗标语,希望对正在关注的您有所帮助!更多精彩内容请及时关注我们应届毕业生考试网!1、在人生的舞台上没有“预赛”,每天都是“现场直播”2、人好学,虽死犹存;不学者,虽存犹灭3、意志能使生命继续,奋斗能使人生辉煌4、吃得苦中苦,方为人上人5、苦干加巧干,本科重点有希望6、保专科,争本科7、忍耐一分期待,就可能握住十分的收获8

广东高考志愿填报表.pdf
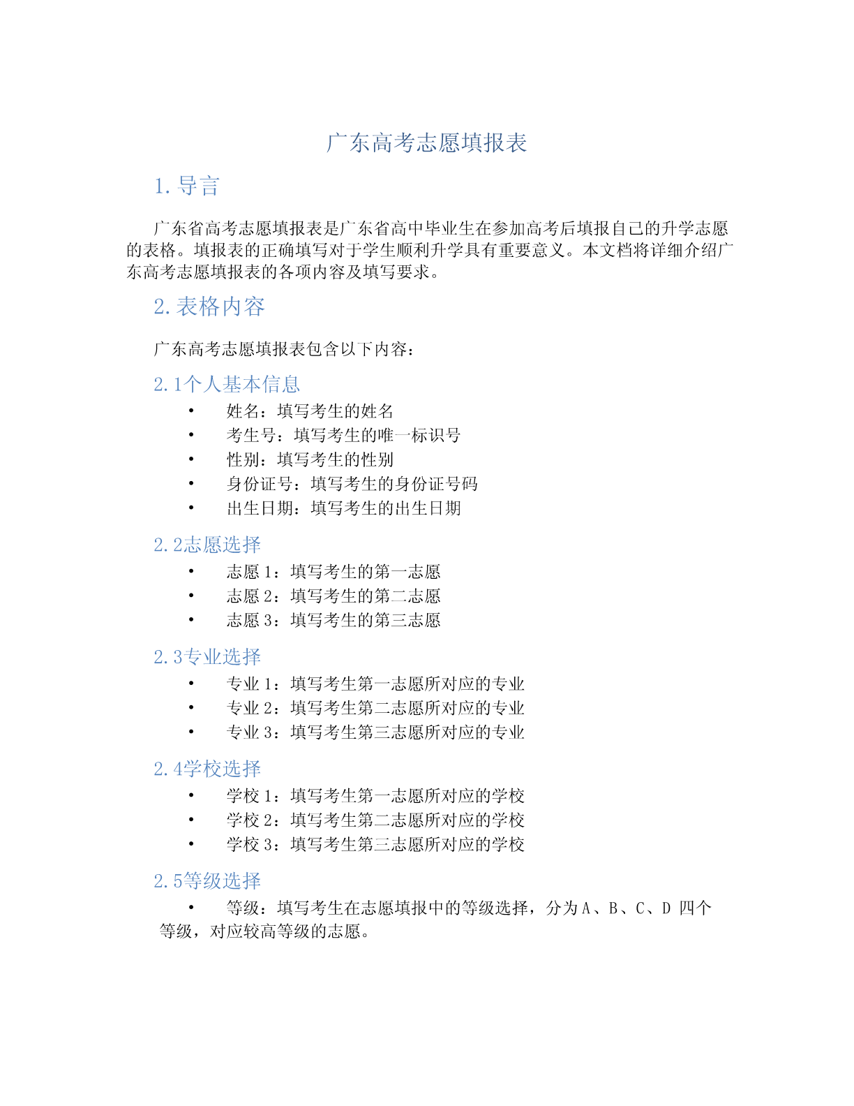
广东高考志愿填报表1.导言广东省高考志愿填报表是广东省高中毕业生在参加高考后填报自己的升学志愿的表格。填报表的正确填写对于学生顺利升学具有重要意义。本文档将详细介绍广东高考志愿填报表的各项内容及填写要求。2.表格内容广东高考志愿填报表包含以下内容:2.1个人基本信息•姓名:填写考生的姓名•考生号:填写考生的唯一标识号•性别:填写考生的性别•身份证号:填写考生的身份证号码•出生日期:填写考生的出生日期2.2志愿选择•志愿1:填写考生的第一志愿•志愿2:填写考生的第二志愿•志愿3:填写考生的第三志愿2.3专业

高考专家支招最后复习.docx
本文格式为Word版,下载可任意编辑第PAGE\*MERGEFORMAT2页共NUMPAGES\*MERGEFORMAT2页高考专家支招最后复习高考专家支招最后复习复习技巧盲点+弱点就是重点对于高三学生来说,离高考只有80多天了,冲刺阶段怎样复习语文,刘兵的建议是:要以训练识记、理解、分析综合、鉴赏评价、表达应用和探究六大基础能力为主线,合理安排复习计划,排查出知识的薄弱点,不要被题海淹没,做题的话就要做到点子上,并在做题过后多感悟,多纠正。谈到做题,刘老师建议每人必备一个错题本,把自己的盲点

广东高考物理2023题.pdf
广东高考物理2023题全文共四篇示例,供读者参考第一篇示例:2021年广东高考物理考题已经出来了,让我们一起来看一下吧!2021年的广东高考物理考题主要涉及了力学、热学、电磁学等方面的知识。这些题目涵盖了高中物理课程的各个方面,考查了学生对物理知识的掌握程度和应用能力。第一道题目涉及到了力学方面的知识,要求考生解决一个关于斜面上物体滑动的问题。这道题考查了考生对斜面上物体受力分析和运动规律的理解。考生需要根据斜面的夹角、重力加速度等因素进行分析,来求解物体在斜面上的运动情况。第二道题目是一个热学问题,要求

高考化学水的电离平衡.ppt
1.25℃,水的电离达到平衡:H2OH++OH-ΔH>0,下列叙述正确的是()A.向水中加入稀氨水,平衡逆向移动,c(OH-)降低B.向水中加入少量固体硫酸氢钠,c(H+)增大,KW不变C.向水中加入少量固体CH3COONa,平衡逆向移动,c(H+)降低D.将水加热,KW增大,pH不变解析向水中加入酸或碱抑制水的电离,平衡逆向移动,溶液呈酸性或碱性,c(H+)或c(OH-)增大,KW不变,故A错误,B正确;加入可以水解的盐(CH3COONa),促进水的电离,平衡正向移动,c(OH-)增大,c(H+)降低,