
合伙经营协议书.doc
合伙经营协议书(完整版)资料(可以直接使用,可编辑优秀版资料,欢迎下载)合伙经营协议书合伙经营协议书甲方:,身份证号____________________________________________乙方:,身份证号____________________________________________依据《民法通则》、《合同法》及有关法律法规,经友好协商,甲、乙双方自愿就合伙经营事宜达成以下协议,以资共同遵守。第一条合伙宗旨甲、乙双方利用自身具备的资金和管理优势合伙经营,利益共享、风险共担。第二条合

经营战略管理概述与过程.doc
经营战略管理概述与过程一、经营战略的含义和特征经营战略的含义:源自于军队,本意指指挥军队打胜仗的艺术与科学。经济上指企业为了在竞争中发展,根据自己的内部资源条件和外部环境所进行的一系列带有全局性和长远性的谋划和方略。其实质是谋求外部环境、内部资源条件与战略目标三者之间的动态平衡。要理解经营战略的含义,必须和它的6个特征相结合:全局性:战略的控制对象是企业整体发展;纲领性(与全局性相对应):是概括性指导性的粗线条设计长远性:着眼于未来,时间跨度长风险性:与长远性相对应,未来充满不确定性,所有具有风险竞争性:

委托经营合同【整理版】.docx
委托经营合同【热】委托经营合同现今社会公众的法律意识不断增强,越来越多的场景和场合需要用到合同,签订合同可以明确双方当事人的权利和义务。那么问题来了,到底应如何拟定合同呢?下面是小编收集整理的委托经营合同,欢迎阅读与收藏。委托经营合同1甲方:____________________乙方:____________________根据《民法典》及其他有关法律规定,甲乙双方就餐厅委托管理事宜经共同协商,订立以下条款共同遵守:一、经营方式1、甲方提供厨房、餐厅、厨具、厨房设备、材料费及经营中所产生的一切费用。2、

医院经营模式及类型特征.doc
医院经营模式概念、类型及其特征一、医院经营模式的概念目前,我国多数医院尚属不成熟的初级经营管理,其集中表现就是还没有形成确定而成熟的经营模式。因此,通过深化改革,研究、确立和完善医院经营模式,是我国医院向经营管理转轨的过程中需要逐步加以解决的基本问题。所谓医院经营模式,是从全局和长远的战略高度来看,如何进行医院经营管理,主要指经营目的、方向,经营规范和经营方式。首先,经营目的不同经营模式就根本不同。经营目的无非是两种:一种是医院的非盈利性经营;另一种则是医院的盈利性经营。经营方向是与经营目的相联系的,是指

委托经营合同最新整理.docx
委托经营合同委托经营合同【热】随着法治精神地不断发扬,人们愈发重视合同,我们用到合同的地方越来越多,正常情况下,签订合同必须经过规定的方式。那么正式、规范的合同是什么样的呢?以下是小编精心整理的委托经营合同,仅供参考,大家一起来看看吧。委托经营合同1根据《中华人民共和国合同法》及相关法律、法规之规定,经甲、乙双方友好协商,本着自愿、平等、公平、诚实信用原则,签订本承包经营合同如下:一、承包经营事项:1、承包经营标的:甲方将购买的商品房即甲乙双方所签定的编号为:号的《商品房买卖合同》中所涉及的商品房,地址:

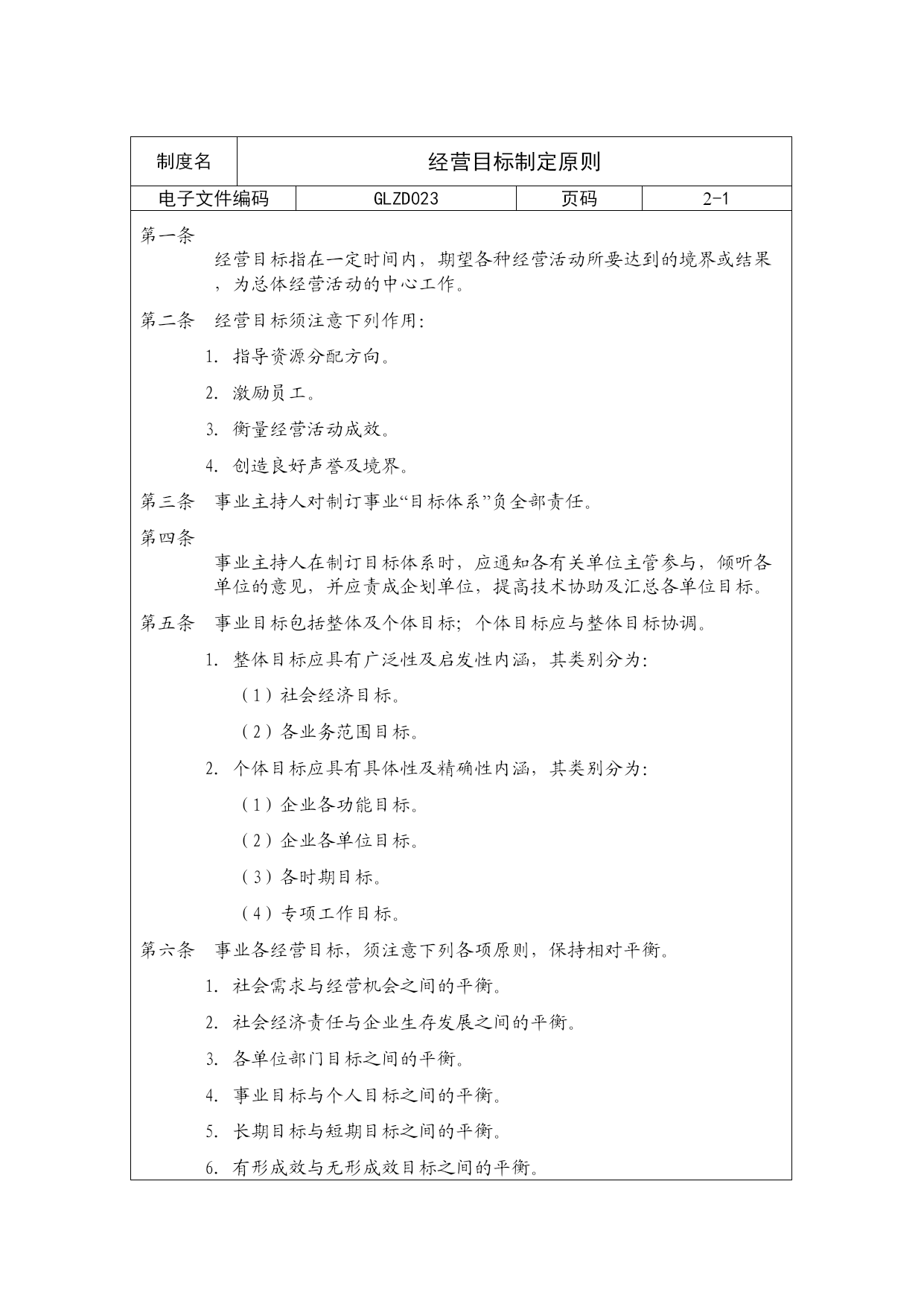
经营目标制定原则(1).doc
制度名经营目标制定原则电子文件编码GLZD023页码2-1第一条经营目标指在一定时间内,期望各种经营活动所要达到的境界或结果,为总体经营活动的中心工作。第二条经营目标须注意下列作用:1.指导资源分配方向。2.激励员工。3.衡量经营活动成效。4.创造良好声誉及境界。第三条事业主持人对制订事业“目标体系”负全部责任。第四条事业主持人在制订目标体系时,应通知各有关单位主管参与,倾听各单位的意见,并应责成企划单位,提高技术协助及汇总各单位目标。第五条事业目标包括整体及个体目标;个体目标应与整体目标协调。1.整体目

经营房屋租赁合同.docx
第PAGE\*MERGEFORMAT3页共NUMPAGES\*MERGEFORMAT3页经营房屋租赁合同本合同双方当事人:出租方(以下简称甲方):__________________(本人)(授权代表)姓名:__________国籍:___________(身份证)(护照)(营业执照号码):___________________地址:_______________________;邮政编码:________联系电话:_______;传真:_______;E-mail:_____________

经营权转让合同.docx
经营权转让合同以下简称甲方)(以下简称乙方),双方兹就营业转让事宜,订立本契约,条件如下:一、转让标的:甲方愿将独资设立,坐落___市_路_号的兴国XX,转让予乙方经营。二、本件转让价格及其计算标准:(一)兴国XX全部生财器具,存货作价为人民币___万元。生财器具及存货另列清册交分别标明价格。(二)上列生财器具,存货经盘点如有增减变化数量,则依清册所记载价格,增减给付现金。(三)甲方应收未收款约计_万元(详移交清册),悉数由乙方承受,不另计价。惟乙方应承受甲方对外所欠一切债务(详移交清册)。三、付款办法:

2022合伙经营合同范文.docx
第PAGE\*Arabic\*MERGEFORMAT32页共NUMPAGES\*Arabic\*MERGEFORMAT32页第PAGE\*MERGEFORMAT32页共NUMPAGES\*MERGEFORMAT32页第PAGE\*MERGEFORMAT32页共NUMPAGES\*MERGEFORMAT32页第PAGE\*MERGEFORMAT32页共NUMPAGES\*MERGEFORMAT32页第PAGE\*MERGEFORMAT32页共NUMPA

租赁经营合同(3).doc
租赁经营合同(3)租赁单位:经过租赁经营指导小组和答辩委员会的答辩审查,(以下简称甲方)决定将租赁给(以下简称乙方)个人经营,经甲乙双方协商签订合同如下:1.租赁期为年,即自年月日起,至年月日止。2.自本合同生效之日起,乙方为厂长,具有法人代表资格。3.乙方需请两名保证人,共同以个人财产作为抵押,其中乙方为元,保证人共为2258元。乙方及保证人用以抵押的个人财产经甲方和公证处共同调查并登记造册后,在租赁期内不得转移或变卖。4.乙方的权利和义务:(1)对拥有完全的生产经营自主权,包括机构设置、人员配备、行政