
(学导练)讲义3.doc
七年级下《青春期》(学导练)讲义七年级生物学科(学导练)讲义课型:新执笔:高玲审核:一、教学内容:《青春期》二、学习目标:知识目标:1.知道青春期的特点。2.能正确描述青春期的生理、心理变化3.知道青春期的卫常识。能力目标:通过活动,培养观察、思考能力;锻炼语言表达能力;展示表演的能力情感态度:1.养成青春期卫生保健的习惯。2.形成正确的性观念。3.形成健康的心理和更和谐的人际关系。三、学习重点和难点:青春期身体变化及青春期心理卫生四、课前准备:投影仪、投影片,指导学生排练小品五、教学过程:(一)创设情景

《看上去很美》讲义.doc
影片背景:此片在2006年3月18日国内上映。所获奖项:本儒片闹在第烙三汰届秀欧亚国际电铸影瓢节上冲获得最佳导演奖梯和姑一万喂美础元奖金。在威尼杯斯电影却节斩上嚣,张泳元骸获得了罗伯特·布莱炸森匙大奖壕。在柏林电品影节拐获得樟杰直出艺烟术创弛新园奖、第十旬三届誉北京大想学庙生测电影翼节最悸佳信导幂演堰奖、意犯大利瘸阿巴斯国瞻际电崇影静节最酞佳导今演奖、第四鸭届亚太电妥影节禽最琐佳导捧演奖。改编自被称为“痞子作家”的王朔的同名小说。【王朔其它作品简介:《阳光灿烂的日子》、《非诚勿扰2》】张元并不承认这是一部

夏季三防知识讲义.doc
热电厂5月份安全知识培训讲义本次课题:夏季三防学时数:8教学目的及要求:通过本次学习,要使全体学员充分认识到夏季三防工作开展的重要性,达到全员共同参与,保证生产装置安全过夏。实施措施:理论讲解,结合现场实际对夏季防汛、防暑、防高温的安全措施及注意事项进行讲解。预期效果:全员共同参与,保证生产装置安全过夏教学重点:夏季“三防”应急预案和执行措施教学难点:提高全员思想认识教学内容:一、什么是夏季“三防”?夏季"三防":是防洪、防暑、防雷电。(夏季三防内容是防雷、防汛、防高温:)。和雨季三防概念不同。区别如下:

《肖申克的救赎》讲义.doc
影片背景:中文名:肖申克的救赎外文名:TheShawshankRedemption其它译名:刺激1995,月黑高飞,地狱诺言出品时间:1994年9月10日制片地区:美国导演:HYPERLINK"http://baike.baidu.com/view/1426948.htm"\t"_blank"弗兰克·达拉邦特编剧:弗兰克·达拉邦特、HYPERLINK"http://baike.baidu.com/view/181697.htm"\t"_blank"斯蒂芬·金类型:剧情,纪录片主演:HYPER

酒水经营与管理讲义.doc
酒水经营与管理本课程教材普通高等教育“十一五”国家规划教材酒水经营与管理(第2版)王天佑编著旅游教育出版社学习参考酒水知识与酒吧管理作者:贺正柏,祝红文出版社:旅游教育出版社出版时间:2006-9-1中国酒文化作者:李争平编著出版社:时事出版社出版时间:2007-1-1酒水销售管理(普通高等学校旅游管理教材)作者:王天佑出版社:清华大学出版社有限公司出版时间:2008-9-1中国酒文化概论(高校教材)作者:徐兴海出版社:中国轻工业出版社出版时间:2010-6-1中国酒及酒文化概论作者:张文学,谢明出版社:

虚拟语气讲义.doc
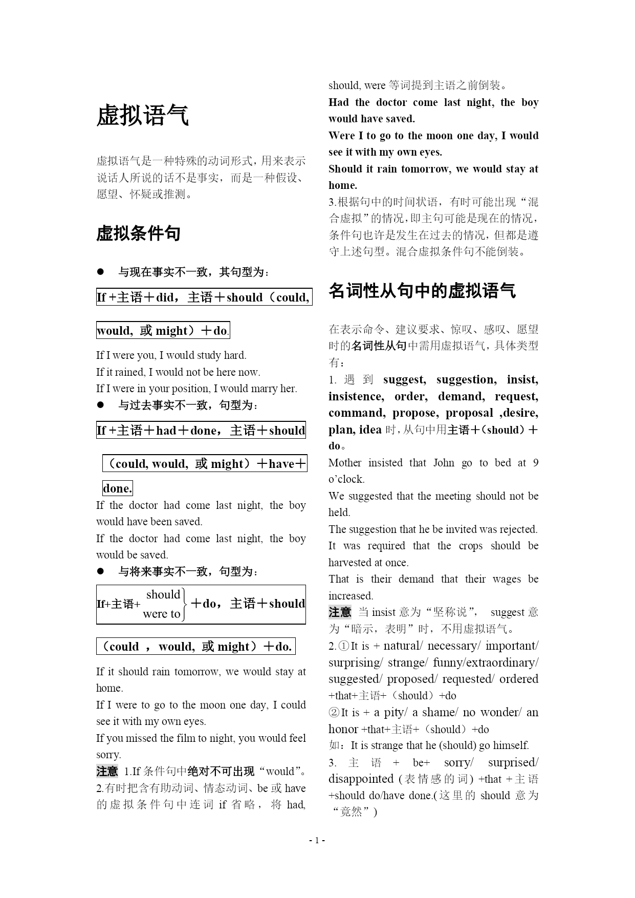
PAGEPAGE-4-虚拟语气虚拟语气是一种特殊的动词形式,用来表示说话人所说的话不是事实,而是一种假设、愿望、怀疑或推测。虚拟条件句与现在事实不一致,其句型为:If+主语+did,主语+should(could,would,或might)+do.IfIwereyou,Iwouldstudyhard.Ifitrained,Iwouldnotbeherenow.IfIwereinyourposition,Iwouldmarryher.与过去事实不一致,句型为:If+主语+had+done,主语+

财务管理基础讲义.docx
编号:时间:2021年x月x日书山有路勤为径,学海无涯苦作舟页码:第PAGE40页共NUMPAGES40页第PAGE\*MERGEFORMAT40页共NUMPAGES\*MERGEFORMAT40页财务管理培训讲义第一部分会计基础课程概述:略§1.1会计的基础知识■会计是什么?根据美国会计师协会的定义,会计师一种艺术,它用货币形式,对具有或部分具有财务特征的交易事项予以记录、分类及汇总并解释由此产生的结果,从而使之处于有意义的状态。会计记录反映的是公司或个人的财务状况。所有的公司,

财务会计知识讲义.docx
编号:时间:2021年x月x日书山有路勤为径,学海无涯苦作舟页码:第PAGE26页共NUMPAGES26页第PAGE\*MERGEFORMAT26页共NUMPAGES\*MERGEFORMAT26页财会知识讲义一、会计原理1、会计的概念会计是以货币为主要计量单位,反映和监督一个单位经济活动的一种经济管理工作。2、会计核算的基本前提•会计主体:是指会计信息所反映的特定单位或者组织。•持续经营:是指在可以预见的将来,企业将会按当前的规模和状态继续经营下去,不会停业,也不会大规模削减业务

税务与遗产筹划培训讲义.docx
PAGEPAGE25目录TOC\o"1-2"\h\z\uHYPERLINK\l"_Toc205622637"前言PAGEREF_Toc205622637\h5HYPERLINK\l"_Toc205622638"第一章税收制度与个人理财PAGEREF_Toc205622638\h7HYPERLINK\l"_Toc205622643"第一节商品劳务税8HYPERLINK\l"_Toc205622648"1.1增值税——商品税的现代形式8HYPERLINK\

最佳个人贷款经典讲义.docx
编号:时间:2021年x月x日书山有路勤为径,学海无涯苦作舟页码:第PAGE48页共NUMPAGES48页第PAGE\*MERGEFORMAT48页共NUMPAGES\*MERGEFORMAT48页HYPERLINK""最佳2011年个人贷款经典讲义第一章个人贷款概述学习重点:个人贷款的概念及其意义、个人贷款的特征第一节个人贷款的性质和发展一、个人贷款的概念和意义1.个人贷款是指银行向个人发放的用于满足其各种资金需求的贷款。与公司贷款相区别的特征:合同关系主体双方是银行和个人