您所在位置: 网站首页 / 文档列表

邹冯平讲义定稿.ppt

市场营销系列课程模块STP营销与营销技巧STP营销(一)市场细分(二)目标市场选择及其策略(三)市场定位市场营销组合策略(4P's)——企业综合营销方案(一)产品策略(二)价格策略(三)渠道策略(四)促销组合策略管理营销工作STP营销市场饱和之中伴有市场饥饿。市场细分——市场营销的一种最基本的原理与手法。仅以日化领域的肥皂为例,在二十世纪五六十年代的我国,人们日常生活中的清洁几乎全部(洗头、洗脸、洗澡、洗衣服以及其它的一些清洁等)是用肥皂(相对于香皂)完成的,而随着经济的不断发展,开始慢慢出现了洗衣粉、香

发布时间:2024-09-08
大小:1.4MB
页数:82页
5

抽放讲义01.doc

安全生产管理人员培训瓦斯抽放讲义1矿井瓦斯危害及瓦斯抽放的必要性1.1矿井瓦斯危害我国是世界上灾害最严重的国家之一,近10年,每年平均灾害损失近1600亿元,相当于国民生产总值的3.8%,这一比例是发达国家的10倍以上。中国的矿业事故是所有工伤事故中最为严重的,其造成的死亡人数仅次于公路交通,居第2位,矿业灾害中尤以瓦斯灾害最为突出。瓦斯灾害是我国煤矿伤亡和损失最大的、发生最频繁的重大恶性事故,特别是瓦斯爆炸和煤与瓦斯突出事故,严重影响了煤矿安全生产,据1994~1996年资料统计,全国煤矿重大以上事故呈

发布时间:2024-09-08
大小:1.8MB
页数:49页
5

目标管理讲义.ppt

目标管理讲义柯维语录:在你攀越顶峰之前,你必须先具有攀越的意念。目标管理的两个关键人物一、彼得·德鲁克二、E·A·洛克MBO是一个基于效果的绩效管理技术。MBO制度是根据个人的成就而不是工作方法来进行考核。运用MBO进行绩效管理有两个重要步骤:第一步是制定目标,第二步是绩效检查。在MBO的目标制定阶段,每个个人同他的直接上级讨论下一个阶段(通常是1年)的计划,商定绩效目标。在MBO的第二个绩效检查阶段,管理人员和其下级一起讨论下级在完成目标方面取得的进展,根据在最初的目标制定协商中确定的具体目标对下级的绩

发布时间:2024-09-08
大小:271KB
页数:47页
5

药品招投标讲义.ppt

招投标和医保知识培训一、招标的主要机构二、招标委员会组成三、招标委员会的职能及分析四、参评专家的职能与分析五、卫生厅的职能与分析六、招、投标的概念及特点投标人:药品生产企业、配送企业,合格的投标人应当具备以下条件:①依法取得《药品生产许可证》或《药品经营许可证》;②商业信誉良好;③具有履行合同必须具备的药品供应保障能力;④有依法缴纳税金的良好记录;⑤在经营活动中无严重违规或违法记录;⑥法律法规规定的其他条件。1、事先选定商业公司2、事后选定3、在整个过程中选择指定的公司代理机构:①已获营业执照,具有从事招

发布时间:2024-09-08
大小:236KB
页数:57页
5

6s讲义_.docx

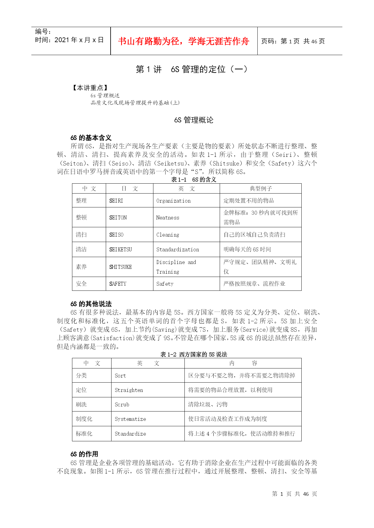
编号:时间:2021年x月x日书山有路勤为径,学海无涯苦作舟页码:第PAGE46页共NUMPAGES46页第PAGE\*MERGEFORMAT46页共NUMPAGES\*MERGEFORMAT46页第1讲6S管理的定位(一)【本讲重点】6s管理概述品质文化及现场管理提升的基础(上)6S管理概论6S的基本含义所谓6S,是指对生产现场各生产要素(主要是物的要素)所处状态不断进行整理、整顿、清洁、清扫、提高素养及安全的活动。如表1-1所示,由于整理(Seiri)、整顿(Seiton)、清

发布时间:2024-09-07
大小:6.3MB
页数:46页
5

EDA实验讲义(2012).doc

实验七简单PCB的设计一、实验目的1、掌握原理图和PCB的设计,会创建元器件列表,能生成网络表文件;2、能正确调整图件以取得最佳打印效果;3、掌握元器件布局。二、实验仪器微机一台三、实验原理1.回顾原理图设计,如下图所示,根据所学知识绘制下图。2.电路板的规划电路板的规划指的是对电路板外形尺寸和电气边界的设置。如果是通过向导新建PCB文件,则在建立文件过程中就已经规划好了电路板,如果是通过其他方式,则需要单独进行PCB板的规划,具体步骤如下。首先要新建一个PCB文件,其方法前面也已经介绍过,我们选择Fil

发布时间:2024-09-07
大小:2.1MB
页数:8页
5

热处理讲义4.ppt

第八章碳钢第一节钢的宏观组织沸腾钢的外层是在沸腾所造成的钢液剧烈搅动的条件下凝固的。由于搅动,结晶出的钢锭有比较纯净的外层,而心部是在沸腾停止后凝固的,因此沸腾钢钢锭宏观组织的特点是,钢锭内部有大量气泡,但是没有或者很少有缩孔。钢锭的外层比较纯净,这纯净的外层包住了一个富集着杂质的锭心。沸腾钢只限于生产普通低碳钢,钢的品种受到限制。镇静钢在浇注之前不仅用弱脱氧剂锰铁而且还使用强脱氧剂硅铁和铝对钢液进行脱氧,因而钢液的含氧量很低。强脱氧元素硅和铝的加人,使得在凝固过程中,钢液中的氧优先与强脱氧元素铝和硅结合

发布时间:2024-09-06
大小:157KB
页数:32页
5

京佳培训讲义.doc

学而优则仕,仕出京佳京佳官方网站:www.jingjia.org公务员考试培训领军品牌京佳网校:www.ccse.cn学习是劳动,是充满思想的劳动。——京佳格言第页共NUMPAGES5页在学习中取得知识,在战斗中取得勇敢!——京佳格言第页共NUMPAGES5页学而优则仕,仕出京佳全国免费咨询电话:400-700-9270勇于开始,才能找到成功的路。——京佳格言第页共NUMPAGES5页(????—??)12???7月27日YY课中国·京佳·内部资料数量关系讲义主讲:魏丽娜京佳教育集团公考

发布时间:2024-09-06
大小:2.3MB
页数:5页
5

运动的合成与分解讲义.pdf

发布时间:2024-09-06
大小:2.4MB
页数:4页
5

公理设计-讲义1.pdf

公理设计江屏河北工业大学TRIZ工程中心2011.51讨论题目 如何进行产品设计? 如何进行产品设计评价? 产品设计的具体步骤? 你所知道了解的设计理论?创新方法研究会2009本讲主要内容 概述 产品设计过程 功能分析 公理设计 实例分析创新方法研究会200931.概述 设计是人类改造自然的基本活动之一。 它与人类的生产活动及生活紧密相关联。 人类在改造自然的历史长河中,一直从事设汁活动。 从某种意义上讲,人类文明的历史,就是不断进行设计活动的历史。 设计一词,即英

发布时间:2024-09-04
大小:2.3MB
页数:37页
5
热门推荐
2024年山东省《土地登记代理人之土地权利理论与方法》资格考试必背200题王牌题库附解析答案
58页
2024年山西省五台县《土地登记代理人之土地权利理论与方法》资格考试必刷200题王牌题库(必刷)
58页
2024年江西省昌江区《施工员之土建施工专业管理实务》资格考试题库大全(考点梳理)
57页
北京市怀柔区2024年《土地登记代理人之土地权利理论与方法》考试大全(基础题)
58页
吉林省榆树市2024年《土地登记代理人之土地权利理论与方法》资格考试必背200题题库带解析答案
57页
湖南省东安县2024年《土地登记代理人之土地权利理论与方法》资格考试必刷200题题库【名校卷】
58页
湖南省通道侗族自治县完整版《施工员之土建施工专业管理实务》资格考试必刷200题完整题库及答案
56页
历年四川省九龙县《土地登记代理人之土地权利理论与方法》资格考试【培优A卷】
58页
2023-24年贵州省贵定县《土地登记代理人之土地权利理论与方法》资格考试必刷200题题库附参考答案(实用)
58页
黑龙江省东宁市2024年《施工员之土建施工专业管理实务》资格考试真题题库附答案【培优】
56页
福建省新罗区《土地登记代理人之土地权利理论与方法》资格考试题库大全附参考答案(培优B卷)
58页
辽宁省兴隆台区2023-24年《土地登记代理人之土地权利理论与方法》资格考试必刷200题题库大全及答案【易错题】
58页
辽宁省海州区历年《施工员之土建施工专业管理实务》资格考试王牌题库加下载答案
57页
2024年广东省濠江区《土地登记代理人之土地权利理论与方法》考试必刷200题大全加答案
57页
云南省嵩明县完整版《土地登记代理人之土地权利理论与方法》资格考试真题及参考答案(达标题)
58页
手机号注册 用户名注册
我已阅读并接受《用户协议》《隐私政策》
已有账号?立即登录
我已阅读并接受《用户协议》《隐私政策》
已有账号?立即登录
登录
手机号登录 微信扫码登录
微信扫一扫登录 账号密码登录

首次登录需关注“豆柴文库”公众号

新用户注册
VIP会员(1亿+VIP文档免费下)
年会员
99.0
¥199.0

6亿VIP文档任选,共次下载特权。

已优惠

微信/支付宝扫码完成支付,可开具发票

VIP尽享专属权益

VIP文档免费下载

赠送VIP文档免费下载次数

阅读免打扰

去除文档详情页间广告

专属身份标识

尊贵的VIP专属身份标识

高级客服

一对一高级客服服务

多端互通

电脑端/手机端权益通用