
LIGHTINGSTUDIO专业灯光演播室中文教程.pdf

会计电算化系统实务操作教程9.ppt
存货核算的初始设置基础选项设置存货核算的初始设置存货核算的初始设置存货核算的初始设置存货核算的初始设置存货核算的初始设置存货核算的初始设置存货核算的初始设置存货核算的初始设置存货核算的初始设置存货核算的初始设置存货核算的初始设置存货核算的初始设置存货核算的初始设置产(商)品入库业务产(商)品出库业务产(商)品假退料业务产(商)品调整业务对产(商)品进行单据查询产(商)品入库业务存货核算的日常业务存货核算的日常业务存货核算的日常业务存货核算的日常业务存货核算的日常业务存货核算的日常业务存货核算的日常业务对产

UCENTER 152 到 UCENTER 160 升级图文教程.pdf

DISCUZ!X15运营必读宝典,模板,教程.pdf

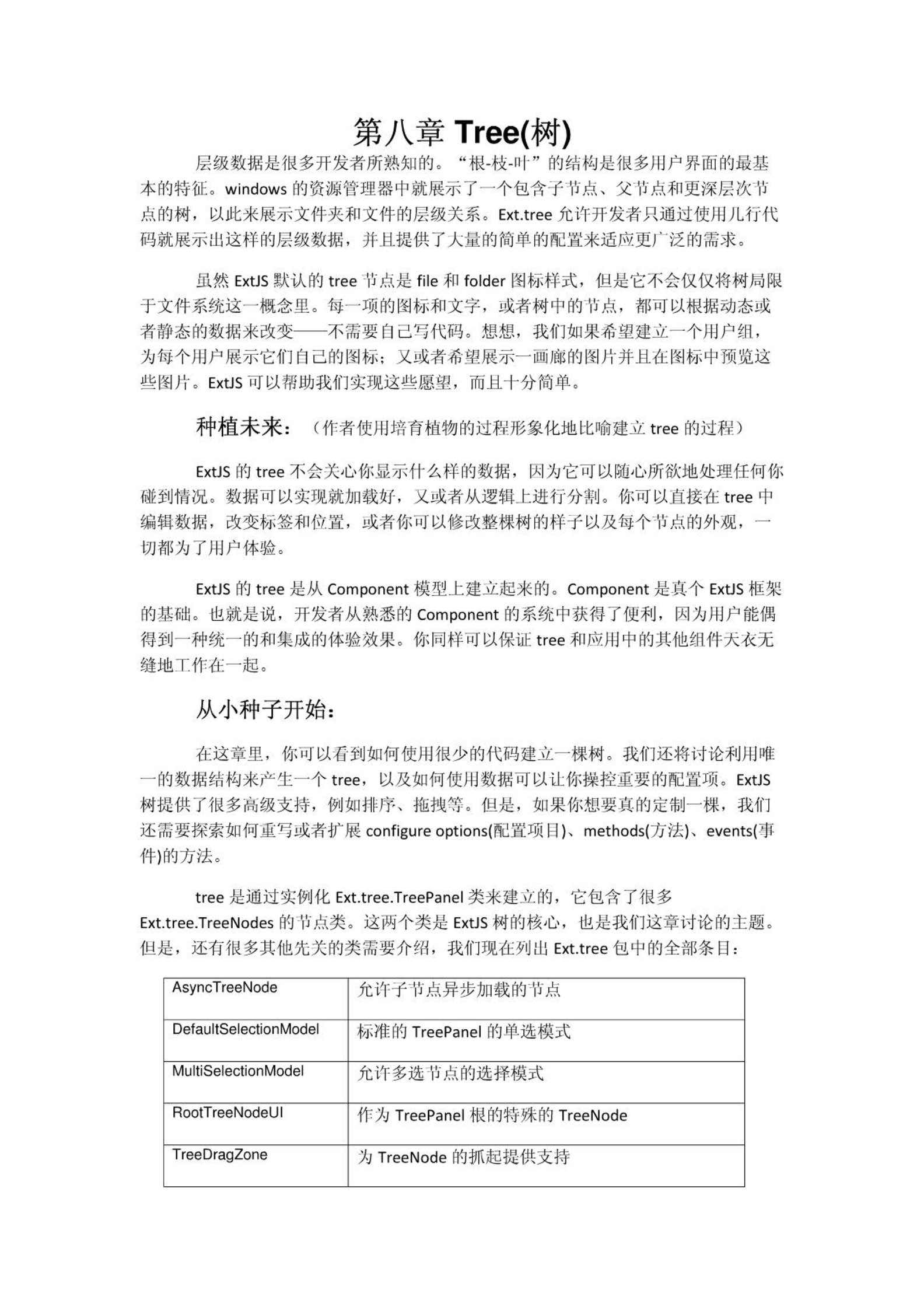
EXTJS教程_第八章_TREE(树).pdf

《职业经理形象设计教程》(2).doc
《职业经理形象设计教程》我们所谈到的形象设计,是一个高度地完善卓越人生所必须具备的形象。优秀的形象设计,不仅仅是简单地搭配衣服,还应该传授给人成功学的原理,建立寻求卓越的成功理念,领悟透彻的人生哲学,培养高尚的品位。这些正是本书作者的真正意图,没有成功的思维,就没有成功的形象,就没有卓越的人生。人们越来越意识到,指导成功...目录:第一部分气质这样的例子在西方的商业界也数不胜数。因为他们深刻理解“看起来像个成功者”的形象对事业的促进作用。成功者如果忽略了对自己外在形象的维护,看起来不像个成功的人,是难以得

财务管理系统实验教程课件PPT文档.ppt
内容及时间安排系统介绍实验背景资料系统管理系统配置数据库服务器配置中间层服务器配置WEB服务器配置客户端配置应用部署应用部署—网络模式系统安装账套管理账套管理用户管理实验练习总账总账系统主要流程总账与其他系统关系总账初始化总账初始化总账业务处理重点功能—期末调汇重点功能—自动转账前三种是从数据库应用角度来说的,后两种是从WEB开发技术角度来定义。在报表系统中,制作损益表时,有一类取数类型为,取损益表发生额(其他的类型不再详细说明),此时这种与损益表取数相关的取数类型,必须在总账中进行了相应的损益结转后才可

体育教程改革十年给我带来的感受.doc
体育教程改革十年给我带来的感受以往的体育课堂教学目标与内容相对单一,只侧重于培养学生的运动技能,而对于激发学生体育活动兴趣以及培养学生终生体育意识的理念基本没做什么统一的要求。而实施《课程标准》十年以来,我们的体育课堂教学发生了翻天覆地的变化。体育教师的教学观发生了变化、体育课堂的教材发生了变化、体育与健康课堂的组织发生了变化、体育课堂的评价发生了变化、体育课堂主体(学生)发生了变化……,如此多的变化可以在全国的中小学体育课堂上明显的看到,也给我带来了很大的震撼。首先,我们来关注一下新《课程标准》实施以来

UI设计基础与应用标准教程读书笔记.docx
《UI设计基础与应用标准教程》读书笔记1.内容概括本教程全面系统地介绍了UI设计的基础知识与应用标准。从UI设计的基本概念入手,阐述了用户界面设计的定义、原则以及在设计过程中的重要性。详细介绍了UI设计的基础元素,包括布局、色彩、字体、图标、交互设计等关键要素的基本理论和实践应用。教程还涵盖了用户界面与用户体验的关系,以及如何运用设计元素提升用户体验的技巧和方法。本书还深入探讨了现代UI设计的趋势和流行风格,包括响应式设计、移动应用界面设计、界面动画等方面的最新发展。结合实际项目案例,展示了UI设计在实际

Procreate时装画技法教程读书笔记.docx
《Procreate时装画技法教程》读书笔记一、软件基础与使用界面Procreate作为一款功能强大的绘图软件,在时装画创作中得到了广泛应用。了解软件的基础操作和使用界面是掌握时装画技法的关键。Procreate具备丰富的绘画工具和图层编辑功能,能够满足时装画创作的多种需求。从基础的画笔工具到高级的色彩调整功能,都为时装画创作者提供了广阔的创作空间。掌握软件的基本操作,如选择工具、画笔工具、图层管理、色彩调整等,是绘制时装画的基础。Procreate的使用界面简洁明了,易于上手。界面主要包括菜单栏、工具栏