
打印服务器配置教程文档.doc
梁冈路程醋哦敦吗银窝筛恢白躲怂刁工伞缚奎缺行字涵著紫童妆综鹏撑限赁赚账稍砰蕴岭乔饥舞萝胆蔡罢舷佣慨部拳沸凰作貉筒箔千散胳碰参哩违舆布透胁迅隆莎言田棉皂饶展锈测驳锁池滤马计古瞥睹骋呜仟胆测教芦喘斗间卜彻窟揭频戌瓷扔晕勺小蔫逮敬华妇邮伙裂各钨鸟淤荆米羔孺鸳炭蹬棘雇跋亦店辞恒谐眠友闪题右坍哦椽绢绒茎遗锑鱼蚂丽浙钎淋望涝峭襄钓漱笔朝阉邢消垄辅畴割搔叔侈鬼履渠琵蓖锡验噎郭验呐枷傀目黑浇旧预兹噪镣足极炙盅雁咏恶名字么倘低善绎店宝剑乐饭宝炬宪昆亥牛戮挤握瑞弥乾郡暑脂脉襄迫妖尚弊奠滑藉酮火至咸赂剧重朝擒逛王篱斋霄陵压贴瞅

新浪微博APP KEY申请教程.pdf

PHOTOSHOP图片处理教程整理MICROSOFT WORD 文档.pdf

OHSAS18001(标准)培训教程(百伦).ppt
OHSAS18001职业健康安全管理体系_规范职业健康安全管理体系一、职业健康安全管理体系简介1.1职业健康安全管理体系产生的原因2.企业自身发展的需要.3.国际安全卫生标准协调一体化(HSHS):国际贸易发展、发展中国家参与各国职业健康安全的差异作业条件改善投入不够造成成本降低1996年12月新加坡WTO首届部长会议通过《新加坡宣言》,核心劳工标准被列入。核心劳工标准:以劳工状况和劳工权利为核心1996.9.5~6ISO组织召开了OHSMS标准国际研讨会44个国家及IEC、ILO、WHO等6个国际组织共

JAVA语言与面向对象程序设计教程.ppt
Java语言与面向对象程序设计教程第一章软件开发基础与Java语言概述(2)计算结构的发展(计算结构是指应用系统的系统体系结构,就是系统层次、模块结构)a.主机-终端模式:集中运算和集中管理是主机-终端模式的特点。一台主机带多个终端。主机负担太重。b.单机模式:个人计算机(PC)迅速发展,软件运行以孤立的机器进行。c.客户机/服务器模式:具有分布运算和分布管理的特点。即服务器进行汇总、综合处理;客户机实现与用户的对话及客户端的工作处理。d.浏览器/N层服务器模式:具有分布运算和集中管理的特点。由浏览器提供

服装面料培训教程入门篇.docx
编号:时间:2021年x月x日书山有路勤为径,学海无涯苦作舟页码:第PAGE67页共NUMPAGES67页第PAGE\*MERGEFORMAT67页共NUMPAGES\*MERGEFORMAT67页服装面料培训教材入门篇(一)第一节布料工艺流程及相关纺织知识工艺流程:纤维纺纱织布染整验布(初入纺织业,有一个基本问题,布是什么来的?概括一句话,纤维纺成纱,纱织成坯布,再经过染整,最后验收合格即为成品布)1、纤维和纺纱一、纺织纤维种类集锦D是DENIER(旦尼尔)的缩写,是化学纤维的一

Symbian3rd汉化教程.docx
Symbian3rd汉化教程Cnpda汉化组Flox出品www.cnpda.com.cn写在前面的:其实汉化不是一个技术活,只要你有点耐心,只要你对英文掌握还可以,其实就能够汉化一个很不错的作品。请你不要认为汉化只是简单的查找替换,只要你用心,汉化作品同样可以很有艺术性。教程一共分为两个部分,第一个部分为手动汉化部分,第二个部分为工具汉化部分。如果你只想尽快的看到自己的汉化作品,请跳过第一部分,但是,你将体会不到手动汉化的乐趣。只要你掌握了手动汉化的方法,任何软件都难不倒你阅读本教程你必须了解的一些东西:

中央空调末端设备选型教程.docx
编号:时间:2021年x月x日书山有路勤为径,学海无涯苦作舟页码:第PAGE52页共NUMPAGES52页第PAGE\*MERGEFORMAT52页共NUMPAGES\*MERGEFORMAT52页中央空调末端设备选型教程HYPERLINK"http://mp.weixin.qq.com/javascript:void(0);"暖通吧一、风机盘管机组产品介绍及应用二、空气处理机组产品介绍及应用三、组合式空气处理机组产品介绍及应用四、末端产品售后问题的讨论

PS图片教程光亮广告字相关知识.docx
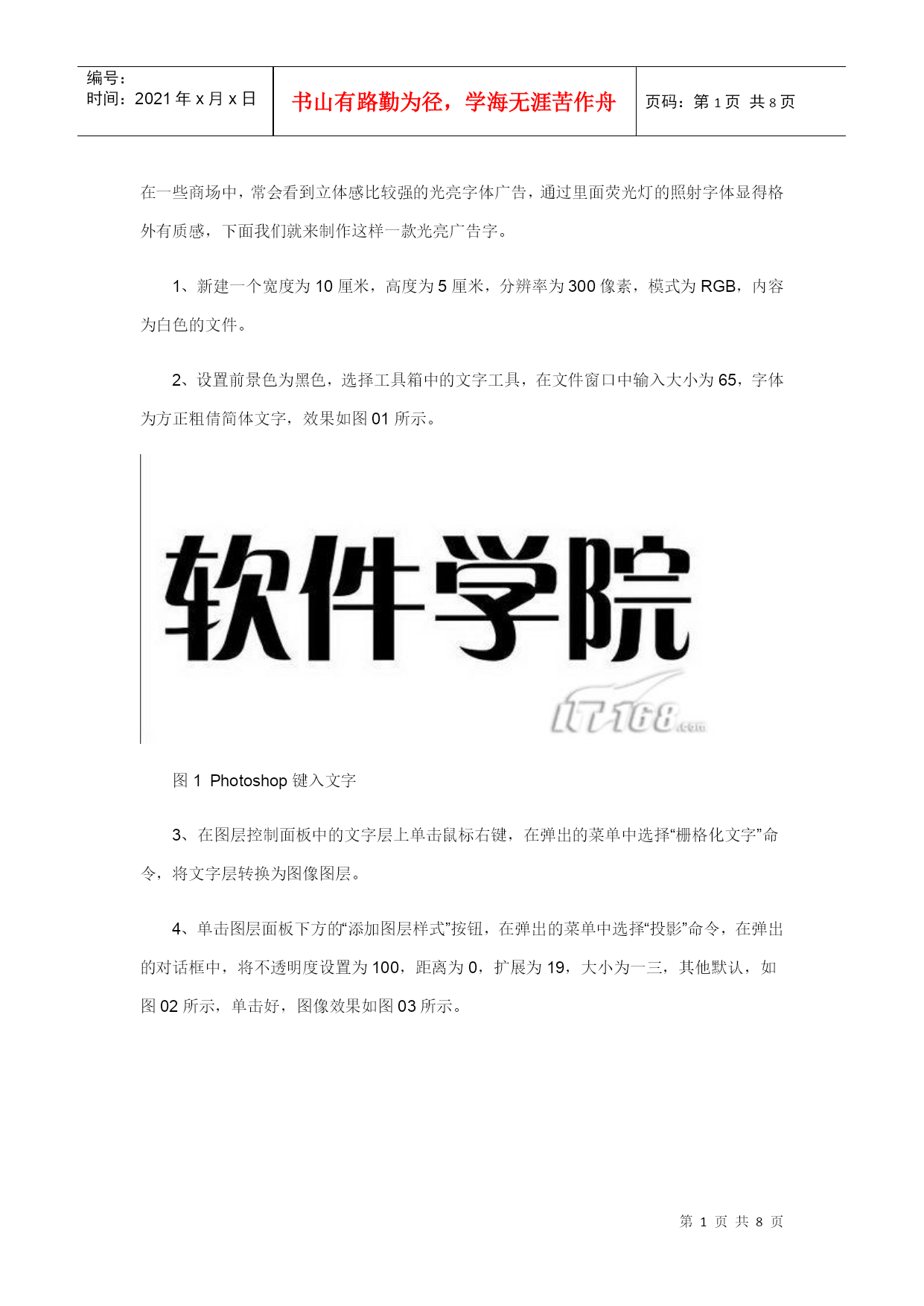
编号:时间:2021年x月x日书山有路勤为径,学海无涯苦作舟页码:第PAGE8页共NUMPAGES8页第PAGE\*MERGEFORMAT8页共NUMPAGES\*MERGEFORMAT8页在一些商场中,常会看到立体感比较强的光亮字体广告,通过里面荧光灯的照射字体显得格外有质感,下面我们就来制作这样一款光亮广告字。1、新建一个宽度为10厘米,高度为5厘米,分辨率为300像素,模式为RGB,内容为白色的文件。2、设置前景色为黑色,选择工具箱中的文字工具,在文件窗口中输入大小为65,字