
会议营销与营销策划实战教程.docx
编号:时间:2021年x月x日书山有路勤为径,学海无涯苦作舟页码:第PAGE32页共NUMPAGES32页第PAGE\*MERGEFORMAT32页共NUMPAGES\*MERGEFORMAT32页职业经理MBA整套实战教程会议营销——本土化的营销利器通过:数据库营销的理念,一对一营销的技巧,会议气氛的营控手段,本土化的实施细节。实现:渠道、广告、促销、服务的高效整合。结果:无须广告,不打价格战,却能有效撕开同质化市场的缺口。一、会议营销——产生于本土,发力于终端会议营销属于单层直

《房地产营销定位学》教程.docx
编号:时间:2021年x月x日书山有路勤为径,学海无涯苦作舟页码:第PAGE124页共NUMPAGES124页第PAGE\*MERGEFORMAT124页共NUMPAGES\*MERGEFORMAT124页《房地产营销定位学》教程房地产是人类社会生活和生产必需的基本物质资料和巨大的社会财富,对整个国民经济有着极大的推进作用。房地产在这个被物化的社会里,是一件最为特殊、又最为普通;最为无情、又最富灵性的“物”。谓其特殊是指其与人类及社会息息相关,与其它“物”有着很大的不同,它承载着人

极品PPT制作教程系列之二.pdf

LINUX 初学者入门优秀教程.pdf

X销售公司营销管理培训教程.docx
编号:时间:2021年x月x日书山有路勤为径,学海无涯苦作舟页码:第PAGE34页共NUMPAGES34页第PAGE\*MERGEFORMAT34页共NUMPAGES\*MERGEFORMAT34页X销售公司营销管理培训教程一、规范业务流程二、重视业务培训三、选择优秀客户四、优化客户管理五、信息反馈与交流六、营销过程控制七、杜绝欠款销售八、调整库存结构九、控制渠道物流十、规范价格体系十一、达到顾客满意十二、坚持长期回访十三、把握成功要点十四、超越竞争对手第一章规范业务流程一、客户拜

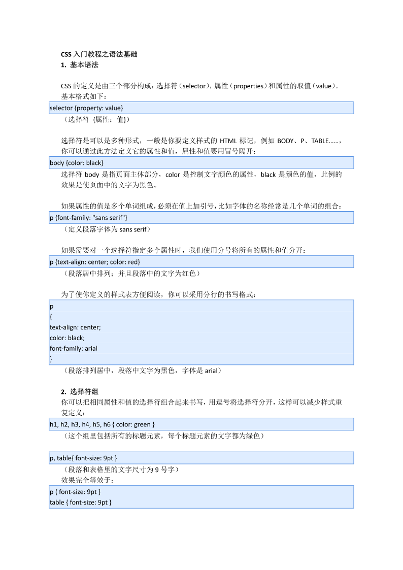
CSS入门教程之语法基础.pdf
CSS入门教程之语法基础1.基本语法CSS的定义是由三个部分构成:选择符(selector),属性(properties)和属性的取值(value)。基本格式如下:selector{property:value}(选择符{属性:值})选择符是可以是多种形式,一般是你要定义样式的HTML标记,例如BODY、P、TABLE……,你可以通过此方法定义它的属性和值,属性和值要用冒号隔开:body{color:black}选择符body是指页面主体部分,color是控制文字颜色的属性,black是颜色的值,此例的效

ICE的PROE教程合并28-36.pdf

酒店服务管理桉例教程.doc
HYPERLINK"http://www.ChinaHRD.Net"www.ChinaHRD.Net散发人性道德光辉沉淀人类管理智慧分享中人网·共建中人网国际通用酒店管理职业经理标准传播教材《饭店服务案例100则》目录前厅部分1、记住客人的姓名…………………………………………………………..(1)2、从交谈到贺礼……………………………………………………………(2)3、离店之际…………………………………………………………………..(3)4、总台“食言”以后………………………………………………………..

EMX工程图模板定制教程.pdf

K线分析教程图文对照讲解.pdf