
2022研究生面试自我介绍英文版.docx
此资料由网络收集而来,如有侵权请告知上传者立即删除。资料共分享,我们负责传递知识。PAGEPAGE12研究生面试自我介绍英文版研究生面试自我介绍英文版研究生英语面试中要怎么用英文做自我介绍呢?大家是不是还在为此苦恼呢,来看看优秀的范文吧。下面是小编收集整理的研究生面试自我介绍英文版,欢迎阅读借鉴,更多资讯请继续关注自我介绍栏目。研究生面试自我介绍英文版Goodmorning,mydearteachers,mydearprofessors!Itismygreathonortotakethisin

2022研究生面试自我介绍及注意事项.docx
此资料由网络收集而来,如有侵权请告知上传者立即删除。资料共分享,我们负责传递知识。PAGEPAGE4研究生面试自我介绍及注意事项研究生面试自我介绍范文及注意事项面试,是招聘公司挑选员工的一种重要方法,主要是面试官对应聘者的面对面交谈与观察,来判断求职者是否符合公司的招聘要求,是否可以录取。下面小编为大家提供了2个研究生面试自我介绍范文供大家参考。应届研究生面试自我介绍范文:研究生面试自我介绍范文一你好/大家好,我叫xx,研究生就读于xx学校,专业方向是畜牧兽医。我的职业理想是成为一名优秀的兽医

2022研究生英语面试自我介绍「精编」.docx
此资料由网络收集而来,如有侵权请告知上传者立即删除。资料共分享,我们负责传递知识。PAGEPAGE8研究生英语面试自我介绍「精编」研究生英语面试自我介绍「精编」英语面试在我们生活中是很常见的`,对于我们研究生来说怎么去做一个好的英文自我介绍呢?下面是小编收集整理的研究生英语面试自我介绍范文,欢迎阅读借鉴,更多资讯请继续关注自我介绍栏目。研究生英语面试自我介绍范文Goodmorning.Iamgladtobehereforthisinterview.Firstletmeintroducemyse

2022研究生毕业鉴定表自我鉴定总结.docx
此资料由网络收集而来,如有侵权请告知上传者立即删除。资料共分享,我们负责传递知识。PAGEPAGE4研究生毕业鉴定表自我鉴定总结研究生毕业了,你也学有所成了!那么你要怎么去写研究生毕业鉴定表自我鉴定总结呢?下面由本小编精心整理的研究生毕业鉴定表自我鉴定总结,希望可以帮到你哦!研究生毕业鉴定表自我鉴定总结篇一自20xx年北上至此求学,三年的时光转瞬即逝。辗转反侧感受良多。借此空白略作总结,往后不再赘述。思想上本人一如既往的维护国家领土和主权完整,积极拥护党的正确领导。刚入学的时候,我没能及时从大

2022研究生毕业鉴定表自我鉴定2).docx
此资料由网络收集而来,如有侵权请告知上传者立即删除。资料共分享,我们负责传递知识。PAGEPAGE3研究生毕业鉴定表自我鉴定研究生毕业鉴定表自我鉴定500字本人作为研究生在复旦大学数学所攻读计算数学专业近三年,毕业之际,回顾三年来的学习、工作以及生活,做自我鉴定如下:本人在思想觉悟上始终对自己有较高的要求,能用科学发展观来认识世界认识社会,能清醒的意识到自己所担负的社会责任,对个人的人生理想和发展目标,有了相对成熟的认识和定位。在专业课程的’学习上,根据自身研究方向的要求,有针对性的认真研读了

2022研究生毕业自我鉴定范文3篇.docx
此资料由网络收集而来,如有侵权请告知上传者立即删除。资料共分享,我们负责传递知识。研究生毕业自我鉴定范文3篇导语:小编为您推荐研究生毕业自我鉴定,欢迎阅读,欢迎分享,分享记得注明出处哦!研究生毕业自我鉴定1三年的研究生生活就要结束了,自从xxxx专业录取后,我就充满激情的投入到了学习中去。思想上,我积极要求进步。在研一的时候如期转为正式党员,同学们的肯定和鼓励我时刻铭记。这三年,我更加关心时事,让自己的脉搏与祖国与世界共同跳动。08年的冰雪灾害和”;5.12”;汶川大地震,我和承受着苦难的同胞们一起焦急和

我国研究生教学管理中存在的问题论文.docx
我国研究生教学管理中存在的问题论文我国研究生教学管理中存在的问题论文摘要:近年来,随着我国高等教育体制改革的不断深化,我国硕士研究生的招生人数迅速增长,这给各个学校的研究生管理工作也带来了一系列的问题,从而人们对我国研究生人才的需求提出了新的理念,对教学管理提出了更高的要求。本文主要是对社会需求背景下我国研究生教学管理的现状进行探讨分析,从中找出问题所在,并提出相应的解决措施。关键字:社会需求研究生教学管理解决策略在我国发展“科教兴国”国策以来,研究生教育不短受到人们的重视,作为我国教育结构中最高层次的教

研究生国家助学金管理暂行办法.doc
研究生国家助学金管理暂行办法第一章总则第一条为完善研究生奖助政策体系,提高研究生待遇水平,根据《财政部国家发展改革委教育部关于完善研究生教育投入机制的意见》(财教〔2013〕19号)精神,自2014年秋季学期起,研究生普通奖学金调整为研究生国家助学金。为做好研究生国家助学金工作,制定本办法。第二条研究生国家助学金用于资助全国普通高等学校纳入全国研究生招生计划的所有全日制研究生(有固定工资收入的除外),补助研究生基本生活支出。获得资助的研究生须具有中华人民共和国国籍。第三条研究生国家助学金由中央财政和地方财

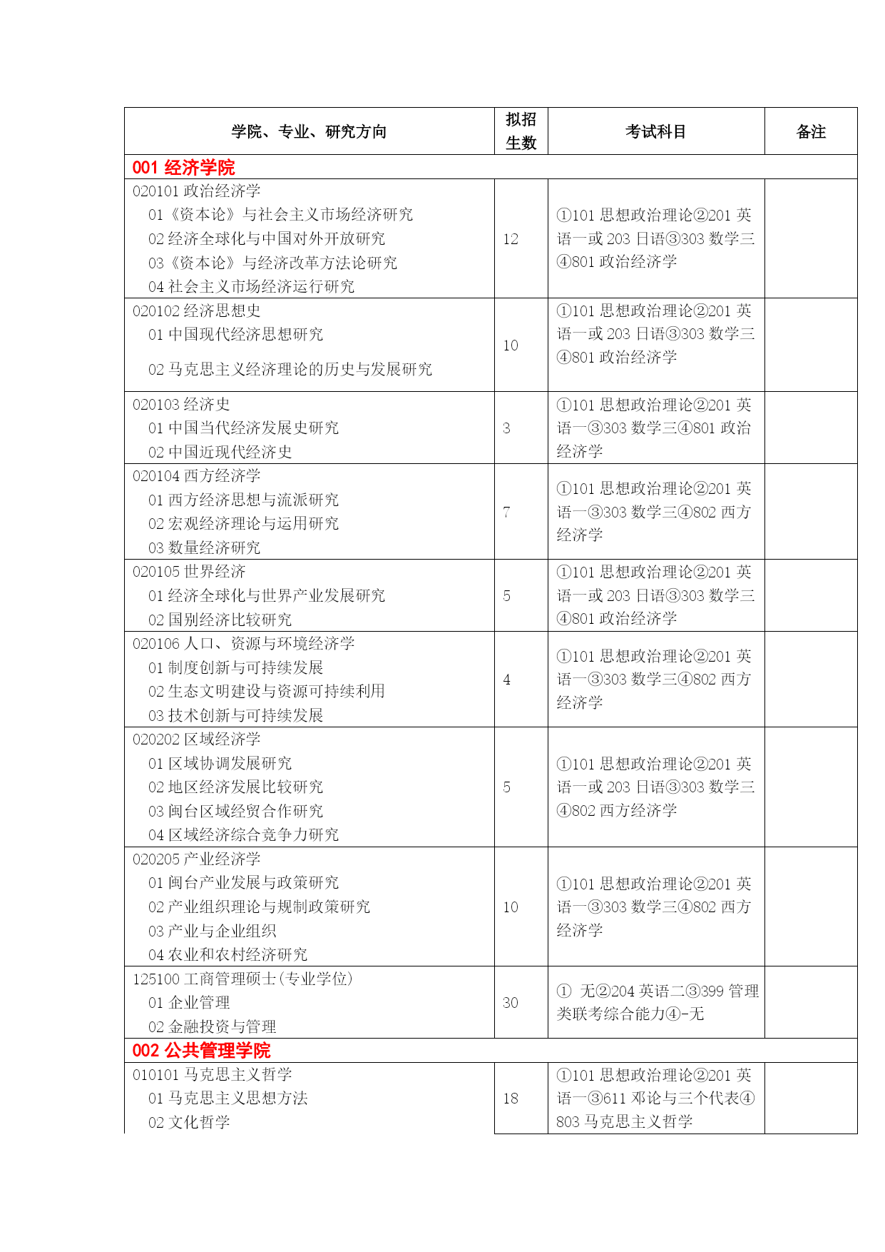
福建师范大学2011研究生招生目录.doc
学院、专业、研究方向拟招生数考试科目备注001经济学院020101政治经济学12①101思想政治理论②201英语一或203日语③303数学三④801政治经济学01《资本论》与社会主义市场经济研究02经济全球化与中国对外开放研究03《资本论》与经济改革方法论研究04社会主义市场经济运行研究020102经济思想史10①101思想政治理论②201英语一或203日语③303数学三④801政治经济学01中国现代经济思想研究02马克思主义经济理论的历史与发展研究020103经济史3①101思想政治理论②201英语一③

2008厦大硕士研究生报名情况统计.doc
院系名称专业代码专业名称报考人数(含推免生)法学院030101法学理论63030103宪法学与行政法学85030104刑法学150030105民商法学310030106诉讼法学85030107经济法学227030108环境与资源保护法学35030109国际法学327030180法律硕士50208年08年序号考生编号考生姓名专业报考类别1103849101260329李凯伦法学理论推免生2103849103840338林园合法学理论推免生3103849103840339王志希法学理论推免生410384910