
2022机械功与机械能复习题.docx
机器功与机器能温习题一、选择题1、客岁冬季以来,我省年夜少数地域都呈现水平差别的“电荒”,部分地域常常拉闸限电,一些主要单元及病院、影剧院、黉舍等都购置柴油发电机以备急用,从能量转化角度看,“柴油发电机”把()A.热能转化为电能BD.电能转化为机器能.机器能转化为光能C.化学能转化为电能2、为了使疾速落落的“神舟”七号前往舱平安着陆,前往舱在间隔空中几多米处,向下敏捷喷出低温高压气体。从开场喷气到平安着陆,前往舱的A、动能增年夜,重力势能增加,机器能稳定C、动能减小,重力势能增加,机器能增加3、小明同窗用

机械的零组件所引起的机械危险.doc
PAGEPAGE1机械的零组件所引起的机械危险1.零组件或加工件的如尖角、锐角等2.相关的位置所产生的挤压、剪断、或缠绕,尤其是产生相对位移时3.质量和稳定性,如重力、位能等4.质量和加速度,如离心力5.不适当的机械能量产生危险,如过负荷,过压6.非常压状态下的气体或液体的潜在能量,如真空7.机械零组件或加工件的脱落、松动、或掉落的危险8.机械零组件或加工件的磨擦及其产生的异常温度和其引起的燃烧

机械振动和机械波复习课件ppt.ppt
物理选修3-4机械振动与机械波复习课件一、简谐运动1、定义:如果质点的位移与时间的关系遵从正弦函数的规律,即它的振动图象是一条正弦曲线,这样的振动叫简谐运动.F回=-kx2、简谐运动的描述(1)描述简谐运动的物理量①位移x:由平衡位置指向质点所在位置的有向线段,是矢量。注:位移的参考点是平衡位置②振幅A:振动物体离开平衡位置的最大距离,是标量,表示振动的强弱.③周期T和频率f:物体完成一次所需的时间叫周期,而频率则等于单位时间内完成全振动的次数,它们是表示振动快慢的物理量.二者互为倒数关系.注:简谐振动的

机械制造工艺与机械设备加工工艺研究.docx
机械制造工艺与机械设备加工工艺研究1.机械制造工艺概述机械制造工艺是指通过一定的加工方法和技术手段,将原材料或零部件转化为具有预定功能的成品的整个过程。它涉及到材料的选择、加工方法的选择、加工工具的选择、加工参数的确定等方面。在机械制造过程中,工艺是决定产品质量和生产效率的关键因素之一。工艺分析:对零件进行工艺分析,确定加工方法、刀具选择、切削参数等。1.1机械制造工艺的定义与特点综合性:机械制造工艺涉及到多个学科领域,如材料科学、力学、热力学、流体力学、控制理论等,需要综合运用这些知识来解决实际问题。实

立嘉国际机械展览会机床铸造机械压铸机械工具测量设备.docx
编号:时间:2021年x月x日书山有路勤为径,学海无涯苦作舟页码:第PAGE2页共NUMPAGES2页第PAGE\*MERGEFORMAT2页共NUMPAGES\*MERGEFORMAT2页参观预登记表具有“中国西部第一机械装备盛会”美誉的“立嘉国际机械展览会”,将于2010年5月27日-30日在重庆国际会议展览中心举行第11届。本次展览会的主题展包括:第11届立嘉国际机床模具展览会,中国西部国际铸造、压铸及工业炉展览会,动力传与控制技术展览会,中国西部国际紧固件、弹簧及设备展览会

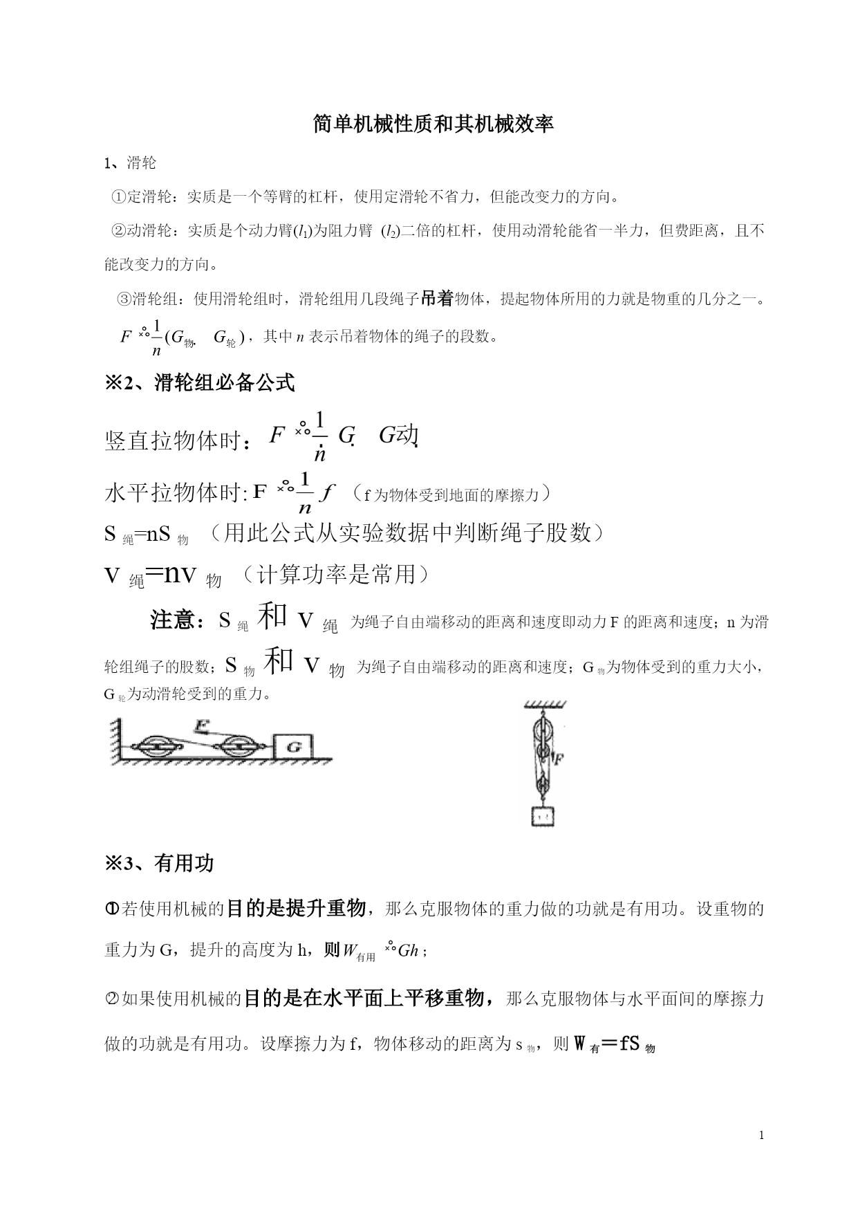
简单机械性质和其机械效率.doc
PAGEPAGE4简单机械性质和其机械效率1、滑轮①定滑轮:实质是一个等臂的杠杆,使用定滑轮不省力,但能改变力的方向。②动滑轮:实质是个动力臂(l1)为阻力臂(l2)二倍的杠杆,使用动滑轮能省一半力,但费距离,且不能改变力的方向。③滑轮组:使用滑轮组时,滑轮组用几段绳子吊着物体,提起物体所用的力就是物重的几分之一。,其中n表示吊着物体的绳子的段数。※2、滑轮组必备公式竖直拉物体时:水平拉物体时:(f为物体受到地面的摩擦力)S绳=nS物(用此公式从实验数据中判断绳子股数)v绳=nv物(计算功率是

机械设计第六章机械技术.docx
第六章机械技术第一节概述机电一体化系统的机械系统是由计算机信息网络协调与控制的,与一般的机械系统相比,除要求具有较高的定位精度之外,还应具有良好的动态响应特性,就是说响应要快、稳定性要好。一个典型的机电一体化系统通常由控制部件、接口电路、功率放大电路、执行元件、机械传动部件、导向支承部件,以及检测传感部件等部分组成。这里所说的机械系统,—般由减速装置、丝杠螺母副、蜗轮蜗杆副等各种线性传动部件以及连杆机构、凸轮机构等非线性传动部件、导向支承部件、旋转支承部件、轴系及架体等机构组成。为确保机械系统的传动精度和

机械常识500问与机械设计禁忌500例.docx
编号:时间:2021年x月x日书山有路勤为径,学海无涯苦作舟页码:第PAGE65页共NUMPAGES65页第PAGE\*MERGEFORMAT65页共NUMPAGES\*MERGEFORMAT65页机械常识500问与机械设计禁忌500例1:金属结构的主要形式有哪些?答:有框架结构、容器结构、箱体结构、一般构件结构。2:铆工操作按工序性质可分为几部分?答:分为备料、放样、加工成型、装配连接。3:金属结构的连接方法有哪几种?答:有铆接、焊接、铆焊混合联接、螺栓联接。4:在机械制造业中铆

机械及机械零件设计基础知识.docx
编号:时间:2021年x月x日书山有路勤为径,学海无涯苦作舟页码:第PAGE11页共NUMPAGES11页第PAGE\*MERGEFORMAT11页共NUMPAGES\*MERGEFORMAT11页第2章机械及机械零件设计基础知识2.1设计的基本要求和一般程序2.1.1机械设计的基本要求机械设计应满足的要求:在满足预期功能的前提下,性能好、效率高、成本低,在预定使用期限内安全可靠,操作方便、维修简单和造型美观等。2.2.2机械设计的一般设计程序机械设计的一般程序用框图来表示。设计人

机械租赁的合同填写机械租赁合同(模板18篇).docx
机械租赁的合同填写机械租赁合同(模板18篇)合同是适应私有制的商品经济的客观要求而出现的,是商品交换在法律上的表现形式。合同是适应私有制的商品经济的客观要求而出现的,是商品交换在法律上的表现形式。那么一般合同是怎么起草的呢?下面是小编帮大家整理的最新合同模板,仅供参考,希望能够帮助到大家。机械租赁的合同填写篇一出租方:(以下简称甲方)承租方:(以下简称乙方)依据合同法及有关法律法规,为明确出租方与承租方的权利和义务,遵循平等、自愿、公平和诚信的原则,双方就机械租赁事宜协商一致,订立本合同。设备租赁期限为即