
银行保险年终工作总结.docx
银行保险年终工作总结银行保险年终工作总结总结是事后对某一阶段的学习、工作或其完成情况加以回顾和分析的一种书面材料,它可以帮助我们总结以往思想,发扬成绩,让我们好好写一份总结吧。那么我们该怎么去写总结呢?以下是小编为大家收集的银行保险年终工作总结,供大家参考借鉴,希望可以帮助到有需要的朋友。银行保险年终工作总结1经过近一个多月在华夏公司银保部的实习,让我在各个方面都取得了长足的进步。相比一个月前,我成长了许多,变得更加成熟更加稳重,开始意识到工作的压力和生活的必须。认识到自己很多方面还得去学习,去提高。曾经

苏州园区生育保险报销流程.docx
苏州园区生育保险报销流程苏州园区生育保险报销流程苏州园区生育保险报销流程是怎样的呢?想必大家也很好奇吧,快一起来了解一下吧!一、苏州生育保险报销流程在苏州职女职工妊娠后,按以下程序办理相关手续,并享受生育保险有关待遇:⑴开具联系单。女职工持本人居民身份证、《结婚证》及用人单位开具的《职工婚育证明》(流动人口须同时提供户籍所在地计生部门出具的《流动人口婚育证明》、配偶居民身份证),到所在街道或社区计生部门办理生育登记手续。计生部门审核确认符合计划生育政策规定的,出具《生育保险联系单》,并录入计生信息系统。&

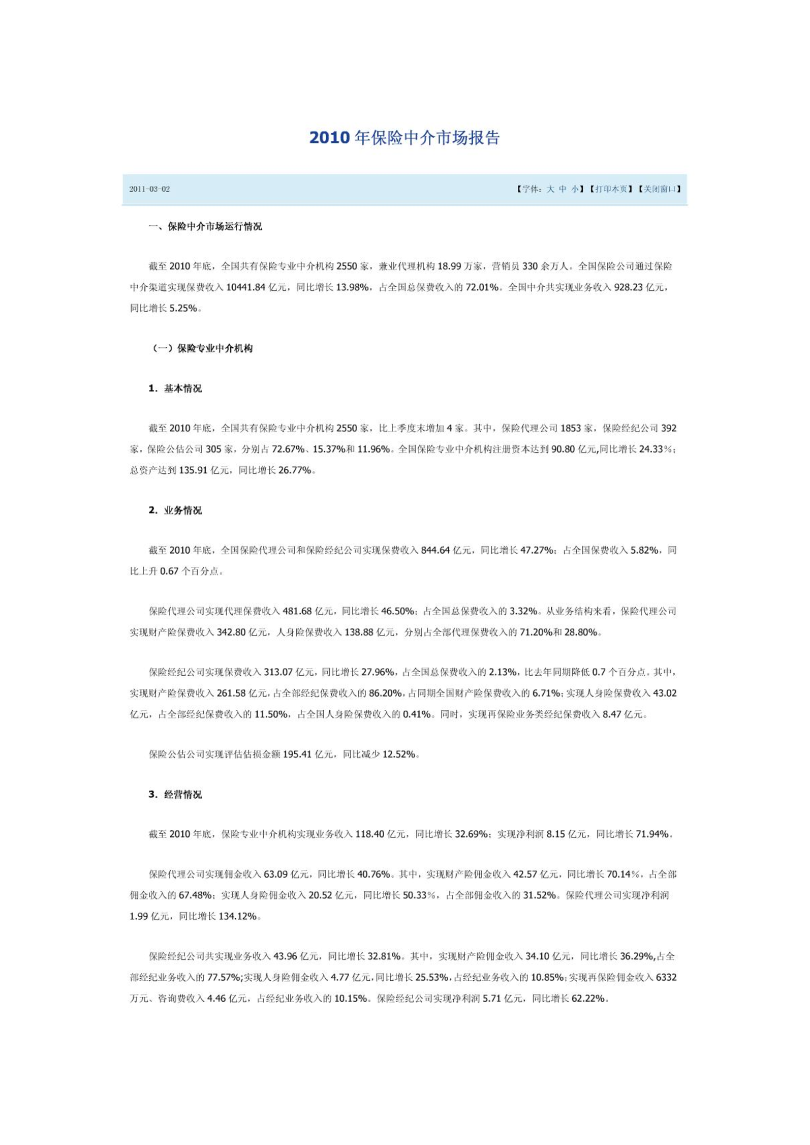
2010保险中介机构数据.pdf

保险管理制度.docx
保险管理制度保险管理制度在社会发展不断提速的今天,制度对人们来说越来越重要,制度是各种行政法规、章程、制度、公约的总称。大家知道制度的格式吗?以下是小编整理的保险管理制度,欢迎大家分享。保险管理制度11、本院职工就诊时(包括离、退休职工),一律挂号。2、本院职工(包括离、退休职工),不得将医疗保险证供他人就诊、住院,不得自行开方、开单和涂改病历处方多取药、多作检查,一经发现医院将终止其本人医疗保险,并处以发生费用的3~5倍罚款。3、本院职工住院期间不准挂床,所有检查项目和治疗必须在《江西省医疗收费标准》以

保险公司理赔述职报告.docx
保险公司理赔述职报告保险公司理赔述职报告在人们越来越注重自身素养的今天,报告的用途越来越大,报告成为了一种新兴产业。其实写报告并没有想象中那么难,以下是小编为大家整理的保险公司理赔述职报告,仅供参考,希望能够帮助到大家。保险公司理赔述职报告1保险理赔述职报告20xx年是海联集团的元年,也是海联集团立足创新,开拓进取的一年。一年来,在集团领导和公司领导的关心指导下,在部门员工的大力支持下,保险理赔较好地完成了年度计划,取得了一定的成绩。现述职如下:保险理赔全年的工作主要是根据市场变化和公司的发展目标,加强自

保险公司新年的感人致辞.docx
保险公司新年的感人致辞2022年保险公司新年的感人致辞(通用6篇)在日常生活或是工作学习中,大家对致辞都再熟悉不过了吧,致辞可以看作是演讲的一种特定形式,具有很强的实用性和针对性。你所见过的致辞是什么样的呢?以下是小编收集整理的2022年保险公司新年的感人致辞(通用6篇),欢迎阅读与收藏。保险公司新年的感人致辞1尊敬的各位来宾,各位朋友:大家晚上好!十月是个收获的季节,今天是个吉祥的日子,在这美好的日子里我们满怀着喜悦,满怀着激动,满怀着祝福欢聚在成辉大酒店,共同参加中国人寿殷利萍经理从业十五周年感恩答谢

保险公司辞职报告.docx
保险公司辞职报告保险公司辞职报告大全(5篇)随着社会一步步向前发展,需要使用报告的情况越来越多,报告具有语言陈述性的特点。那么,报告到底怎么写才合适呢?以下是小编精心整理的保险公司辞职报告,仅供参考,欢迎大家阅读。保险公司辞职报告篇1尊敬的领导:您好!在我们公司工作已经有六个月,实习也已经结束,在这个工作过程中,我也了解了工作,同时对自己也有了一个新的认真,这是一个相互选择的过程,公司选择我们。我们也选择公司,我发现自己并不适应这份工作,所以经过了考虑之后我决定在实习结束时提出离职。我们保险行业竞争也非常

保险知识调查问卷s.doc
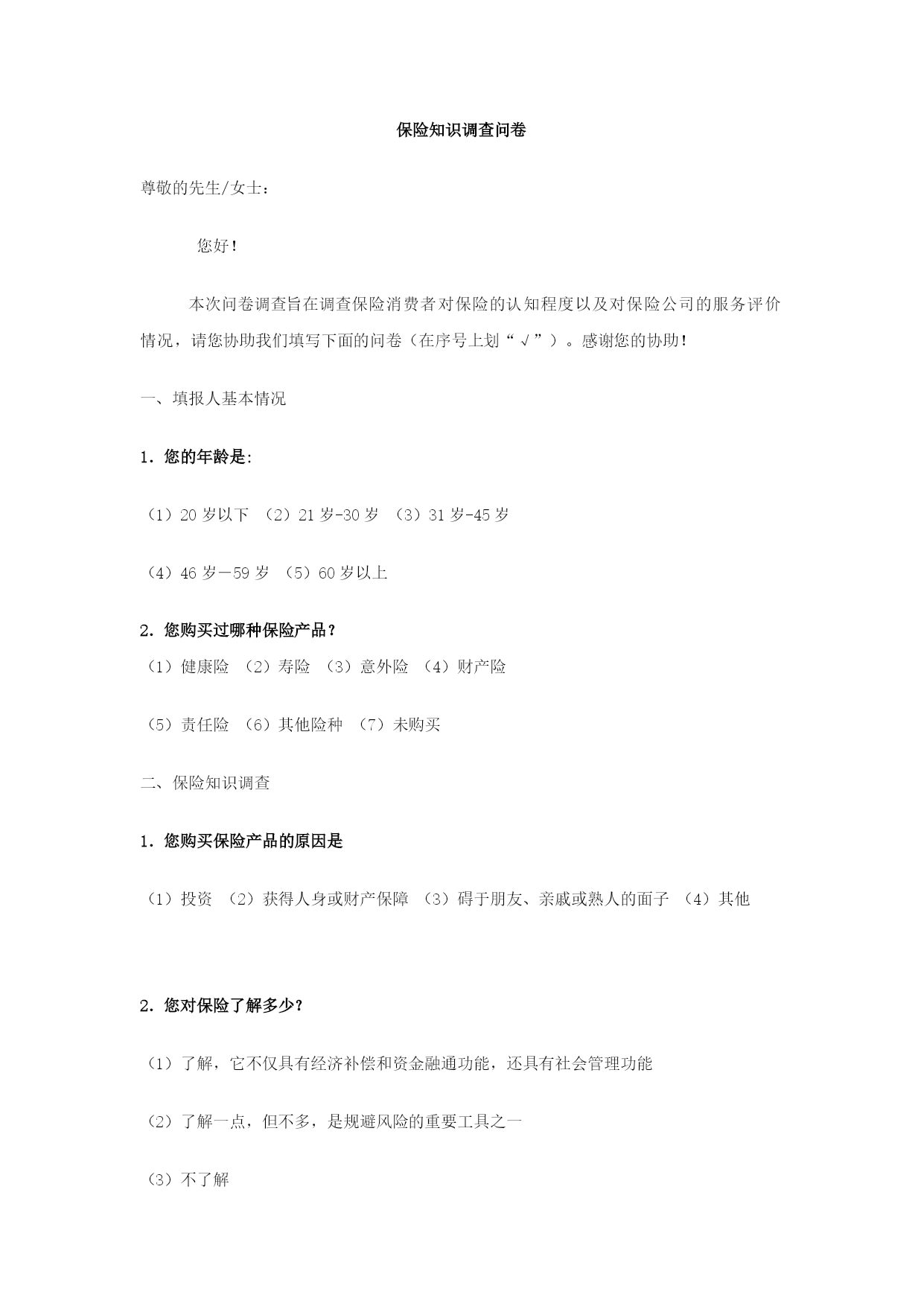
保险知识调查问卷尊敬的先生/女士:您好!本次问卷调查旨在调查保险消费者对保险的认知程度以及对保险公司的服务评价情况,请您协助我们填写下面的问卷(在序号上划“√”)。感谢您的协助!一、填报人基本情况1.您的年龄是:(1)20岁以下(2)21岁-30岁(3)31岁-45岁(4)46岁-59岁(5)60岁以上2.您购买过哪种保险产品?(1)健康险(2)寿险(3)意外险(4)财产险(5)责任险(6)其他险种(7)未购买二、保险知识调查1.您购买保险产品的原因是(1)投资(2)获得人身或财产保障(3)碍于朋友、亲戚

保险代理人考点.doc
PAGEPAGE31第八章保险代理人单选题:每题的备选答案中,只有一个是正确的。保险代理行为的主体是(B)。A、保险人B、保险代理人C、投保人D、被保险人2、保险代理人是指根据保险人的委托,向保险人收取(A),并在保险人授权的范围内代为办理保险业务的机构和个人。A、佣金B、委托费C、代理费D、保险金3、保险代理人的代理行为时由(D)调整的行为。A、《保险法》和《合同法》B、《保险法》和《刑法》C、《保险法》和代理法规D、《保险法》和《民法》4、保险代理人在(C)授权范围内作独立的意思表示。A、

国际货运保险教学大纲.doc
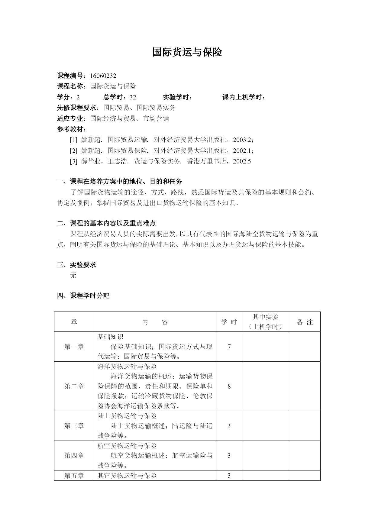
国际货运与保险课程编号:16060232课程名称:国际货运与保险学分:2总学时:32实验学时:课内上机学时:先修课程要求:国际贸易、国际贸易实务适应专业:国际经济与贸易、市场营销参考教材:[1]姚新超.国际贸易运输.对外经济贸易大学出版社,2003.2;[2]姚新超.国际贸易保险.对外经济贸易大学出版社,2002.1;[3]薛华业,王志浩.货运与保险实务.香港万里书店,2002.5一、课程在培养方案中的地位、目的和任务了解国际货物运输的途径、方式、路线,熟悉国际货运及其保险的基本规则和公约、协定及惯例;掌