
2012年遵义中考语文试题.doc
PAGE7/NUMPAGES7

心灵的距离中考作文600字.docx
心灵的距离中考作文600字虽然空调车很贵,但是富裕起来的人们还是贪图它的凉爽,所以也不可避免的拥挤。售票员看着车下犹豫的两位老人:“上吧,等过了这两站上班的就都下车了,一会儿就有座了。”于是老人带着他们的小孙女迈了上来。孩子还不到买票的高度,夹在大人中间似乎连呼吸都是个问题,但是周围坐着的人都没有站起来的念头。售票员也似乎深知这种现象,所以都没有鼓励大家给孩子让座的举动。其实对于这种冷漠,我本是早已见怪不怪了。按说这坐空调车的人大都是些写字楼里办公、也算受过比较高教育的人,时髦的说法是“白领”阶层。但是那

中考专项复习标点符号.pdf

中考语文知识点梳理.pdf

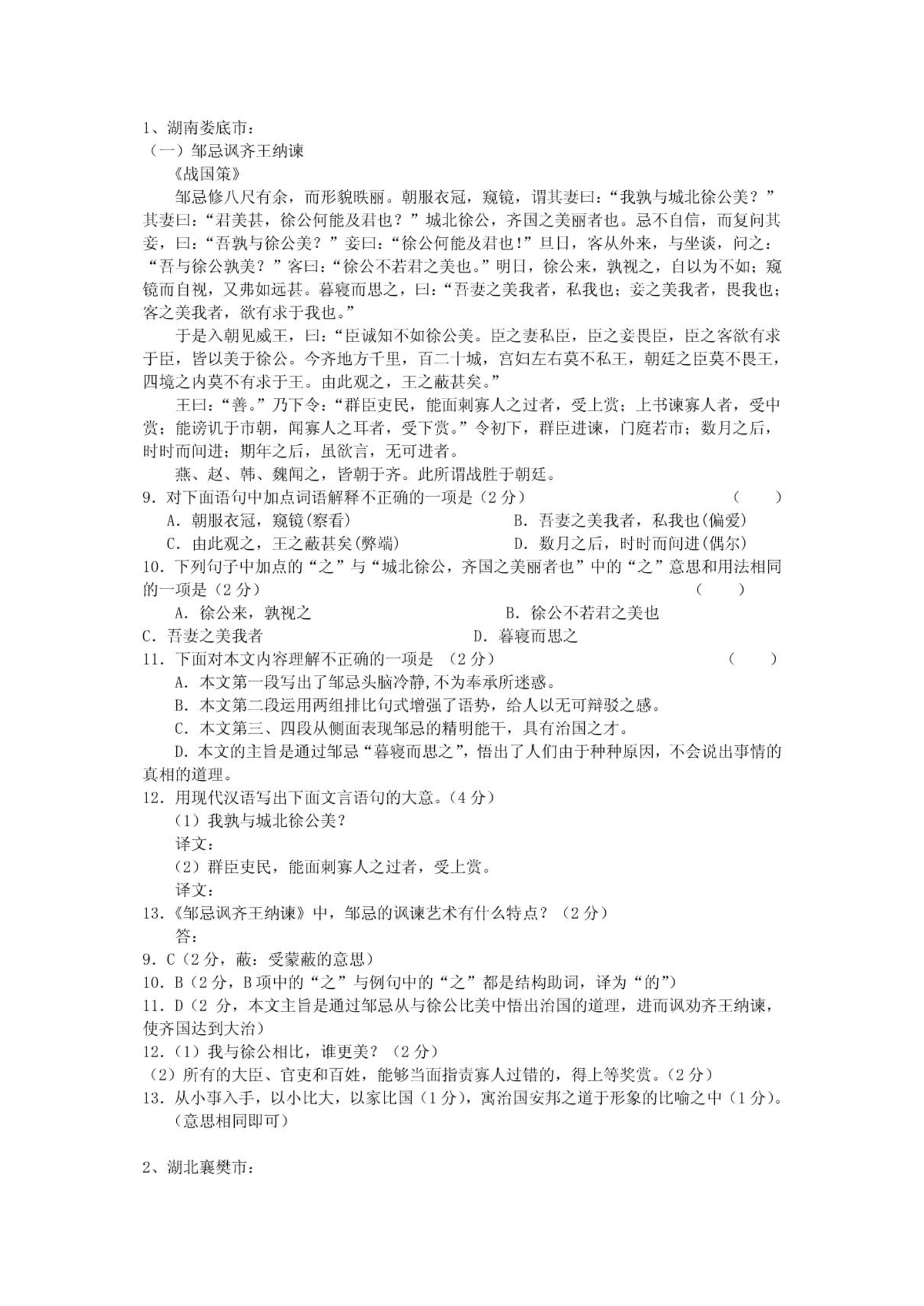
中考文言文经典例题.pdf

中考英语完型常见短语.doc
PAGE4中考英语完型常见短语1.Withthehelpof在~~帮助下undertheleadership/careof在~~领导/关心下2.bestrictwithsb.对~人要求严格bestrictinsth.对~事要求严格3.atpresent=atthepresenttime目前forthepresent暂时4.inthesun/sunshine在阳光下underthesun在世界上5.liein位于~~之内lieon同~~接壤lieto位于~~之外6.atleast至少intheleas

中考作文热点话题:幸福.docx
中考作文热点话题:幸福中考作文热点话题:幸福在平时的学习、工作或生活中,大家都写过作文,肯定对各类作文都很熟悉吧,作文根据体裁的不同可以分为记叙文、说明文、应用文、议论文。相信写作文是一个让许多人都头痛的问题,下面是小编为大家整理的.中考作文热点话题:幸福,欢迎大家分享。Happinessisimportantinourlife.Infact,happinessisalwaysaroundyouifyouputyourheartintoit.Iwillneverforgetonething.Once,Ih

中考体育立定跳远详细教程.docx
中考体育立定跳远详细教程2016年中考体育立定跳远详细教程立定跳远是发展下肢爆发力与弹跳力的运动项目。它要求下肢与髋部肌肉协调快速用力,并与上肢的摆动相配合。预摆1、两脚左右平行开立,与肩同宽,可以稍作调整略宽于肩只要站立姿势舒服即可,膝盖朝前,与脚尖方向一致。2、两臂前后摆动,前摆时,两腿伸直。后摆时,屈膝降低重心(大腿与小腿夹角90度左右),上体稍前倾,手尽量往后摆(前摆直腿,后摆屈腿)。一般情况下预摆1-2次。3、立定跳微微抬起前脚掌,感受脚掌用力,随预摆同时进行。起跳腾空1两脚快速并且充分的用力蹬

中考优秀英语作文:My Hometown.docx
中考优秀英语作文:MyHometown中考优秀英语作文:MyHometown在平平淡淡的学习、工作、生活中,大家都写过作文,肯定对各类作文都很熟悉吧,作文一定要做到主题集中,围绕同一主题作深入阐述,切忌东拉西扯,主题涣散甚至无主题。为了让您在写作文时更加简单方便,下面是小编精心整理的中考优秀英语作文:MyHometown,仅供参考,大家一起来看看吧。中考优秀英语作文:MyHometown1MyhometownisMidu.Itisasmallbutbeautifulcountry.Itisinthesou

中考优秀作文欣赏:真正的友情.docx
中考优秀作文欣赏:真正的友情2015年中考优秀作文欣赏:真正的友情《真正的友情》心灵之间的交流,可以将两个人之间的桥梁越缩越短。友谊不只是要“共享富”而已,还要“共患难”,因为只有在你我身陷深渊之中,友谊的光亮才会特别得明显、耀眼,温暖你的身灵,照耀你的心灵,将一切烦恼如尘土一般灰飞烟灭,此时的那道光便是朋友。知己就像一棵树,没有了他,人生就少了一道风景;那全然模糊的记忆似乎正慢慢清晰,第一次的相遇,我的嘴角泛起了一抹微笑,在寂寞无人的夜:他有双深邃的眼眸,