您所在位置: 网站首页 / 文档列表 / 幼儿教育 / 文档详情
关于幼儿教育过程中师幼互动的研究.doc 立即下载
上传人:文阁****23 上传时间:2024-09-06 格式:DOC 页数:16 大小:64KB 金币:10 举报 版权申诉
预览加载中,请您耐心等待几秒...

关于幼儿教育过程中师幼互动的研究.doc

关于幼儿教育过程中师幼互动的研究.doc

预览

免费试读已结束,剩余 6 页请下载文档后查看

10 金币

下载文档

如果您无法下载资料,请参考说明:

1、部分资料下载需要金币,请确保您的账户上有足够的金币

2、已购买过的文档,再次下载不重复扣费

3、资料包下载后请先用软件解压,在使用对应软件打开

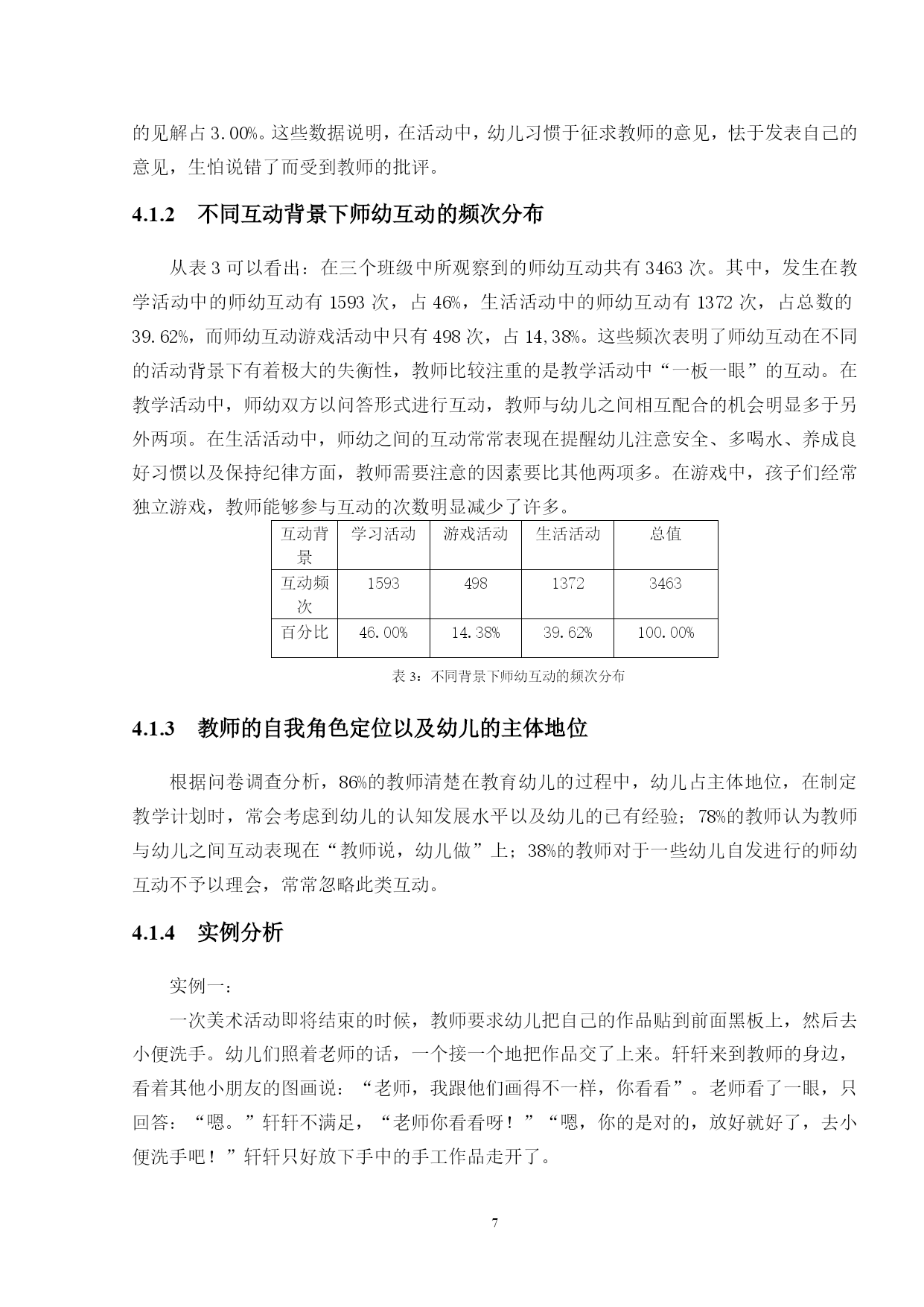
PAGE16PAGE\*MERGEFORMAT1摘要:师幼互动,作为幼儿园教育的基本形态存在于幼儿生活和学习的各个方面,对幼儿发展有着重要的影响。幼儿能在与教师的互动中懂得许许多多教材中没有的知识,懂得与同伴之间的相处之道。在教育过程中教师要参与到幼儿的学习活动中,成为幼儿学习活动的支持者、促进者。建立一种积极有效的互动,让师幼双方能够在互动中沟通、学习,能使幼儿健康成长,教师也能从中受益。因此,建立并促进积极有效的师幼互动应该成为幼儿教育工作者认真研究的课题。关键词:幼儿园,师幼互动,角色定位,策略Abstract:Teacher-childreninteraction,asthebasicformofthekindergarteneducationstatusallaspectsoflifeandlearning,hasanimportantinfluenceonchildren'sdevelopment.Childrenininteractionwiththeteacherunderstandsmanyknowledgeoutofteachingmaterials,understandthescienceofgettingalongwithpeer.Intheprocessofeducation,teachershouldgetinvolvedinthechildren'slearningactivities,andbecomesupporterandpromoterofthechildren'slearning.Establishapositiveandeffectiveinteraction,letthebothsidescommunicateandlearnintheinteractive,andmakechildrenhealthygrowth.Teacherscanalsobenefitfromit.Therefore,toestablishandpromoteeffectiveteacher-childreninteractionshouldbeearlychildhoodeducationworkercarefullystudytopic.Keywords:Kindergarten,teacher-childreninteraction,rolepositioning,strategies目录1引言……………………………………………………………………………32研究方法………………………………………………………………………33师幼互动概述…………………………………………………………………43.1师幼互动的含义……………………………………………………………43.2师幼互动的特征………………………………………………………43.3师幼互动的意义………………………………………………………54当前幼儿园师幼互动现状的调查与分析……………………………………64.1调查结果……………………………………………………………………64.2师幼互动存在的问题………………………………………………………84.3影响师幼互动的因素………………………………………………………95建构积极有效的师幼互动策略…………………………………………95.1教师应提高幼儿的主体性地位,调整角色定位………………………105.2教师要尊重、接纳幼儿,要耐心地倾听…………………………………105.3教师要重视非语言性的师幼互动……………………………………10结论………………………………………………………………………………12参考文献………………………………………………………………13致谢…………………………………………………………………………14附录幼儿教师调查问卷……………………………………………151引言“师幼互动”是最近几年才开始提出的教育观念,教育部2001年颁布实施的《幼儿园教育指导纲要(试行)》(以下简称《纲要》)中随处可见有关于师幼互动的理念,并着重在组织实施部分提及教师要关注幼儿在活动中的反应与表现,要敏锐地发觉到他们的需求,及时地以恰当的方式应对,形成协作、探讨式的师生互动。这反映了当今科学教育观对有效的师幼互动的特别关注,强调了积极有效的师幼互动应当成为幼儿园教育的基本表现形式。师幼间积极有效的互动是贯彻落实幼儿园各项教育目标的重要保证,是促进幼儿全面发展的关键。师幼互动渗透幼儿园教育的各个环节,无论是活动前制定的教育目标、内容与方案,还是在教学活动中教师的言语引导和随机产生的提问交流;无论是教学活动,或是生活活动,
单篇购买
VIP会员(1亿+VIP文档免费下)

扫码即表示接受《下载须知》

关于幼儿教育过程中师幼互动的研究

文档大小:64KB

限时特价:扫码查看

• 请登录后再进行扫码购买
• 使用微信/支付宝扫码注册及付费下载,详阅 用户协议 隐私政策
• 如已在其他页面进行付款,请刷新当前页面重试
• 付费购买成功后,此文档可永久免费下载
年会员
99.0
¥199.0

6亿VIP文档任选,共次下载特权。

已优惠

微信/支付宝扫码完成支付,可开具发票

VIP尽享专属权益

VIP文档免费下载

赠送VIP文档免费下载次数

阅读免打扰

去除文档详情页间广告

专属身份标识

尊贵的VIP专属身份标识

高级客服

一对一高级客服服务

多端互通

电脑端/手机端权益通用

手机号注册 用户名注册
我已阅读并接受《用户协议》《隐私政策》
已有账号?立即登录
我已阅读并接受《用户协议》《隐私政策》
已有账号?立即登录
登录
手机号登录 微信扫码登录
微信扫一扫登录 账号密码登录

首次登录需关注“豆柴文库”公众号

新用户注册
VIP会员(1亿+VIP文档免费下)
年会员
99.0
¥199.0

6亿VIP文档任选,共次下载特权。

已优惠

微信/支付宝扫码完成支付,可开具发票

VIP尽享专属权益

VIP文档免费下载

赠送VIP文档免费下载次数

阅读免打扰

去除文档详情页间广告

专属身份标识

尊贵的VIP专属身份标识

高级客服

一对一高级客服服务

多端互通

电脑端/手机端权益通用