您所在位置: 网站首页 / 文档列表 / 岩土与地质勘察 / 文档详情
高速公路机电勘察设计招标评标细则.doc 立即下载
上传人:是你****盟主 上传时间:2024-09-08 格式:DOC 页数:8 大小:32KB 金币:10 举报 版权申诉
预览加载中,请您耐心等待几秒...

高速公路机电勘察设计招标评标细则.doc

高速公路机电勘察设计招标评标细则.doc

预览

在线预览结束,喜欢就下载吧,查找使用更方便

10 金币

下载文档

如果您无法下载资料,请参考说明:

1、部分资料下载需要金币,请确保您的账户上有足够的金币

2、已购买过的文档,再次下载不重复扣费

3、资料包下载后请先用软件解压,在使用对应软件打开

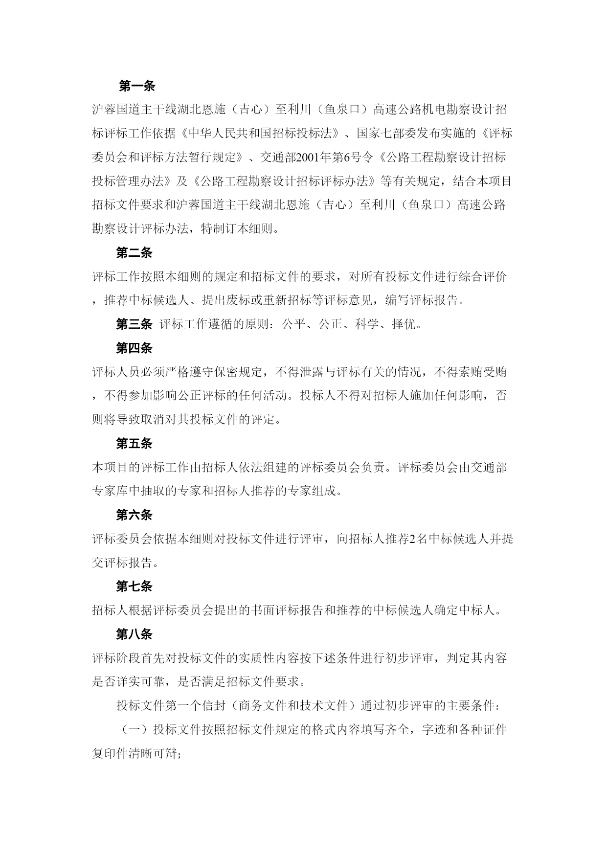
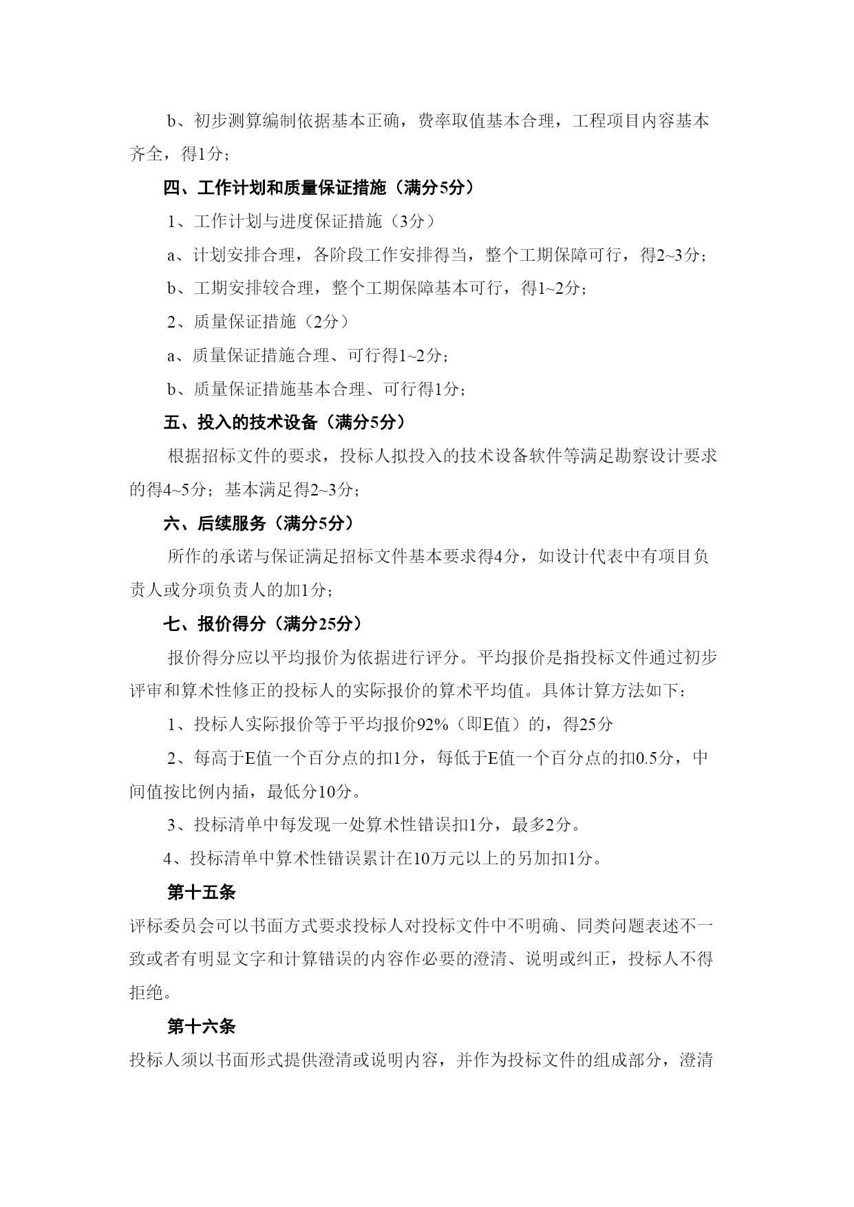
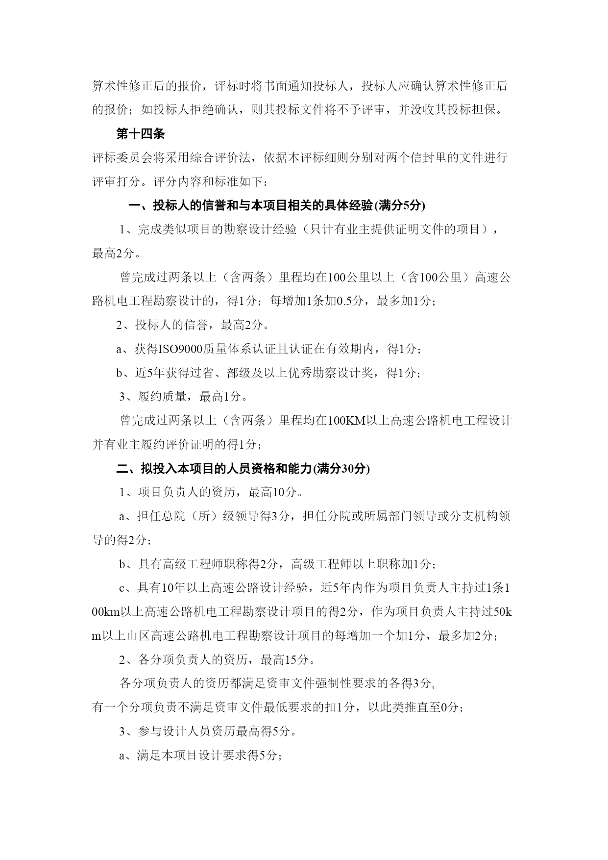
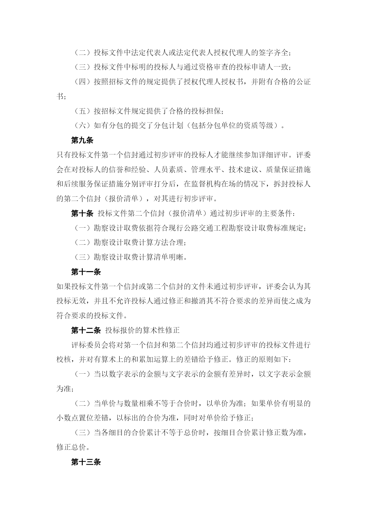
高速公路机电勘察设计招标评标细则2004年1月12日第一条沪蓉国道主干线湖北恩施(吉心)至利川(鱼泉口)高速公路机电勘察设计招标评标工作依据《中华人民共和国招标投标法》、国家七部委发布实施的《评标委员会和评标方法暂行规定》、交通部2001年第6号令《公路工程勘察设计招标投标管理办法》及《公路工程勘察设计招标评标办法》等有关规定,结合本项目招标文件要求和沪蓉国道主干线湖北恩施(吉心)至利川(鱼泉口)高速公路勘察设计评标办法,特制订本细则。第二条评标工作按照本细则的规定和招标文件的要求,对所有投标文件进行综合评价,推荐中标候选人、提出废标或重新招标等评标意见,编写评标报告。第三条评标工作遵循的原则:公平、公正、科学、择优。第四条评标人员必须严格遵守保密规定,不得泄露与评标有关的情况,不得索贿受贿,不得参加影响公正评标的任何活动。投标人不得对招标人施加任何影响,否则将导致取消对其投标文件的评定。第五条本项目的评标工作由招标人依法组建的评标委员会负责。评标委员会由交通部专家库中抽取的专家和招标人推荐的专家组成。第六条评标委员会依据本细则对投标文件进行评审,向招标人推荐2名中标候选人并提交评标报告。第七条招标人根据评标委员会提出的书面评标报告和推荐的中标候选人确定中标人。第八条评标阶段首先对投标文件的实质性内容按下述条件进行初步评审,判定其内容是否详实可靠,是否满足招标文件要求。投标文件第一个信封(商务文件和技术文件)通过初步评审的主要条件:(一)投标文件按照招标文件规定的格式内容填写齐全,字迹和各种证件复印件清晰可辩;(二)投标文件中法定代表人或法定代表人授权代理人的签字齐全;(三)投标文件中标明的投标人与通过资格审查的投标申请人一致;(四)按照招标文件的规定提供了授权代理人授权书,并附有合格的公证书;(五)按招标文件规定提供了合格的投标担保;(六)如有分包的提交了分包计划(包括分包单位的资质等级)。第九条只有投标文件第一个信封通过初步评审的投标人才能继续参加详细评审。评委会在对投标人的信誉和经验、人员素质、管理水平、技术建议、质量保证措施和后续服务保证措施分别评审打分后,在监督机构在场的情况下,拆封投标人的第二个信封(报价清单),对其进行初步评审。第十条投标文件第二个信封(报价清单)通过初步评审的主要条件:(一)勘察设计取费依据符合现行公路交通工程勘察设计取费标准规定;(二)勘察设计取费计算方法合理;(三)勘察设计取费计算清单明晰。第十一条如果投标文件第一个信封或第二个信封的文件未通过初步评审,评委会认为其投标无效,并且不允许投标人通过修正和撤消其不符合要求的差异而使之成为符合要求的投标文件。第十二条投标报价的算术性修正评标委员会将对第一个信封和第二个信封均通过初步评审的投标文件进行校核,并对有算术上的和累加运算上的差错给予修正。修正的原则如下:(一)当以数字表示的金额与文字表示的金额有差异时,以文字表示金额为准;(二)当单价与数量相乘不等于合价时,以单价为准;如果单价有明显的小数点置位差错,以标出的合价为准,同时对单价给予修正;(三)当各细目的合价累计不等于总价时,按细目合价累计修正数为准,修正总价。第十三条算术性修正后的报价,评标时将书面通知投标人,投标人应确认算术性修正后的报价;如投标人拒绝确认,则其投标文件将不予评审,并没收其投标担保。第十四条评标委员会将采用综合评价法,依据本评标细则分别对两个信封里的文件进行评审打分。评分内容和标准如下:一、投标人的信誉和与本项目相关的具体经验(满分5分)1、完成类似项目的勘察设计经验(只计有业主提供证明文件的项目),最高2分。曾完成过两条以上(含两条)里程均在100公里以上(含100公里)高速公路机电工程勘察设计的,得1分;每增加1条加0.5分,最多加1分;2、投标人的信誉,最高2分。a、获得ISO9000质量体系认证且认证在有效期内,得1分;b、近5年获得过省、部级及以上优秀勘察设计奖,得1分;3、履约质量,最高1分。曾完成过两条以上(含两条)里程均在100KM以上高速公路机电工程设计并有业主履约评价证明的得1分;二、拟投入本项目的人员资格和能力(满分30分)1、项目负责人的资历,最高10分。a、担任总院(所)级领导得3分,担任分院或所属部门领导或分支机构领导的得2分;b、具有高级工程师职称得2分,高级工程师以上职称加1分;c、具有10年以上高速公路设计经验,近5年内作为项目负责人主持过1条100km以上高速公路机电工程勘察设计项目的得2分,作为项目负责人主持过50km以上山区高速公路机电工程勘察设计项目的每增加一个加1分,最多加2分;2、各分项负责人的资历,最高
单篇购买
VIP会员(1亿+VIP文档免费下)

扫码即表示接受《下载须知》

高速公路机电勘察设计招标评标细则

文档大小:32KB

限时特价:扫码查看

• 请登录后再进行扫码购买
• 使用微信/支付宝扫码注册及付费下载,详阅 用户协议 隐私政策
• 如已在其他页面进行付款,请刷新当前页面重试
• 付费购买成功后,此文档可永久免费下载
年会员
99.0
¥199.0

6亿VIP文档任选,共次下载特权。

已优惠

微信/支付宝扫码完成支付,可开具发票

VIP尽享专属权益

VIP文档免费下载

赠送VIP文档免费下载次数

阅读免打扰

去除文档详情页间广告

专属身份标识

尊贵的VIP专属身份标识

高级客服

一对一高级客服服务

多端互通

电脑端/手机端权益通用

手机号注册 用户名注册
我已阅读并接受《用户协议》《隐私政策》
已有账号?立即登录
我已阅读并接受《用户协议》《隐私政策》
已有账号?立即登录
登录
手机号登录 微信扫码登录
微信扫一扫登录 账号密码登录

首次登录需关注“豆柴文库”公众号

新用户注册
VIP会员(1亿+VIP文档免费下)
年会员
99.0
¥199.0

6亿VIP文档任选,共次下载特权。

已优惠

微信/支付宝扫码完成支付,可开具发票

VIP尽享专属权益

VIP文档免费下载

赠送VIP文档免费下载次数

阅读免打扰

去除文档详情页间广告

专属身份标识

尊贵的VIP专属身份标识

高级客服

一对一高级客服服务

多端互通

电脑端/手机端权益通用