您所在位置: 网站首页 / 文档列表 / 小学课件 / 文档详情
第4课时 分数除法的混合运算-最新经典通用教辅资料.doc 立即下载
上传人:石头****海海 上传时间:2024-09-07 格式:DOC 页数:4 大小:60KB 金币:6 举报 版权申诉
预览加载中,请您耐心等待几秒...

第4课时 分数除法的混合运算-最新经典通用教辅资料.doc

第4课时分数除法的混合运算-最新经典通用教辅资料.doc

预览

在线预览结束,喜欢就下载吧,查找使用更方便

6 金币

下载文档

如果您无法下载资料,请参考说明:

1、部分资料下载需要金币,请确保您的账户上有足够的金币

2、已购买过的文档,再次下载不重复扣费

3、资料包下载后请先用软件解压,在使用对应软件打开

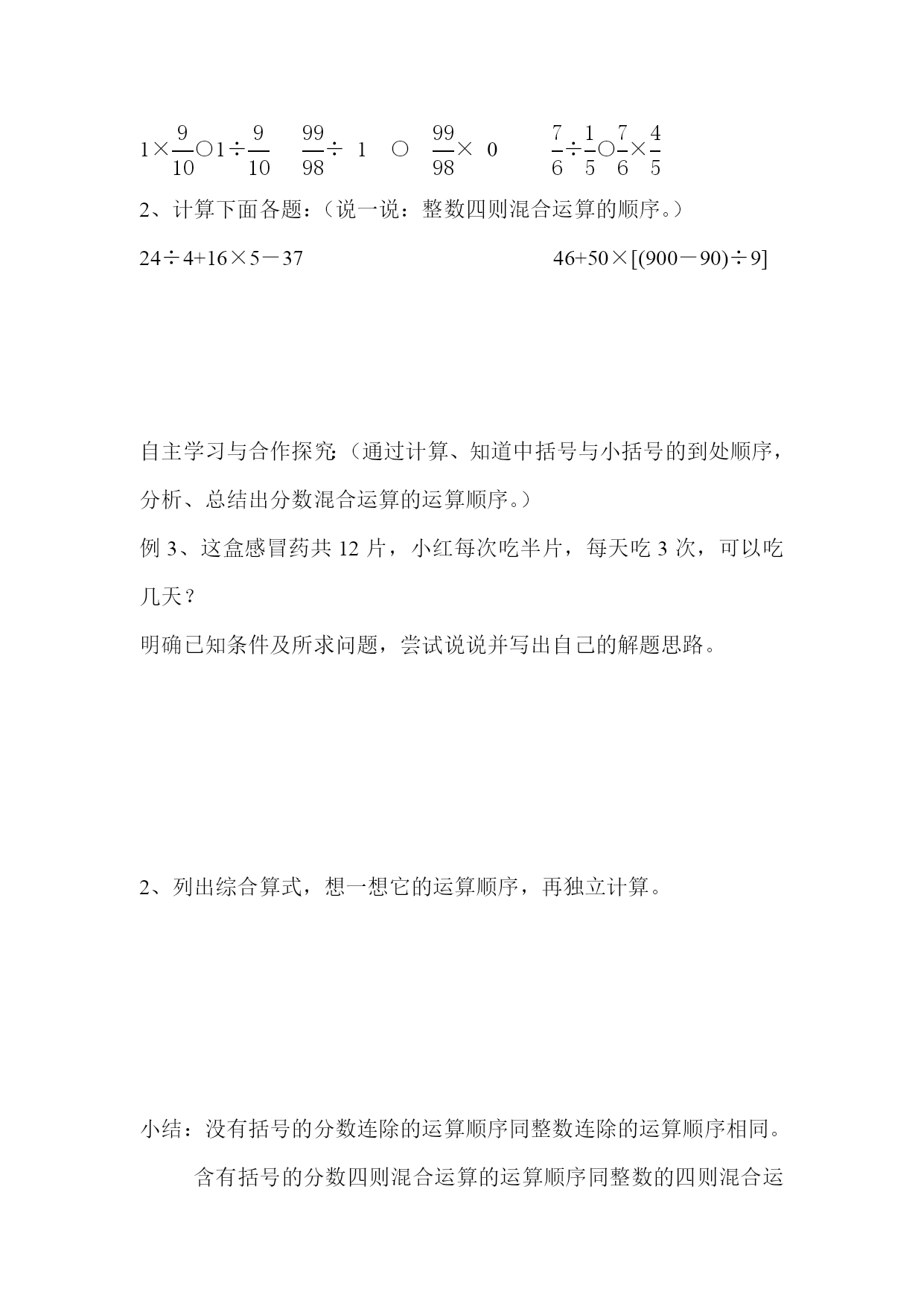
第4课时分数除法的混合运算学习目标:理解分数连除法的计算方法,掌握分数混合运算的运算顺序和计算方法。学习重点:掌握分数混合运算的运算顺序。学习难点:正确计算分数四则混合运算。使用说明与学法指导:先由学生自学课本P33页,能够理解分数连除法的计算方法,掌握分数混合运算的运算顺序和计算方法。然后学习小组讨论沟通,让同学们进行展示,小组间互相点评,对于有疑问的题目教师点拨、拓展。并独立完成导学案。复习旧知:1、比较大小eq\f(1,2)÷3○eq\f(1,2)eq\f(17,9)÷eq\f(99,100)○eq\f(17,9)×eq\f(100,99)eq\f(17,25)÷eq\f(9,10)○eq\f(17,25)1×eq\f(9,10)○1÷eq\f(9,10)eq\f(99,98)÷1○eq\f(99,98)×0eq\f(7,6)÷eq\f(1,5)○eq\f(7,6)×eq\f(4,5)2、计算下面各题:(说一说:整数四则混合运算的顺序。)24÷4+16×5-3746+50×[(900-90)÷9]自主学习与合作探究:(通过计算、知道中括号与小括号的到处顺序,分析、总结出分数混合运算的运算顺序。)例3、这盒感冒药共12片,小红每次吃半片,每天吃3次,可以吃几天?明确已知条件及所求问题,尝试说说并写出自己的解题思路。2、列出综合算式,想一想它的运算顺序,再独立计算。小结:没有括号的分数连除的运算顺序同整数连除的运算顺序相同。含有括号的分数四则混合运算的运算顺序同整数的四则混合运算顺序也相同,即先算括号里面的,再算括号外面的。例2、÷÷思考:你有几种方法?小结:分数连除法,可以分步转化为()计算,也可以一次都转化()再计算,能()的要()。例3、+÷1÷[(-)×]小结:在一个分数混合运算算式里,如果只含有同一级运算,按照()的顺序计算;如果既有乘除,又有加减,要先算()再算()。如果有小括号,要先算(),再算()。学以致用,过关检测:1、想一想,填一填。1)、三个数的积是,其中两个数互为倒数,则第三个数是()。2)、()的是米,千克是千克的()。3)、一张正方形纸的周长是分米,它的面积是()平方分米。4)、一辆汽车每行驶8千米耗油千克2,平均每千克油可行驶()千米,行驶1千米路程要耗油()千克。2、计算下列各题。(-)÷(-)×(+)82÷[×(15.4+107.6)]★小建从图书馆借了一本课外书,他第一天看了全书的,第二天看了78页,第三天看了全书的,正好看完,小建第二天看了全书的几分之几?这本书一共有多少页?
单篇购买
VIP会员(1亿+VIP文档免费下)

扫码即表示接受《下载须知》

第4课时 分数除法的混合运算-最新经典通用教辅资料

文档大小:60KB

限时特价:扫码查看

• 请登录后再进行扫码购买
• 使用微信/支付宝扫码注册及付费下载,详阅 用户协议 隐私政策
• 如已在其他页面进行付款,请刷新当前页面重试
• 付费购买成功后,此文档可永久免费下载
年会员
99.0
¥199.0

6亿VIP文档任选,共次下载特权。

已优惠

微信/支付宝扫码完成支付,可开具发票

VIP尽享专属权益

VIP文档免费下载

赠送VIP文档免费下载次数

阅读免打扰

去除文档详情页间广告

专属身份标识

尊贵的VIP专属身份标识

高级客服

一对一高级客服服务

多端互通

电脑端/手机端权益通用

手机号注册 用户名注册
我已阅读并接受《用户协议》《隐私政策》
已有账号?立即登录
我已阅读并接受《用户协议》《隐私政策》
已有账号?立即登录
登录
手机号登录 微信扫码登录
微信扫一扫登录 账号密码登录

首次登录需关注“豆柴文库”公众号

新用户注册
VIP会员(1亿+VIP文档免费下)
年会员
99.0
¥199.0

6亿VIP文档任选,共次下载特权。

已优惠

微信/支付宝扫码完成支付,可开具发票

VIP尽享专属权益

VIP文档免费下载

赠送VIP文档免费下载次数

阅读免打扰

去除文档详情页间广告

专属身份标识

尊贵的VIP专属身份标识

高级客服

一对一高级客服服务

多端互通

电脑端/手机端权益通用