您所在位置: 网站首页 / 文档列表 / 建筑图纸 / 文档详情
最新表5 主要施工工艺框图-经典通用.doc 立即下载
上传人:石头****海海 上传时间:2024-09-03 格式:DOC 页数:19 大小:279KB 金币:6 举报 版权申诉
预览加载中,请您耐心等待几秒...

最新表5 主要施工工艺框图-经典通用.doc

最新表5主要施工工艺框图-经典通用.doc

预览

免费试读已结束,剩余 9 页请下载文档后查看

6 金币

下载文档

如果您无法下载资料,请参考说明:

1、部分资料下载需要金币,请确保您的账户上有足够的金币

2、已购买过的文档,再次下载不重复扣费

3、资料包下载后请先用软件解压,在使用对应软件打开

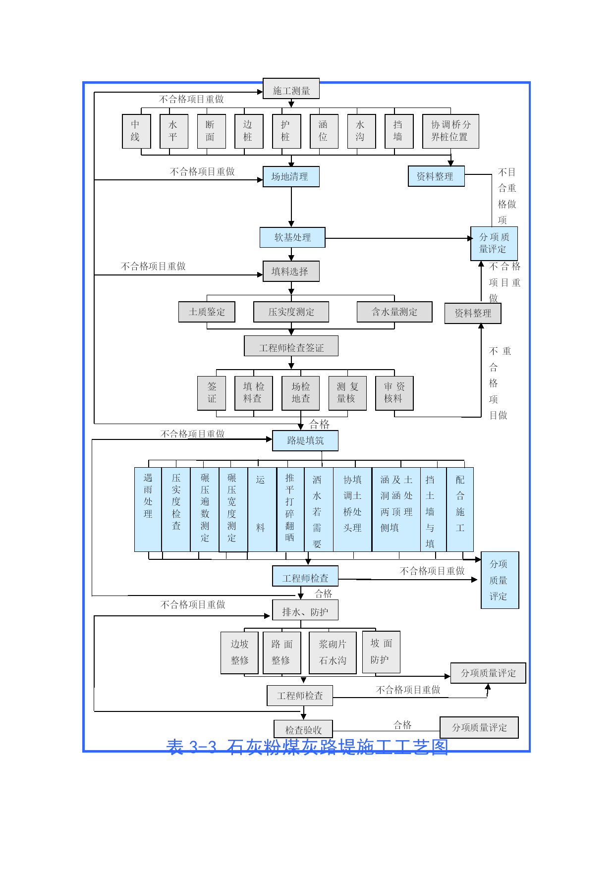
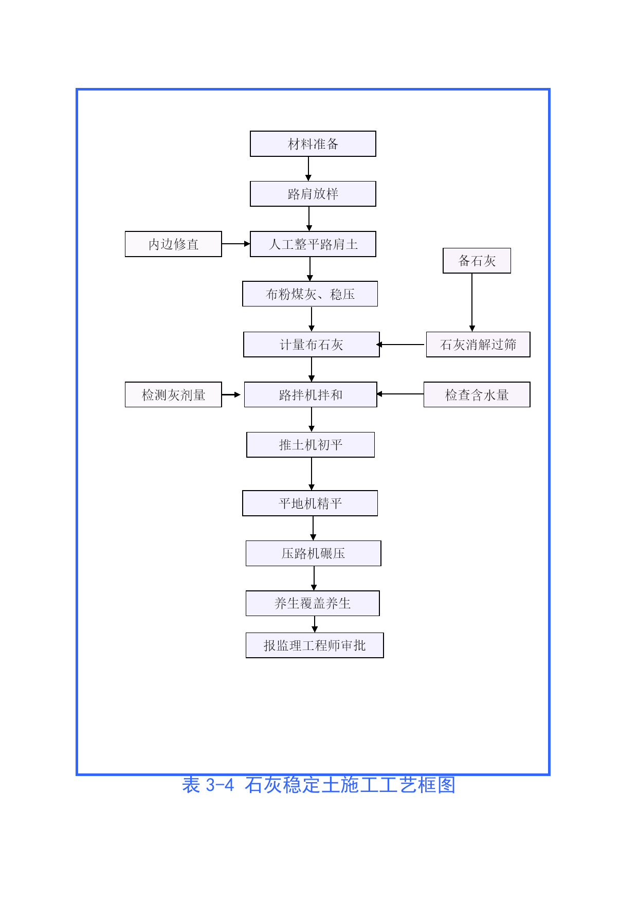
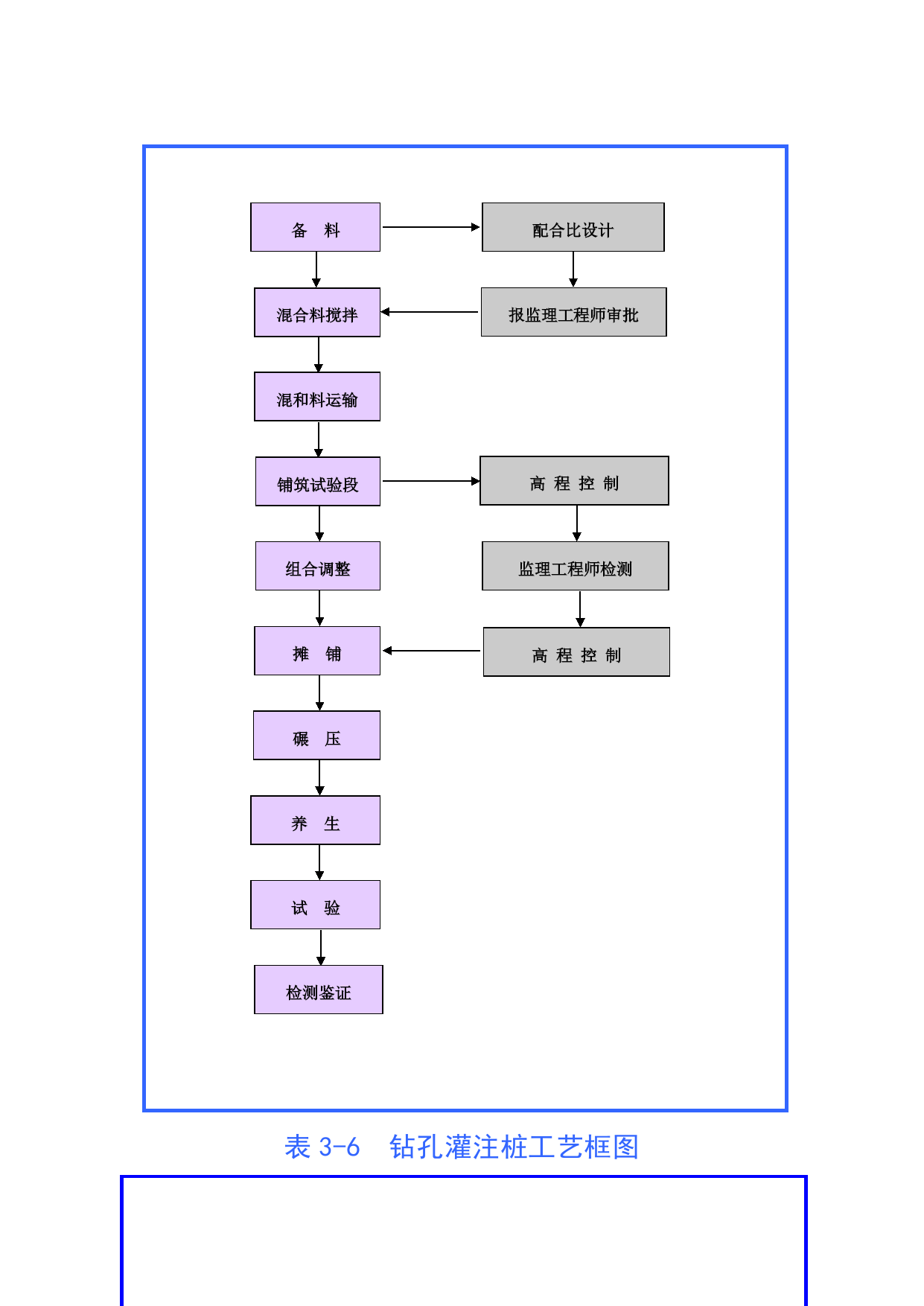
表3-1路基开挖施工工艺框图施工测量不合格项目重做断面护桩水沟挡墙边桩水平中线资料整理不合格项目重做场地清理不目合重格做项准备施工开挖台阶杂草掘除挖树砍树分项质量评定土方处理不合格项目重做不合格项目重做施工记录确定运往以挖作填地段工程师检查签证不重合格项目做审核资料测量复核土方处理检查场地检查签证土方开挖不合格项目重做运土开挖确定运输路线确定开挖工作面划分挖土工点分项质量评定工程师检查不合格项目重做排水、防护不合格项目重做合格浆砌片石水沟路面整修边坡整修分项质量评定不合格项目重做分项质量评定工程师检查合格检查验收表3-2路基填筑施工工艺框图不合格项目重做施工测量协调桥分界桩位置挡墙水沟涵位护桩边桩断面水平中线不合格项目重做资料整理场地清理不目合重格做项软基处理分项质量评定不合格项目重做填料选择不合格项目重做资料整理含水量测定压实度测定土质鉴定工程师检查签证不重合格项目做审资核料测复量核场检地查填检料查签证合格不合格项目重做路堤填筑配合施工运料碾压宽度测定涵及土洞涵处两顶理侧填协填调土桥处头理挡土墙与填土洒水若需要推平打碎翻晒碾压遍数测定压实度检查遇雨处理分项质量评定工程师检查不合格项目重做合格排水、防护不合格项目重做边坡整修路面整修浆砌片石水沟坡面防护分项质量评定工程师检查不合格项目重做分项质量评定合格检查验收表3-3石灰粉煤灰路堤施工工艺图材料准备内边修直路肩放样人工整平路肩土推土机初平平地机精平备石灰布粉煤灰、稳压计量布石灰检测灰剂量检查含水量路拌机拌和压路机碾压报监理工程师审批养生覆盖养生石灰消解过筛表3-4石灰稳定土施工工艺框图准备下承层备石灰原材料选定试验选定土场石灰消解过筛配合比设计取土坑掺灰拌和扪料施工测量放样运料摊铺计量布灰检查含水量检测石灰剂量路拌机拌和推土机初平平地机精平洒水养生压路机碾压CBR值检测报监理工程师审批进入下道工序表3-5粉煤灰三渣基层施工工艺框图配合比设计备料报监理工程师审批混合料搅拌混和料运输高程控制铺筑试验段监理工程师检测组合调整高程控制摊铺碾压养生试验检测鉴证表3-6钻孔灌注桩工艺框图平整场地桩位放样制作护筒下沉、埋设护筒设立钻架和其他设备制作钻架钻机就位制作钻头供水向钻孔注清水或泥浆钻进测量钻孔深度、斜度、直径泥浆沉淀池泥浆池掏渣卸土焊钻头必要时设吊装骨架和导管的设备泥浆备料设立泥浆泵钻孔完成后必要时移走钻架设立钢筋骨架运输吊装钢筋骨架设立清孔设备清孔制作钢筋骨架制作模板设立必要的模板测量淤泥厚度制作导管试拼装检验导管设立导管混凝土检验设立溜槽储料斗测量混凝土面高度灌注水下混凝土制备混凝土输送混凝土需要拔除护筒保护层厚度导向钢管时拔除之混凝土养生拆除模板拔除护筒等设立拌和站混凝土备料表3-7PHC管桩施工工艺框图平整场地桩位放样钻机就位设立钻架准备PHC管桩液压沉桩控制垂直度监理工程师检测焊接停压截桩报监理工程师审批表3-8-1柱式桥墩施工工艺框图拟定桥墩施工方案报监理工程师审批承台或底系梁施工测量放样桩头软弱砼凿除、清理测量工程师检查工序自检立柱钢筋绑扎立柱模板安装和支撑加固绑扎盖梁钢筋监理工程师检查验收盖梁放样、交底模板安装支撑盖梁端、侧模板养护、质量检查浇筑立柱(接桩)混凝土报监理工程师检查立柱中间交验浇筑盖梁混凝土采
单篇购买
VIP会员(1亿+VIP文档免费下)

扫码即表示接受《下载须知》

最新表5 主要施工工艺框图-经典通用

文档大小:279KB

限时特价:扫码查看

• 请登录后再进行扫码购买
• 使用微信/支付宝扫码注册及付费下载,详阅 用户协议 隐私政策
• 如已在其他页面进行付款,请刷新当前页面重试
• 付费购买成功后,此文档可永久免费下载
年会员
99.0
¥199.0

6亿VIP文档任选,共次下载特权。

已优惠

微信/支付宝扫码完成支付,可开具发票

VIP尽享专属权益

VIP文档免费下载

赠送VIP文档免费下载次数

阅读免打扰

去除文档详情页间广告

专属身份标识

尊贵的VIP专属身份标识

高级客服

一对一高级客服服务

多端互通

电脑端/手机端权益通用

手机号注册 用户名注册
我已阅读并接受《用户协议》《隐私政策》
已有账号?立即登录
我已阅读并接受《用户协议》《隐私政策》
已有账号?立即登录
登录
手机号登录 微信扫码登录
微信扫一扫登录 账号密码登录

首次登录需关注“豆柴文库”公众号

新用户注册
VIP会员(1亿+VIP文档免费下)
年会员
99.0
¥199.0

6亿VIP文档任选,共次下载特权。

已优惠

微信/支付宝扫码完成支付,可开具发票

VIP尽享专属权益

VIP文档免费下载

赠送VIP文档免费下载次数

阅读免打扰

去除文档详情页间广告

专属身份标识

尊贵的VIP专属身份标识

高级客服

一对一高级客服服务

多端互通

电脑端/手机端权益通用