您所在位置: 网站首页 / 文档列表 / 行政法 / 文档详情
6司法鉴定许可证和司法鉴定人执业证管理办法.docx 立即下载
上传人:冬易****娘子 上传时间:2024-09-05 格式:DOCX 页数:30 大小: 金币:10 举报 版权申诉
预览加载中,请您耐心等待几秒...

6司法鉴定许可证和司法鉴定人执业证管理办法.docx

6司法鉴定许可证和司法鉴定人执业证管理办法.docx

预览

免费试读已结束,剩余 20 页请下载文档后查看

10 金币

下载文档

如果您无法下载资料,请参考说明:

1、部分资料下载需要金币,请确保您的账户上有足够的金币

2、已购买过的文档,再次下载不重复扣费

3、资料包下载后请先用软件解压,在使用对应软件打开

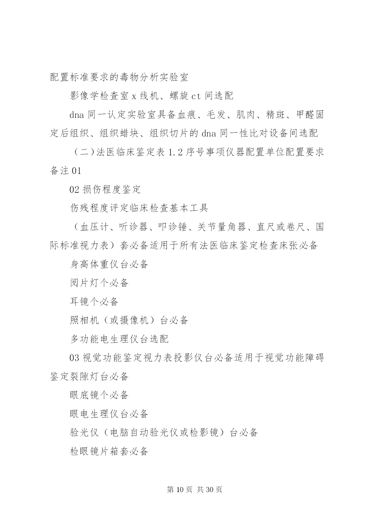
第PAGE\*Arabic\*MERGEFORMAT30页共NUMPAGES\*MERGEFORMAT30页司法鉴定许可证和司法鉴定人执业证管理办法第一条为了规范司法鉴定许可证和司法鉴定人执业证管理工作,保障司法鉴定机构和司法鉴定人依法执业,根据《全国人民代表大会常务委员会关于司法鉴定管理问题的决定》和《司法鉴定机构登记管理办法》、《司法鉴定人登记管理办法》等有关法律、法规、规章,制定本办法。第二条经司法行政机关审核登记的司法鉴定机构的《司法鉴定许可证》和司《司法鉴定许可证》和《司法鉴定人执业证》是司法鉴定机构和司法司法部指导、监督全国《司法鉴定许可证》和《司法鉴定人执业证》法鉴定人的《司法鉴定人执业证》的颁发、使用和管理工作,适用本办法。第三条鉴定人获准行政许可依法开展司法鉴定执业活动的有效证件。第四条的管理工作。省级司法行政机关负责本行政区域内《司法鉴定许可证》、《司法鉴定人执业证》颁发、使用等管理工作。根据需要可以委托下一级司法行政机关协助开展证书管理的有关工作。第五条《司法鉴定许可证》分为正本和副本。正本和副本具有同等法律效力。《司法鉴定许可证》正本应当载明许可证号、机构名称、机构住所、法定代表人、机构负责人、业务范围、有效期限、颁证机关、颁证日期等。《司法鉴定许可证》副本应当载明许可证号、机构名称、机构住所、法定代表人、机构负责人、资金数额、业务范围、颁证机关、颁证日期,以及司法鉴定机构登记事项变更记录等。第六条《司法鉴定人执业证》应当载明执业证号、鉴定人姓名、性别、身份证件号码、专业技术职称、行业执业资格、鉴定执业类别、所在鉴定机构、颁证机关、颁证日期,以及司法鉴定人登记事项变更记录等,同时贴附持证人2寸近期正面蓝底免冠彩色照片。第七条《司法鉴定许可证》和《司法鉴定人执业证》的证号是司法鉴定机构和司法鉴定人的执业代码,每证一号,不得重复,由省级司法行政机关按照经审核登记的先后顺序统一编号。第八条《司法鉴定许可证》的证号由九位数字构成,按以下规则排序:第一、二位为省、自治区、直辖市代码;第三、四位为省、自治区、直辖市所属市(地)代码;第五、六位为颁证年度的后两位数字;第七、八、九位为司法鉴定机构审核登记的先后顺序号码。省、自治区、直辖市代码采用国家标准代码。第九条《司法鉴定人执业证》的证号由十二位数字构成,前六位数字的编制规则与《司法鉴定许可证》证号前六位数字的编制规则相同,第七、八、九位为持证人所在司法鉴定机构审核登记的顺序号码,第十、十一、十二位为持证人经审核登记的先后顺序号码。第十条《司法鉴定许可证》和《司法鉴定人执业证》由司法部监制。证书填写应当使用国家规范汉字和符合国家标准的数字、符号,字迹清晰、工整、规范。如有更正,应当在更正处加盖登记机关红印。第十一条《司法鉴定许可证》正本和副本“颁证机关”栏应当加盖登记机关红印。《司法鉴定人执业证》“颁证机关”栏应当加盖登记机关红印,司法鉴定人照片右下角骑缝处应当加盖登记机关钢印。第十二条《司法鉴定许可证》和《司法鉴定人执业证》的使用有效期为五年,自颁发证书之日起计算。证书“有效期限”栏应当注明五年有效期限的起止时间。证书填写的颁证日期为司法鉴定机构、司法鉴定人经登记机关审核登记的日期。第十三条《司法鉴定许可证》正本用于公开悬挂在司法鉴定机构执业场所的显著位置;副本用于接受查验。《司法鉴定人执业证》由司法鉴定人本人在执业活动中使用,并用于接受查验。司法鉴定机构、司法鉴定人应当妥善保管证书,不得变造、涂改、抵押、出租、转借或者故意损毁。第十四条司法鉴定机构、司法鉴定人的登记事项依法变更的,登记机关应当在《司法鉴定许可证》副本、《司法鉴定人执业证》的变更记录页中予以注明,并加盖登记机关红印。司法鉴定机构变更名称或者鉴定执业类别,登记机关应当为其换发证书,并收回原证书。换发的新证书的证号、有效期限及载明的其他登记事项应当与原证书一致。司法鉴定人变更执业机构的,登记机关经审核登记后应当为其颁发新的证书,并收回、注销原证书。第十五条司法鉴定机构、司法鉴定人在证书使用有效期届满前按规定申请延续,经审核符合延续条件的,登记机关应当在证书有效期届满前为其换发证书,并收回原证书;因故延缓申请延续的,司法鉴定机构、司法鉴定人应当书面说明理由,待延缓情形消除后,登记机关可以为其换发证书。换发的新证书的证号、颁证日期及载明的登记事项应当与原证书一致,在“有效期限”栏中应当注明新证书五年有效期限的起止时间。第十六条《司法鉴定许可证》、《司法鉴定人执业证》遗失或者损坏的,司法鉴定机构、司法鉴定人应当及时向登记机关书面说明情况并申请补发。证书遗失的,应当在省级以上报刊或者登记机关指定的网站上刊登遗失声明;证书损坏的,应当在申请补发时将损坏的证书上交登记机关。登记机关收到补
单篇购买
VIP会员(1亿+VIP文档免费下)

扫码即表示接受《下载须知》

6司法鉴定许可证和司法鉴定人执业证管理办法

文档大小:

限时特价:扫码查看

• 请登录后再进行扫码购买
• 使用微信/支付宝扫码注册及付费下载,详阅 用户协议 隐私政策
• 如已在其他页面进行付款,请刷新当前页面重试
• 付费购买成功后,此文档可永久免费下载
年会员
99.0
¥199.0

6亿VIP文档任选,共次下载特权。

已优惠

微信/支付宝扫码完成支付,可开具发票

VIP尽享专属权益

VIP文档免费下载

赠送VIP文档免费下载次数

阅读免打扰

去除文档详情页间广告

专属身份标识

尊贵的VIP专属身份标识

高级客服

一对一高级客服服务

多端互通

电脑端/手机端权益通用

手机号注册 用户名注册
我已阅读并接受《用户协议》《隐私政策》
已有账号?立即登录
我已阅读并接受《用户协议》《隐私政策》
已有账号?立即登录
登录
手机号登录 微信扫码登录
微信扫一扫登录 账号密码登录

首次登录需关注“豆柴文库”公众号

新用户注册
VIP会员(1亿+VIP文档免费下)
年会员
99.0
¥199.0

6亿VIP文档任选,共次下载特权。

已优惠

微信/支付宝扫码完成支付,可开具发票

VIP尽享专属权益

VIP文档免费下载

赠送VIP文档免费下载次数

阅读免打扰

去除文档详情页间广告

专属身份标识

尊贵的VIP专属身份标识

高级客服

一对一高级客服服务

多端互通

电脑端/手机端权益通用