您所在位置: 网站首页 / 文档列表 / 解决方案 / 文档详情
方案[4]-经典通用宝藏文档.doc 立即下载
上传人:石头****海海 上传时间:2024-09-06 格式:DOC 页数:83 大小:318KB 金币:6 举报 版权申诉
预览加载中,请您耐心等待几秒...

方案[4]-经典通用宝藏文档.doc

方案[4]-经典通用宝藏文档.doc

预览

免费试读已结束,剩余 73 页请下载文档后查看

6 金币

下载文档

如果您无法下载资料,请参考说明:

1、部分资料下载需要金币,请确保您的账户上有足够的金币

2、已购买过的文档,再次下载不重复扣费

3、资料包下载后请先用软件解压,在使用对应软件打开

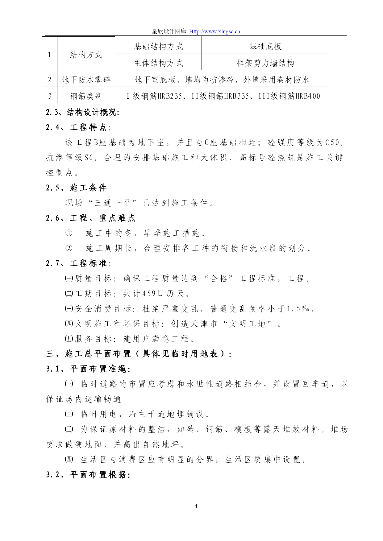
星欣设计图库HYPERLINK"Http://www.xingsc.cn"Http://www.xingsc.cnPAGEPAGE83一、编制根据:1.1设计图纸及工程招招标文件1、*******二标段图纸1.2国家及地方有关标准规范规程2、高层建筑向行与筏行基础技术规范JCJ6-993、建筑地基处理技术规范JGJ79-914、建筑桩基技术规范JGJ94-945、建筑基坑支护技术规程JGJ120-996、钢筋混凝土承台设计规程CECS88:977、岩土工程技术规范DB29―20―20008、普通混凝土拌合物功能实验方法GBJ80―859、普通混凝土长工夫功能和耐久功能实验方法GBJ82―8510、混凝土强度检验评定标准GBJ107―8711、地下工程防水工程质量验收规范GB50208―200212、混凝土外加剂运用技术规范GBJ119―8813、人防工程施工及验收规范GBJ134―9014、粉煤灰混凝土运用技术规范GBJ46―9015、混凝土结构实验方法标准GB50152―9216、混凝土质量控制标准GB50164―9217、砌体工程施工及验收规范GB50203―200218、混凝土结构工程施工及验收规范GB50204―200219、屋面工程质量验收规范GB50207―200220、建筑地面工程施工及验收规范GB50209―200221、建筑防腐蚀工程施工及验收规范GB50212―9122、机械装备安装工程施工及验收通用规范GB50231―9823、透风与空调工程施工质量验收规范GB50243―200224、砌体工程现场检测技术标准GB/T50315―200025、混凝土泵送施工技术规范JGJ/T10―9526、钢筋焊接及验收规程JGJ18―200327、冷拔钢丝预应力混构件设计与施工规程JGJ19―9228、回弹法检测混凝土抗压强度技术规程JGJ/T23―9229、钢筋焊接接头实验方法JGJ27―8630、建筑装璜工程施工及验收规范JGJ73―9131、建筑砂浆配合比设计规程JGJ98―200032、铝合金门窗安装及验收规程JGJ103―9633、建筑工程冬期施工规程JGJ104―9734、机械喷抹灰施工规程JGJ/T105―9635、钢筋机械连接通用技术规程JGJ107―9636、钢筋锥螺纹接头技术规程JGJ109―9637、外墙饰面工程施工及验收JGJ126―200038、超声回弹综合法检测混凝土强度技术规程CECS02:8839、钻芯法检测混凝土强度技术规程CECS03:8840、超声法检测混凝土缺陷技术规程CECS21:200041、柔毡屋面防水工程技术规程CECS29:9142、混凝土及预制混凝土构件质量控制规程CECS40:9243、加强氯化聚乙烯橡胶卷材防水工程技术规程CECS63:9444、住宅装璜装修工程施工规范GB50327―200145、建筑给水排水采暖工程施工质量验收规范GB50242―200246、透风与空调工程施工及验收规范GB50243―200247、建筑电气工程施工质量验收规范GB50303―200248、民用建筑工程室内环境净化控制规范GB50325―200149、施工现场临时用电技术规范JGJ46―8850、建筑施工高处作业安全技术规范JGJ80―9151、建筑机械运用安全技术规程JGJ33―200152、建筑施工扣伴式钢管脚手架安全技术规范JGJ130―200153、建筑施工安全检查标准JGJ59―99二、综合阐明:2.1、工程全体概述:序号项目内容1工程名称2工程地点3建设单位4设计单位2.2、建筑设计概况:建筑面积27619.71平方米建筑用途办公用房AB座地下层数一层用途装备层A座地高层数五层用途办公用房B座地高层数十二层用途办公用房建筑物高度A座23.7m,B座49.65m±0.00标高相当于大沽标高4.2米室内外高差0.6米抗震裂度:7度防火等级:地下一级地上二级外檐装修施工干挂石材内檐装修施工立墙:水泥砂浆墙面、抹灰墙面、釉面砖墙面楼地面:花岗岩楼地面、地砖楼地面、水泥砂浆楼地面顶棚:抹灰顶棚踢脚:水泥砂浆踢脚、花岗岩踢脚内内部门窗铝合金窗、铝合金门、实木门屋面高分子卷材合成高分子涂膜,刚性防水合成高分子卷材序号项目内容1结构方式基础结构方式基础底板主体结构方式框架剪力墙结构2地下防水零碎地下室底板、墙均为抗渗砼,外墙采用卷材防水3钢筋类别Ⅰ级钢筋HRB235、II级钢筋HRB335、III级钢筋HRB4002.3、结构设计概况:2.4、工程特点:该工程B座基础为地下室,并且与C座基础相连;砼强度等级为C50。抗渗等
单篇购买
VIP会员(1亿+VIP文档免费下)

扫码即表示接受《下载须知》

方案[4]-经典通用宝藏文档

文档大小:318KB

限时特价:扫码查看

• 请登录后再进行扫码购买
• 使用微信/支付宝扫码注册及付费下载,详阅 用户协议 隐私政策
• 如已在其他页面进行付款,请刷新当前页面重试
• 付费购买成功后,此文档可永久免费下载
年会员
99.0
¥199.0

6亿VIP文档任选,共次下载特权。

已优惠

微信/支付宝扫码完成支付,可开具发票

VIP尽享专属权益

VIP文档免费下载

赠送VIP文档免费下载次数

阅读免打扰

去除文档详情页间广告

专属身份标识

尊贵的VIP专属身份标识

高级客服

一对一高级客服服务

多端互通

电脑端/手机端权益通用

手机号注册 用户名注册
我已阅读并接受《用户协议》《隐私政策》
已有账号?立即登录
我已阅读并接受《用户协议》《隐私政策》
已有账号?立即登录
登录
手机号登录 微信扫码登录
微信扫一扫登录 账号密码登录

首次登录需关注“豆柴文库”公众号

新用户注册
VIP会员(1亿+VIP文档免费下)
年会员
99.0
¥199.0

6亿VIP文档任选,共次下载特权。

已优惠

微信/支付宝扫码完成支付,可开具发票

VIP尽享专属权益

VIP文档免费下载

赠送VIP文档免费下载次数

阅读免打扰

去除文档详情页间广告

专属身份标识

尊贵的VIP专属身份标识

高级客服

一对一高级客服服务

多端互通

电脑端/手机端权益通用