您所在位置: 网站首页 / 文档列表 / 给排水/暖通与智能化 / 文档详情
给排水改造施工方案培训讲义.docx 立即下载
上传人:小长****6淑 上传时间:2024-09-04 格式:DOCX 页数:43 大小: 金币:10 举报 版权申诉
预览加载中,请您耐心等待几秒...

给排水改造施工方案培训讲义.docx

给排水改造施工方案培训讲义.docx

预览

免费试读已结束,剩余 33 页请下载文档后查看

10 金币

下载文档

如果您无法下载资料,请参考说明:

1、部分资料下载需要金币,请确保您的账户上有足够的金币

2、已购买过的文档,再次下载不重复扣费

3、资料包下载后请先用软件解压,在使用对应软件打开

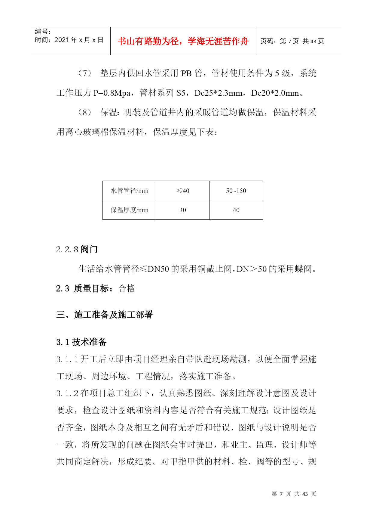
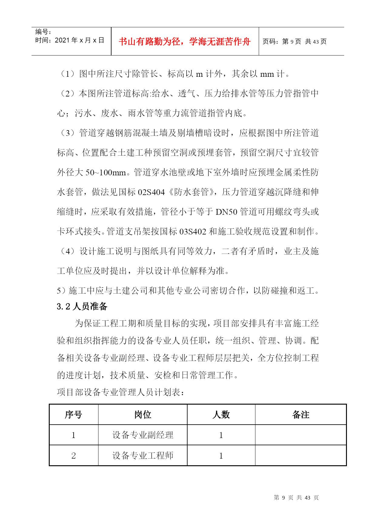
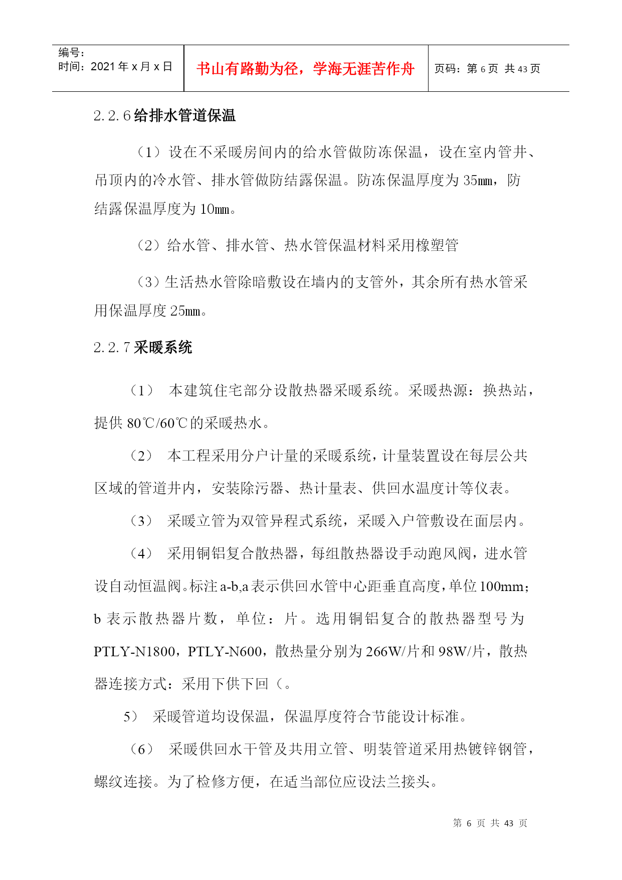
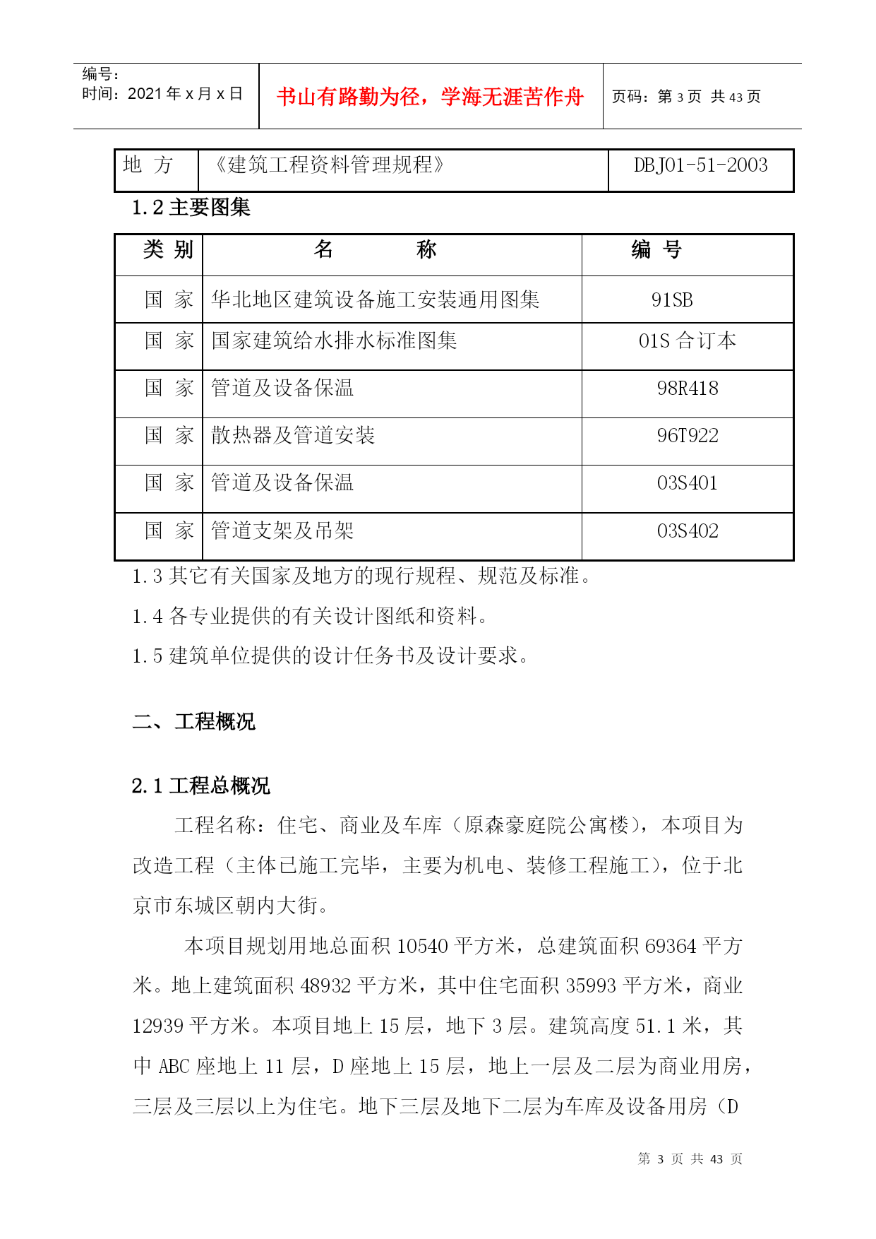
编号:时间:2021年x月x日书山有路勤为径,学海无涯苦作舟页码:第PAGE42页共NUMPAGES43页第PAGE\*MERGEFORMAT42页共NUMPAGES\*MERGEFORMAT43页给排水及采暖专业施工方案2010年1月20日目录TOC\o"1-3"\h\z\uHYPERLINK\l"_Toc255892350"一、编制依据PAGEREF_Toc255892350\h2HYPERLINK\l"_Toc255892351"二、工程概况PAGEREF_Toc255892351\h3HYPERLINK\l"_Toc255892352"三、施工准备及施工部署PAGEREF_Toc255892352\h7HYPERLINK\l"_Toc255892353"四、主要施工方法及施工工艺PAGEREF_Toc255892353\h17HYPERLINK\l"_Toc255892354"五、技术安全与管理措施PAGEREF_Toc255892354\h31HYPERLINK\l"_Toc255892355"六、给排水及采暖工程技术资料工程档案PAGEREF_Toc255892355\h39编制依据1.1主要规程、规范类别名称编号国家《建筑工程施工质量验收统一标准》GB50300-2001国家《建筑给水排水及采暖工程施工质量验收规范》GB50242-2002国家《建筑给水排水设计规范》GB50015-2003国家《采暖通风与空气调节设计规范》GB50019-2003国家《公共建筑节能设计规范》DBJ01-621-2005国家《建筑设计防火规范》GBJ16-87(2001版)国家《机械设备安装工程施工及验收通用规范》GB50231-98行业《建筑给水钢塑复合管管道工程技术规程》CECS125:2001行业《建筑排水柔性接口铸铁管管道技术规程》CECS168:2004行业《建筑排水用硬聚氯乙烯内螺旋管管道技术规程》CECS94:2002行业《建筑机械使用安全技术规程》JGJ33-2001行业《施工现场临时用电安全技术规程》JGJ46-88行业《建筑施工安全检查标准》JGJ59-99地方《建筑安装分项工程施工工艺规程》(第六分册)DBJ/T-26-2003地方《建筑工程资料管理规程》DBJ01-51-20031.2主要图集类别名称编号国家华北地区建筑设备施工安装通用图集91SB国家国家建筑给水排水标准图集01S合订本国家管道及设备保温98R418国家散热器及管道安装96T922国家管道及设备保温03S401国家管道支架及吊架03S4021.3其它有关国家及地方的现行规程、规范及标准。1.4各专业提供的有关设计图纸和资料。1.5建筑单位提供的设计任务书及设计要求。工程概况2.1工程总概况工程名称:住宅、商业及车库(原森豪庭院公寓楼),本项目为改造工程(主体已施工完毕,主要为机电、装修工程施工),位于北京市东城区朝内大街。本项目规划用地总面积10540平方米,总建筑面积69364平方米。地上建筑面积48932平方米,其中住宅面积35993平方米,商业12939平方米。本项目地上15层,地下3层。建筑高度51.1米,其中ABC座地上11层,D座地上15层,地上一层及二层为商业用房,三层及三层以上为住宅。地下三层及地下二层为车库及设备用房(D座为人防);地下一层为商业娱乐用房及设备用房。2.2专业概况2.1.1承包范围施工范围:室内给水、排水、采暖管道系统。包括:生活给水系统、生活热水系统、中水系统、生活污废水系统、雨水系统的管道施工,压力排水系统污水泵的施工;采暖系统管道及散热器施工。2.2.2生活给水系统(1)水源:用地东西两侧各接入一路管径为DN150的市政给水管道,水压为0.25Mpa,出水水质符合现行国家《生活饮用水卫生标准》的要求。最高日生活冷水用水量615立方米,最大时为64立方米。(2)系统形式:本工程三层以下商业及车库部分采用市政水直供。三层以上ABCD座住宅部分采用地下三层的无负压供水设备供水,供水压力0.69Mpa,水量30T/h;住宅3~6层给水入户支管设比例式减压阀,阀后压力0.25Mpa;无负压供水设备应首先取得市政供水有关部门的书面同意意见书并有省级以上单位批准的卫生许可证;该设备在接市政管道给水入口处设倒流防止器。(3)生活冷、热水给水管立管采用钢塑复合管(需达到生活饮用水标准),其中管径≤DN100的采用螺纹连接,管径>DN100采用钢塑法兰连接。生活冷热水给
单篇购买
VIP会员(1亿+VIP文档免费下)

扫码即表示接受《下载须知》

给排水改造施工方案培训讲义

文档大小:

限时特价:扫码查看

• 请登录后再进行扫码购买
• 使用微信/支付宝扫码注册及付费下载,详阅 用户协议 隐私政策
• 如已在其他页面进行付款,请刷新当前页面重试
• 付费购买成功后,此文档可永久免费下载
年会员
99.0
¥199.0

6亿VIP文档任选,共次下载特权。

已优惠

微信/支付宝扫码完成支付,可开具发票

VIP尽享专属权益

VIP文档免费下载

赠送VIP文档免费下载次数

阅读免打扰

去除文档详情页间广告

专属身份标识

尊贵的VIP专属身份标识

高级客服

一对一高级客服服务

多端互通

电脑端/手机端权益通用

手机号注册 用户名注册
我已阅读并接受《用户协议》《隐私政策》
已有账号?立即登录
我已阅读并接受《用户协议》《隐私政策》
已有账号?立即登录
登录
手机号登录 微信扫码登录
微信扫一扫登录 账号密码登录

首次登录需关注“豆柴文库”公众号

新用户注册
VIP会员(1亿+VIP文档免费下)
年会员
99.0
¥199.0

6亿VIP文档任选,共次下载特权。

已优惠

微信/支付宝扫码完成支付,可开具发票

VIP尽享专属权益

VIP文档免费下载

赠送VIP文档免费下载次数

阅读免打扰

去除文档详情页间广告

专属身份标识

尊贵的VIP专属身份标识

高级客服

一对一高级客服服务

多端互通

电脑端/手机端权益通用