您所在位置: 网站首页 / 文档列表 / 公路/桥梁 / 文档详情
最新钢栈桥施工组织设计-经典通用.doc 立即下载
上传人:石头****海海 上传时间:2024-09-04 格式:DOC 页数:29 大小:244KB 金币:6 举报 版权申诉
预览加载中,请您耐心等待几秒...

最新钢栈桥施工组织设计-经典通用.doc

最新钢栈桥施工组织设计-经典通用.doc

预览

免费试读已结束,剩余 19 页请下载文档后查看

6 金币

下载文档

如果您无法下载资料,请参考说明:

1、部分资料下载需要金币,请确保您的账户上有足够的金币

2、已购买过的文档,再次下载不重复扣费

3、资料包下载后请先用软件解压,在使用对应软件打开

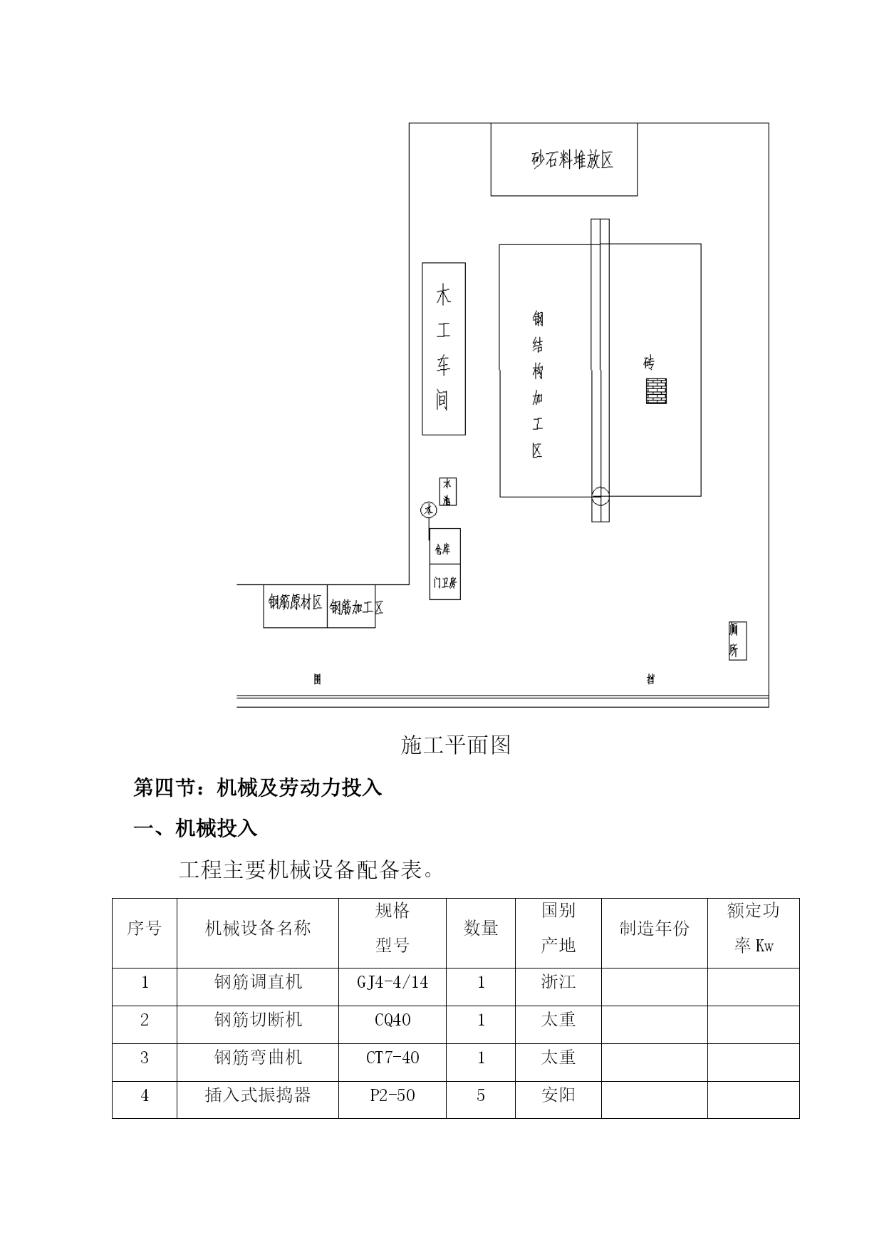
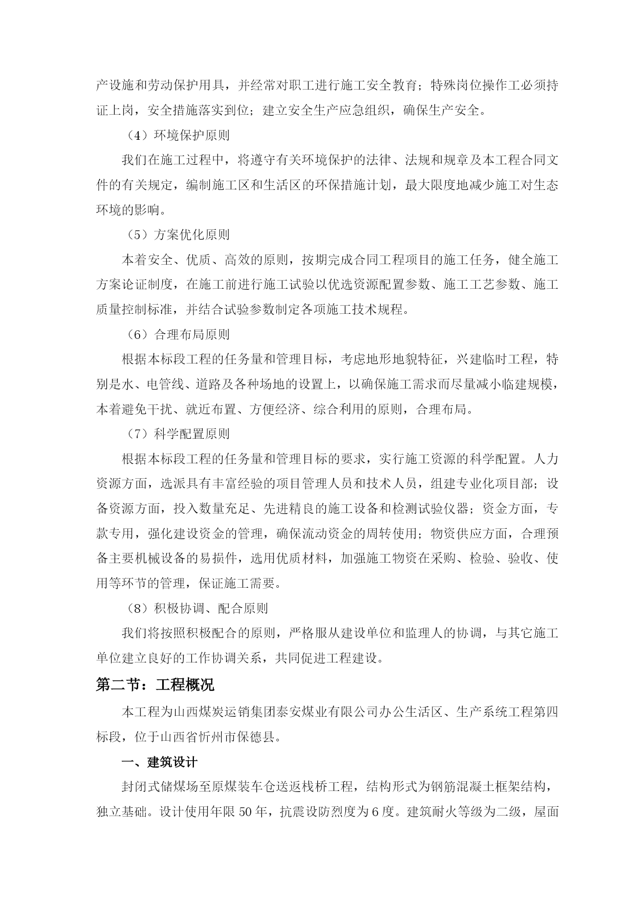
山西煤炭运销集团泰安煤业有限公司办公生活区、生产系统工程生产系统封闭式储煤场至原煤装车仓送返栈桥工程总体施工组织设计第一节:编制依据及编制原则一、编制依据(1)工程招标文件招标文件、投标文件与施工图纸设计文件。(2)建设部和山西省有关建筑工程施工规范、施工操作规程及质量检验评定标准等文件(3)现场踏勘及自行调查工地周围环境条件获得的资料(4)我公司的施工资源和在其他类似工程中的施工经验。二、编制原则我们通过对施工现场进行详细考察所获得的资料、对施工图纸的仔细阅读及理解,针对本工程所处地理位置的地形、工程地质、水文气象、工程结构等特点,结合类似工程的施工经验,我们在编制本实施性施工组织设计时,将突出以下原则。(1)质量创优原则工程质量是承包人经营管理的核心,承包人将以ISO9001质量体系标准的要求,建立完善的工程质量保证体系,投入精干人员,以先进的施工工艺、精良的设备、科学的管理,修造精品工程,让业主满意。施工中我们将认真贯彻质量方针,大力推行质量管理,合理安排各项施工,对施工进行科学组织,优化管理。加强施工领导和管理,确保优质高效施工。严格贯彻ISO9001质量体系标准,使工程质量达到国家验收标准,工程一次验收合格率100%。(2)进度保证原则根据业主山西煤炭运销集团泰安煤业有限公司对本工程的总工期和阶段工期目标要求,编制科学的施工措施方案,施工进度计划实行网络控制,科学合理地配置资源,重点做好工序间的衔接,进度实时监控,以确保实现工期目标。(3)安全保护原则建立符合要求的安全管理机构和配备专职的安全人员,加强对施工作业安全的管理,特别应加强地下基础施工安全管理,制订安全操作规程,配备必要的安全生产设施和劳动保护用具,并经常对职工进行施工安全教育;特殊岗位操作工必须持证上岗,安全措施落实到位;建立安全生产应急组织,确保生产安全。(4)环境保护原则我们在施工过程中,将遵守有关环境保护的法律、法规和规章及本工程合同文件的有关规定,编制施工区和生活区的环保措施计划,最大限度地减少施工对生态环境的影响。(5)方案优化原则本着安全、优质、高效的原则,按期完成合同工程项目的施工任务,健全施工方案论证制度,在施工前进行施工试验以优选资源配置参数、施工工艺参数、施工质量控制标准,并结合试验参数制定各项施工技术规程。(6)合理布局原则根据本标段工程的任务量和管理目标,考虑地形地貌特征,兴建临时工程,特别是水、电管线、道路及各种场地的设置上,以确保施工需求而尽量减小临建规模,本着避免干扰、就近布置、方便经济、综合利用的原则,合理布局。(7)科学配置原则根据本标段工程的任务量和管理目标的要求,实行施工资源的科学配置。人力资源方面,选派具有丰富经验的项目管理人员和技术人员,组建专业化项目部;设备资源方面,投入数量充足、先进精良的施工设备和检测试验仪器;资金方面,专款专用,强化建设资金的管理,确保流动资金的周转使用;物资供应方面,合理预备主要机械设备的易损件,选用优质材料,加强施工物资在采购、检验、验收、使用等环节的管理,保证施工需要。(8)积极协调、配合原则我们将按照积极配合的原则,严格服从建设单位和监理人的协调,与其它施工单位建立良好的工作协调关系,共同促进工程建设。第二节:工程概况本工程为山西煤炭运销集团泰安煤业有限公司办公生活区、生产系统工程第四标段,位于山西省忻州市保德县。一、建筑设计封闭式储煤场至原煤装车仓送返栈桥工程,结构形式为钢筋混凝土框架结构,独立基础。设计使用年限50年,抗震设防烈度为6度。建筑耐火等级为二级,屋面防水等级为III级。二、材料选用:桩、柱、基础均采用强度等级为C30混凝土。HPB235钢筋,HRB335钢筋。钢板、型钢采用Q235B。三、钢桁架:采用热轧普通工字钢、等边角钢及热轧无缝钢管,钢材选用Q235B。Q235钢材的焊条型号为E43XX型。普通螺栓性能等级4.6S,锚栓采用Q235钢制作。高强度螺栓性能等级为10.9级。栈桥围护采用100mm厚夹芯彩色压型钢板。墙身采用岩棉夹芯板墙面板。屋面采用岩棉夹芯屋面板。窗采用塑钢平开窗。楼板采用花纹钢板。钢桁架采用热轧普通工字钢或等边角钢,钢材选用Q235B。焊条采用E43XX。普通螺栓选用4.6S等级,锚栓采用Q235钢制作。。围护结构采用100mm厚夹芯彩色压型钢板。第三节:施工总平面设计本工程和公司承建封闭式储煤场同时开工,综合考虑设在封闭式储煤场施工工地加工钢栈桥,待基础施工完毕后整体吊装:现对施工场地做综合介绍:(1)实行封闭施工管理,施工现场四周设临时围墙,现场场地较为狭窄。内设半环形临时道路,满足材料进场及消防的要求。(2)采用自升式龙门架为主,承担材料的垂直运输。(
单篇购买
VIP会员(1亿+VIP文档免费下)

扫码即表示接受《下载须知》

最新钢栈桥施工组织设计-经典通用

文档大小:244KB

限时特价:扫码查看

• 请登录后再进行扫码购买
• 使用微信/支付宝扫码注册及付费下载,详阅 用户协议 隐私政策
• 如已在其他页面进行付款,请刷新当前页面重试
• 付费购买成功后,此文档可永久免费下载
年会员
99.0
¥199.0

6亿VIP文档任选,共次下载特权。

已优惠

微信/支付宝扫码完成支付,可开具发票

VIP尽享专属权益

VIP文档免费下载

赠送VIP文档免费下载次数

阅读免打扰

去除文档详情页间广告

专属身份标识

尊贵的VIP专属身份标识

高级客服

一对一高级客服服务

多端互通

电脑端/手机端权益通用

手机号注册 用户名注册
我已阅读并接受《用户协议》《隐私政策》
已有账号?立即登录
我已阅读并接受《用户协议》《隐私政策》
已有账号?立即登录
登录
手机号登录 微信扫码登录
微信扫一扫登录 账号密码登录

首次登录需关注“豆柴文库”公众号

新用户注册
VIP会员(1亿+VIP文档免费下)
年会员
99.0
¥199.0

6亿VIP文档任选,共次下载特权。

已优惠

微信/支付宝扫码完成支付,可开具发票

VIP尽享专属权益

VIP文档免费下载

赠送VIP文档免费下载次数

阅读免打扰

去除文档详情页间广告

专属身份标识

尊贵的VIP专属身份标识

高级客服

一对一高级客服服务

多端互通

电脑端/手机端权益通用