您所在位置: 网站首页 / 文档列表 / 施工组织 / 文档详情
钢构输煤栈桥安装施工组织设计-经典通用宝藏文档.doc 立即下载
上传人:石头****海海 上传时间:2024-09-04 格式:DOC 页数:11 大小:123KB 金币:6 举报 版权申诉
预览加载中,请您耐心等待几秒...

钢构输煤栈桥安装施工组织设计-经典通用宝藏文档.doc

钢构输煤栈桥安装施工组织设计-经典通用宝藏文档.doc

预览

免费试读已结束,剩余 1 页请下载文档后查看

6 金币

下载文档

如果您无法下载资料,请参考说明:

1、部分资料下载需要金币,请确保您的账户上有足够的金币

2、已购买过的文档,再次下载不重复扣费

3、资料包下载后请先用软件解压,在使用对应软件打开

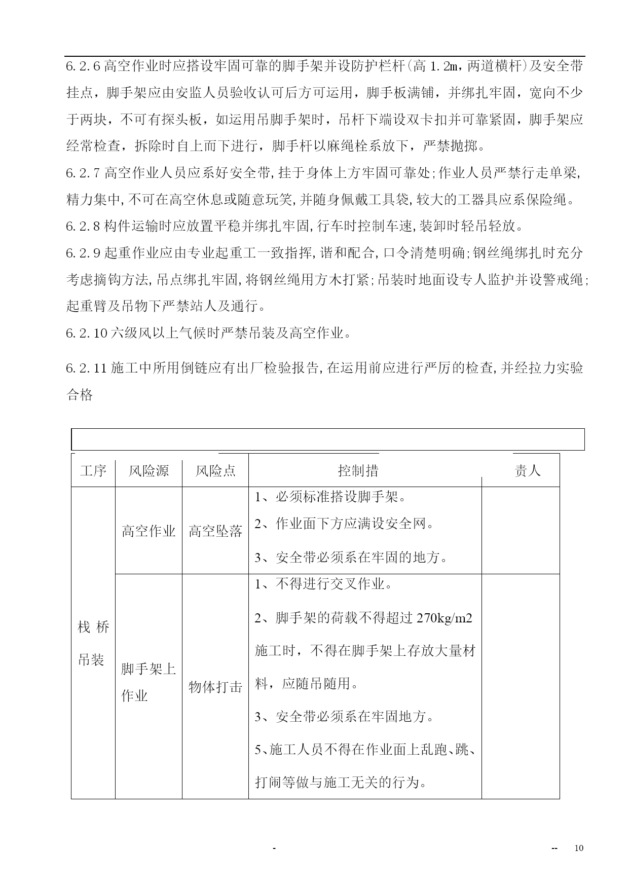
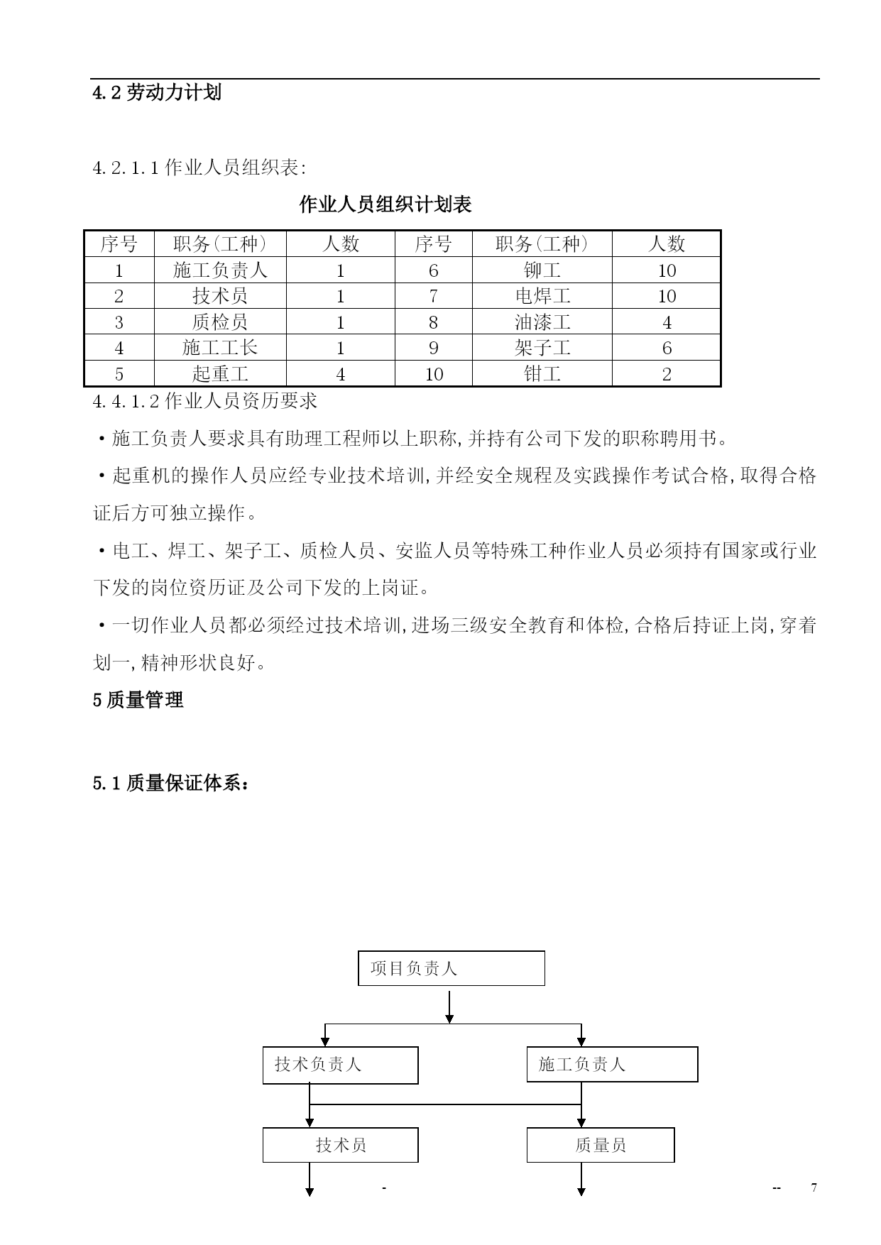
PAGEPAGE11---目录1.概述………………………………………………………………22.编制根据………………………………………………………………23.次要施工方案…………………………………………………………24.施工进度计划…………………………………………………………45.质量管理……………………………………………………………66.安全保证体系………………………………………………………87.环境保护措施……………………………………………………9输煤栈桥钢结构安装施工技术措施1.工程概况1.1.工程简介本工程为国电青山热电无量公司“上大压小”一期输煤栈桥,栈桥结构方式全部为钢结构,本措施包括的工程内容为栈桥钢结构的安装。栈桥支柱、桁架、上上弦及支持是钢结构。栈桥钢结构部分共4跨,其跨度不均,最大为38.825m,最小为12.1m,两榀桁架轴线距离12m,桁架上上弦垂直高度3.3m,钢桁架由支柱支持,支柱为钢结构,支柱由焊接工字钢构成,支柱之间由槽钢连接,其余支持点均为铰支座。钢桁架的连接型式为焊接,钢桁架上、上弦节点处均设钢梁,并在上弦设程度撑,钢梁及支持与钢桁架为螺栓连接.钢桁架和支柱及支柱之间的连接为螺栓连接,一切的螺栓紧固终了后焊死螺母,支柱及支柱间为高强螺栓连接。1.2.次要工程量3本工程焊接所用焊条采用E43、E50型本工程普通螺栓为C级、4.8级。高强螺栓为10.9级的扭剪型。2.编制根据2.1.输煤栈桥施工图纸。2.2.《电力建设安全工作规程》(GB.5009.1-92)。2.3.《钢结构工程施工及验收技术规范》(GB.50205-2001)。2.4.《电力建装备工及验收技术规范·土建工程篇》(SDJ69-87)。2.5.《火电施工质量检验及评定标准·土建工程篇》(1995.4.1)。2.6.图纸会审纪要、设计变更告诉单及工程联系单。3.次要施工方案及措施3.1作业所需机械、工器具等的预备3.1.1作业所需机械(表二)机械运用计划表序号机械名称规格数量序号机械名称规格数量1手板葫芦5T86履带吊150T12逆变焊机XH-35047汽车吊40T13交流电焊机BX1-316128运输车20T24千斤顶1049倒链5T85角磨机φ12543.1.2作业所需工器具工器具运用计划表序号名称数量序号名称数量1电焊工具8套6工具包4个2气割工具8套7粉线3kg3橇棍3根8焊条筒8个48磅大锤4把9样冲2只5活扳手4把10电动扳手4个3.1.3作业所用计量器具计量器具运用表序号名称精度备注数量序号名称备注数量130m钢卷尺0.05㎜/m已检16线坠321m钢板尺0.05㎜/m已检17焊缝检验尺已检23水准仪已检18地规已检24程度仪已检29直角方钢尺已检25经纬仪已检13.2次要施工方案及措施3.2.1施工场地布置3.2.1.1施工前对安装场地进行清理,机械、材料、工器具、组合平台、半成品、成品区域布置划一,并作标识,搭设作业平台,应牢固平整,表面平整度偏差应≤5mm,程度度偏差≤10mm,平台表面不应有焊瘤、焊疤等,钢板拼接应周密,与平台骨架焊接牢固。3.2.1.2施工厂区位于栈桥的正侧面。3.2.1.3施工前对组合钢栈桥场地进行平整并清理干净,半成品、成品堆放划一,并作标识.3.2.2施工前应具备的条件3.2.2.1土建施工终了,进行验收合格后移交,安装进行施工。3.2.2.2编制确实可行的施工方案。3.2.2.3编制合理的进场组合计划,施工前10天将所需材料及施工工具全部现场,本工程用的施工工具均应检验合格。每批半成品进场后均应检验合格,每批半成品进场后,均应检验外观质量,应无裂纹,明显凹坑及损伤,无飞边、毛刺及严重锈蚀景象,钢构件外形尺寸应符合要求,一切材料进场后均应有产品质量合格证。3.2.2.4人员、机械、工器具等全部到位并能保证其正常的工作形状。3.2.2.5力能配备齐全,有可靠的照明,消防装备和电源、氧气、乙炔及其它安全耗费性材料应满足供应。3.2.2.6对一切施工人员进行详细的技术、安全交底,并进行全员签字。3.2.2.7平整场地、道路保证大型吊车、汽车正常经过。3.2.2.8安装前,必须保证栈桥的支座标高及找平全部完善,才可吊装.3.2.2.9制定合理可行的吊装方案进行检验。3.2.2.10对安全绳及工具的检验。3.2.2.11对吊装的钢丝绳、卡扣的计算及选择。3.2.2.12检验钢栈桥的外形和几何尺寸无误,如有误差,在吊装前进行消缺,或在施工前确定施工中的消缺办法。3.2.2.13为了便于在高空作业减少困难,在钢构件表面适当地位标出定位中心轴
单篇购买
VIP会员(1亿+VIP文档免费下)

扫码即表示接受《下载须知》

钢构输煤栈桥安装施工组织设计-经典通用宝藏文档

文档大小:123KB

限时特价:扫码查看

• 请登录后再进行扫码购买
• 使用微信/支付宝扫码注册及付费下载,详阅 用户协议 隐私政策
• 如已在其他页面进行付款,请刷新当前页面重试
• 付费购买成功后,此文档可永久免费下载
年会员
99.0
¥199.0

6亿VIP文档任选,共次下载特权。

已优惠

微信/支付宝扫码完成支付,可开具发票

VIP尽享专属权益

VIP文档免费下载

赠送VIP文档免费下载次数

阅读免打扰

去除文档详情页间广告

专属身份标识

尊贵的VIP专属身份标识

高级客服

一对一高级客服服务

多端互通

电脑端/手机端权益通用

手机号注册 用户名注册
我已阅读并接受《用户协议》《隐私政策》
已有账号?立即登录
我已阅读并接受《用户协议》《隐私政策》
已有账号?立即登录
登录
手机号登录 微信扫码登录
微信扫一扫登录 账号密码登录

首次登录需关注“豆柴文库”公众号

新用户注册
VIP会员(1亿+VIP文档免费下)
年会员
99.0
¥199.0

6亿VIP文档任选,共次下载特权。

已优惠

微信/支付宝扫码完成支付,可开具发票

VIP尽享专属权益

VIP文档免费下载

赠送VIP文档免费下载次数

阅读免打扰

去除文档详情页间广告

专属身份标识

尊贵的VIP专属身份标识

高级客服

一对一高级客服服务

多端互通

电脑端/手机端权益通用