您所在位置: 网站首页 / 文档列表 / 电气安装工程 / 文档详情
某多层住宅电气设计.docx 立即下载
上传人:是你****辉呀 上传时间:2024-09-04 格式:DOCX 页数:53 大小: 金币:10 举报 版权申诉
预览加载中,请您耐心等待几秒...

某多层住宅电气设计.docx

某多层住宅电气设计.docx

预览

免费试读已结束,剩余 43 页请下载文档后查看

10 金币

下载文档

如果您无法下载资料,请参考说明:

1、部分资料下载需要金币,请确保您的账户上有足够的金币

2、已购买过的文档,再次下载不重复扣费

3、资料包下载后请先用软件解压,在使用对应软件打开

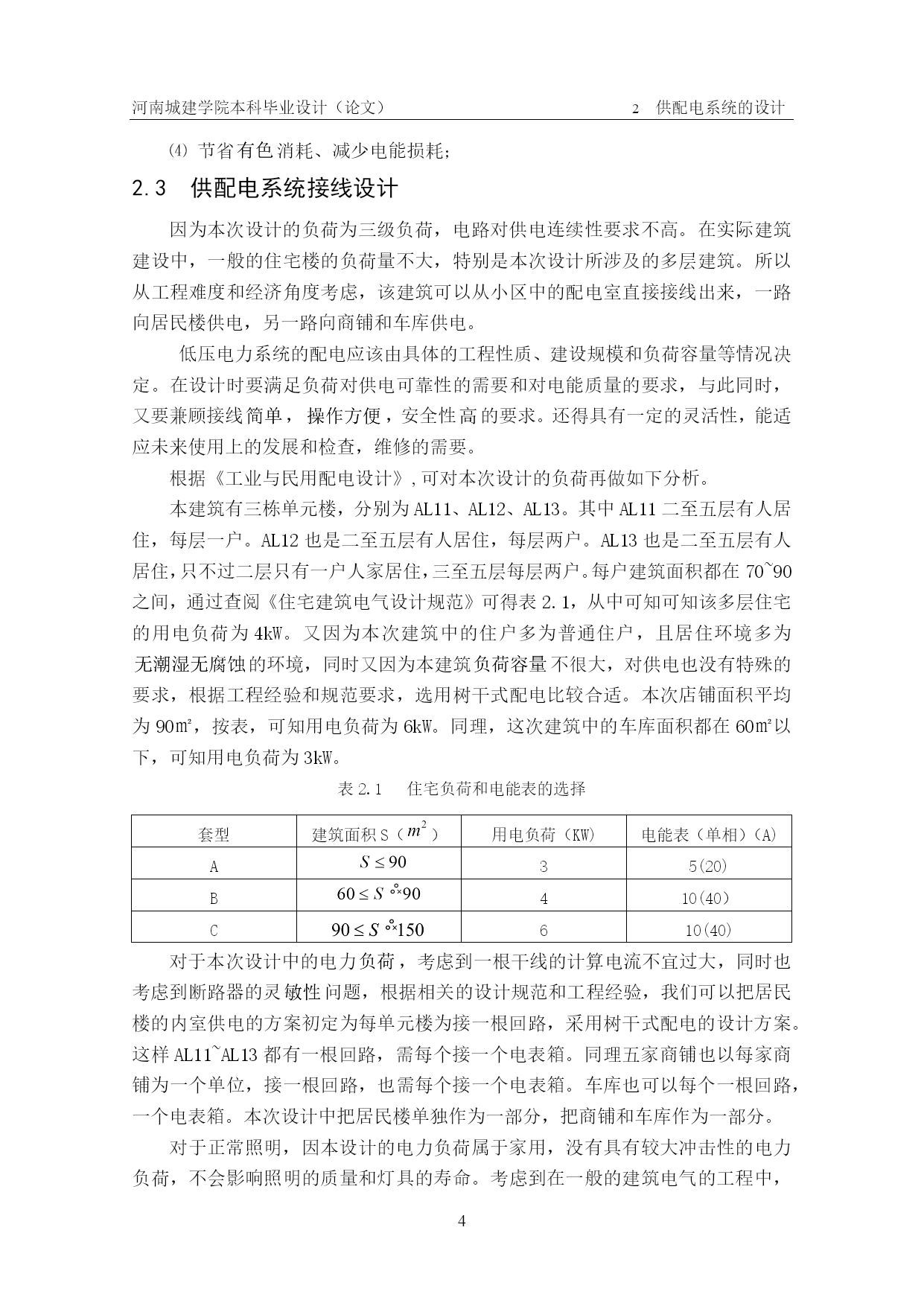
毕业设计[论文]题目:某多层住宅电气设计学院:河南城建学院专业:电气工程及其自动化姓名:XXX学号:0914113指导老师:XXX完成时间:2015年5月25日河南城建学院本科毕业设计(论文)中文摘要PAGE\*MERGEFORMATIII摘要随着我国城镇化建的不断推进,我国各地区出现了多层建筑。多层建筑符合了当下人们对居住的环境、信息的获取、娱乐、教育等诸多方面的追求,所以人们越来越看重多层建筑的设计和发展。而在建筑设计中,电气设计有着举足轻重的位置,一栋好的多层建筑为了表达建筑设计者的完整构思,展示出显建筑物的美丽,必须依靠完美的电气设计,才能实现,因此有人说,成功的电气设计也是一门艺术。一个成功的电气设计需要符合以下条件,首先它应该满足现在国家出台的设计规范和法律法规;其次必须保证居民的人身安全和财产安全;最后,在上面的基础上达到住户的要求和建筑美的完美融合。本论文主要介绍的是多层综合楼的各系统电气设计。设计中主要涉及设计依据、原则和方法的介绍和设计选择的结论。设计的主要内容包括强电部分设计以及材料的挑选。其中强电部分的设计包括:配电系统图设计、住宅用电负荷计算、照明设计(包括照明系统设计和照明计算)。关键词:多层建筑供配电和照明,多层建筑照明计算,多层建筑负荷计算河南城建学院本科毕业设计(论文)AbstractAbstractWiththeadvancementofurbanizationconstructioninourcountry,ourcountryregionalmulti-storeybuilding.Multi-storeybuildingconformstothecurrentpeople'slivingenvironment,informationacquisition,thepursuitofentertainment,education,andmanyotheraspects,sopeoplearemoreandmorevalueinthedesignanddevelopmentofmulti-storeybuilding.Inarchitecturaldesign,electricaldesignhasaveryimportantposition,agoodmulti-storeybuildingsinordertoexpressthedesigner'scompletedesign,showthebeautyofthebuilding,mustrelyontheperfectelectricdesign,canberealized,sosomepeoplesaythatasuccessfulelectricaldesignisalsoanart.Asuccessfulelectricaldesignshouldmeetthefollowingconditions,firstofall,itshouldmeetthedesignspecificationandthenationallawnowregulations;Secondmustensurethattheresidents'personalsafetyandpropertysafety;Finally,onthebasisoftheabovetoachievetherequirementoftheresidentsandbuildingtheperfectfusion.Aremainlyintroducedinthispapermultilayercomplexbuildingelectricaldesignofeachsystem.Mainlyinvolvedinthedesignofdesignbasis,principlesandmethodsofintroductionandtheconclusionofdesignchoices.Themaincontentofthedesignincludingthehighvoltagepartdesignandmaterialselection.Highvoltagepartofthedesigninclude:loadcalculation,powerdistributionsystemdiagramdesign,lightingdesign(includinglightingsystemdesignandlightingcalculation).Keywords:multi-storeybuildingpowersupplyandlighting,multi-storeybuildinglightin
单篇购买
VIP会员(1亿+VIP文档免费下)

扫码即表示接受《下载须知》

某多层住宅电气设计

文档大小:

限时特价:扫码查看

• 请登录后再进行扫码购买
• 使用微信/支付宝扫码注册及付费下载,详阅 用户协议 隐私政策
• 如已在其他页面进行付款,请刷新当前页面重试
• 付费购买成功后,此文档可永久免费下载
年会员
99.0
¥199.0

6亿VIP文档任选,共次下载特权。

已优惠

微信/支付宝扫码完成支付,可开具发票

VIP尽享专属权益

VIP文档免费下载

赠送VIP文档免费下载次数

阅读免打扰

去除文档详情页间广告

专属身份标识

尊贵的VIP专属身份标识

高级客服

一对一高级客服服务

多端互通

电脑端/手机端权益通用

手机号注册 用户名注册
我已阅读并接受《用户协议》《隐私政策》
已有账号?立即登录
我已阅读并接受《用户协议》《隐私政策》
已有账号?立即登录
登录
手机号登录 微信扫码登录
微信扫一扫登录 账号密码登录

首次登录需关注“豆柴文库”公众号

新用户注册
VIP会员(1亿+VIP文档免费下)
年会员
99.0
¥199.0

6亿VIP文档任选,共次下载特权。

已优惠

微信/支付宝扫码完成支付,可开具发票

VIP尽享专属权益

VIP文档免费下载

赠送VIP文档免费下载次数

阅读免打扰

去除文档详情页间广告

专属身份标识

尊贵的VIP专属身份标识

高级客服

一对一高级客服服务

多端互通

电脑端/手机端权益通用