您所在位置: 网站首页 / 文档列表 / 机械/模具设计 / 文档详情
毕业设计托板零件冲压工艺及模具设计.docx 立即下载
上传人:子璇****君淑 上传时间:2024-09-04 格式:DOCX 页数:49 大小: 金币:10 举报 版权申诉
预览加载中,请您耐心等待几秒...

毕业设计托板零件冲压工艺及模具设计.docx

毕业设计托板零件冲压工艺及模具设计.docx

预览

免费试读已结束,剩余 39 页请下载文档后查看

10 金币

下载文档

如果您无法下载资料,请参考说明:

1、部分资料下载需要金币,请确保您的账户上有足够的金币

2、已购买过的文档,再次下载不重复扣费

3、资料包下载后请先用软件解压,在使用对应软件打开

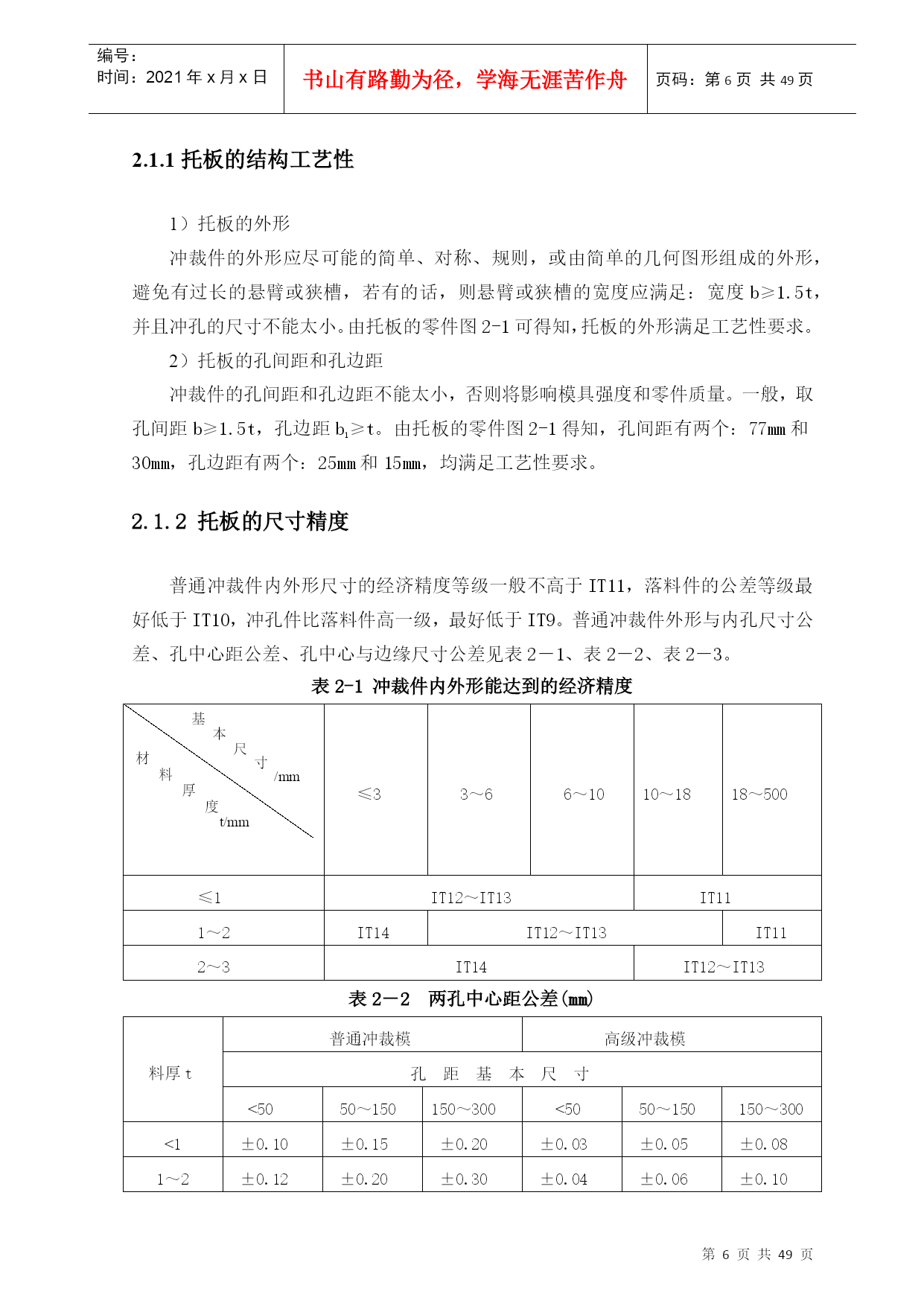
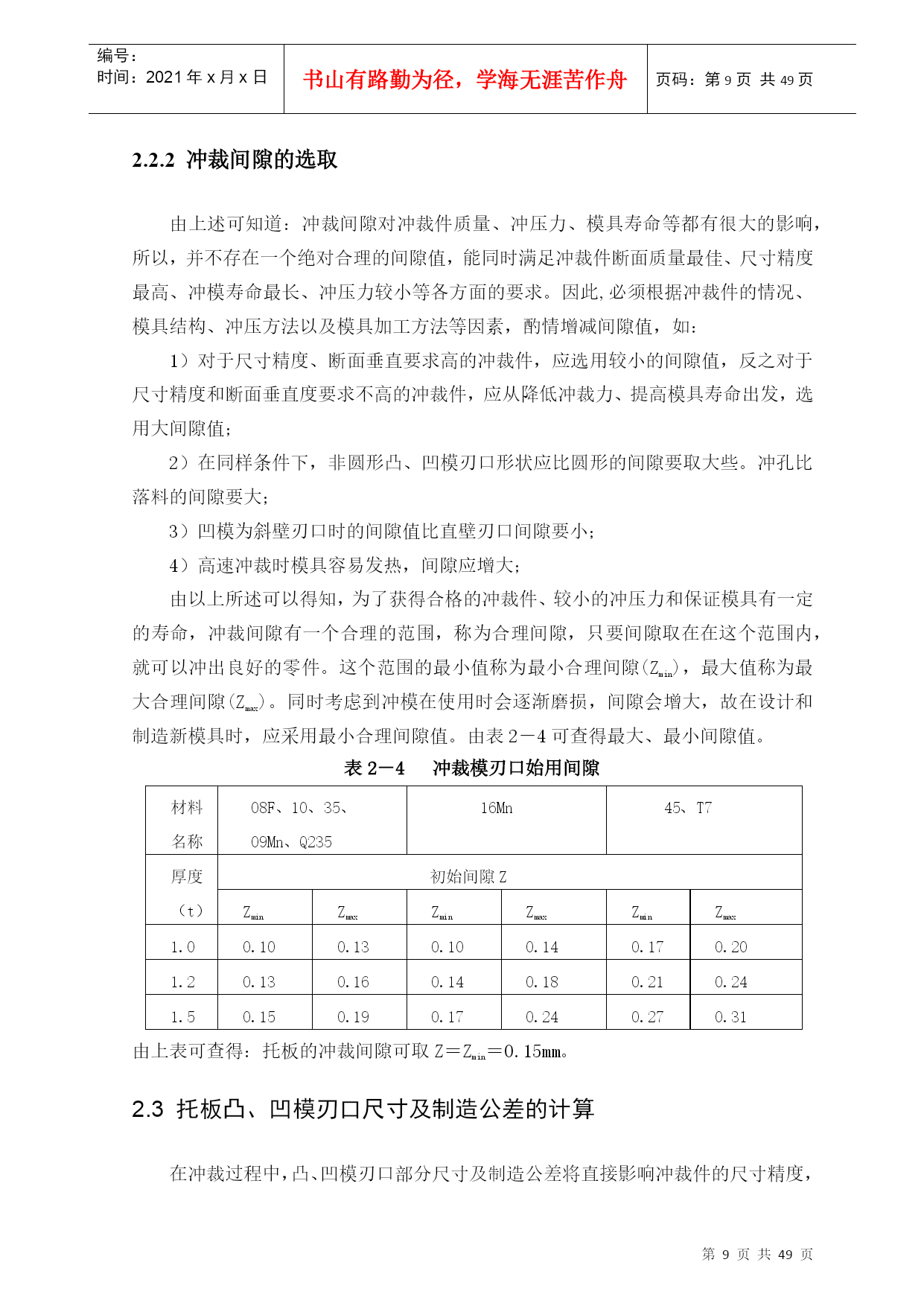
编号:时间:2021年x月x日书山有路勤为径,学海无涯苦作舟页码:第PAGE49页共NUMPAGES49页第PAGE\*MERGEFORMAT49页共NUMPAGES\*MERGEFORMAT49页1引言模具是工业生产中使用最为广泛的基础性工艺装备,被广泛用于制造业的各个领域。模具生产的制件所表现出来的高精度、高复杂性、高一致性、高生产率和低消耗是其他加工制造方法所不能比拟的。在汽车、电机、仪表、电器、电子、通讯、家电和轻工业等行业中,60%~80%的零件都要靠模具成形,随着近几年来这些行业的迅速发展,对模具的要求越来越迫切,精度要求也越高,结构也越来越复杂。模具技术水平的高低已经成为衡量一个国家制造业水平高低的重要标准,并在很大程度上决定着产品的质量、效益和新产品的开发能力。目前,国内外模具工业迅猛发展,其产值已超过机床工业的产值。而我国的模具工业起步晚,底子薄,但是我国模具工业作为一个独立、新型的工业,正处于其自身的飞速发展阶段,已经成为我国国民经济的基础工业之一,其发展前景是十分广阔的。社会主义经济体制的一基本原则就是一切的改变都是根据市场的需要来定,市场的需要就是我们所随之改变的。现代工业需要的高精度、高效率的模具产品。而板料冲压加工具有生产效率高、生产成本低、尺寸精度好、易于实现机械化和自动化等优点,使其在模具制造业中占据十分重要的地位。现代工业需要先进的模具设备,更需要大批掌握模具技术的专业人才。我校的材料与工程系在毕业设计的环节开设了模具设计方面的课题供学生选择,旨在加强学生对模具行业以及对模具制造全过程的一个了解跟认识。作为一名大四机械设计制造及其自动化专业的学生来说,选择模具作为毕业设计的课题,是一个很好锻炼的机会,它将我四年所学的一些基础课程和专业课程更加综合的运用,更是为我提供了一个良好的平台,为我将来走进工厂打下了一个良好的开局。本论文阐述的是托板的落料冲孔复合模及弯曲模设计。复合模是在压力机的一次行程中,在同一工位上完成两种或两种以上的冲压工序,其机构形式分为正装和倒装两种。而此次的托板的落料冲孔复合模的结构形式采用的是倒装结构,凹模安装在模具上模座,而增加了一个凸凹模安装在模具的下模座上。这样,倒装复合模废料清理无须二次清理,生产效率较高,操作方便安全。复合模的结构紧凑,生产效率高,冲压件的精度高,适合大批量的生产,符合此次设计的基本技术要求。但复合模的结构复杂,制造时相对困难。弯曲模的设计过程与复合模的设计大致相同,但弯曲模的结构设计较复合模的结构设计更为简单些。弯曲过程是对复合模冲裁后的落料件进行弯曲,而且弯曲后的弯曲件是最后所需要的标准零件,故在设计的时候我们需要对其精度进行必要的控制,以达到零件所需达到的要求。根据模具的特点,此次托板复合模具设计中主要是对凸模、凹模和凸凹模的结构设计及尺寸计算,其中主要是对各自工作部分的尺寸设计及其标准的选用,用以保证托板的精度和质量要求。而弯曲模具设计中主要是对凸模、凹模的结构设计、弯曲半径计算和工作部分尺寸的设计,由于模具许多零件大多已经标准化,如模架、模座、导柱、导套、螺钉、销钉等,这为我们在设计中,提供了许多的标准选用。这样一来,在此次托板设计中就不需要对这些标准件进行设计,只要根据模具的整体设计及生产需要进行选用,为设计的过程提供不小的方便。而弯曲模具设计中主要是对凸模、凹模的结构设计及工作部分尺寸的设计,由于本人水平有限,加之初次接触模具方面的设计,故在设计中不免存在不少纰漏及错误之处,敬请评阅老师批评指正。2托板落料冲孔复合模设计冲裁是利用模具使板料在凸、凹模刃口剪切作用下,沿一定轮廓形状分离的一种冲压工序。从广义上说,冲裁是分离工序的总称,它包括落料、冲孔、切断、修边等多种工序,其中用的最多的是落料和冲孔。从板料上冲下所需的零件(或毛坯)称为落料;在工件上冲出所需形状的孔称为冲孔。此次设计采用的是落料冲孔复合模,这种模具能在压力机的一次行程中,完成落料、冲孔两道工序,所冲压出的工件精度较高,不受送料误差的影响,内外形的相对位置重复性好,表面较为平直。2.1托板冲裁工艺性分析本设计是托板落料冲孔复合模及弯曲模,托板零件简图如图2-1所示。图2-1托板零件图设计使用的数据及设计技术要求如下:生产纲领:大批量;材料:08F;材料厚度:1.5mm;零件制造精度:IT10。冲压之前应对冲裁件进行必要的工艺性分析。所谓冲裁件的工艺性是指冲裁件对冲压工艺的适应性,即冲裁件的结构、形状、尺寸及公差等技术要求,是否符合冲裁加工的要求。良好的冲裁工艺性可以保证材料消耗少、工序数目少、模具结构简单且寿命长、产品质量稳定、操作安全方便等优点。因此,冲裁件的工艺性是否好,对冲裁件质量、生产效率及冲裁
单篇购买
VIP会员(1亿+VIP文档免费下)

扫码即表示接受《下载须知》

毕业设计托板零件冲压工艺及模具设计

文档大小:

限时特价:扫码查看

• 请登录后再进行扫码购买
• 使用微信/支付宝扫码注册及付费下载,详阅 用户协议 隐私政策
• 如已在其他页面进行付款,请刷新当前页面重试
• 付费购买成功后,此文档可永久免费下载
年会员
99.0
¥199.0

6亿VIP文档任选,共次下载特权。

已优惠

微信/支付宝扫码完成支付,可开具发票

VIP尽享专属权益

VIP文档免费下载

赠送VIP文档免费下载次数

阅读免打扰

去除文档详情页间广告

专属身份标识

尊贵的VIP专属身份标识

高级客服

一对一高级客服服务

多端互通

电脑端/手机端权益通用

手机号注册 用户名注册
我已阅读并接受《用户协议》《隐私政策》
已有账号?立即登录
我已阅读并接受《用户协议》《隐私政策》
已有账号?立即登录
登录
手机号登录 微信扫码登录
微信扫一扫登录 账号密码登录

首次登录需关注“豆柴文库”公众号

新用户注册
VIP会员(1亿+VIP文档免费下)
年会员
99.0
¥199.0

6亿VIP文档任选,共次下载特权。

已优惠

微信/支付宝扫码完成支付,可开具发票

VIP尽享专属权益

VIP文档免费下载

赠送VIP文档免费下载次数

阅读免打扰

去除文档详情页间广告

专属身份标识

尊贵的VIP专属身份标识

高级客服

一对一高级客服服务

多端互通

电脑端/手机端权益通用