您所在位置: 网站首页 / 文档列表 / 资本运营 / 文档详情
营运资金及现金管理讲义.docx 立即下载
上传人:小长****6淑 上传时间:2024-09-04 格式:DOCX 页数:18 大小: 金币:10 举报 版权申诉
预览加载中,请您耐心等待几秒...

营运资金及现金管理讲义.docx

营运资金及现金管理讲义.docx

预览

免费试读已结束,剩余 8 页请下载文档后查看

10 金币

下载文档

如果您无法下载资料,请参考说明:

1、部分资料下载需要金币,请确保您的账户上有足够的金币

2、已购买过的文档,再次下载不重复扣费

3、资料包下载后请先用软件解压,在使用对应软件打开

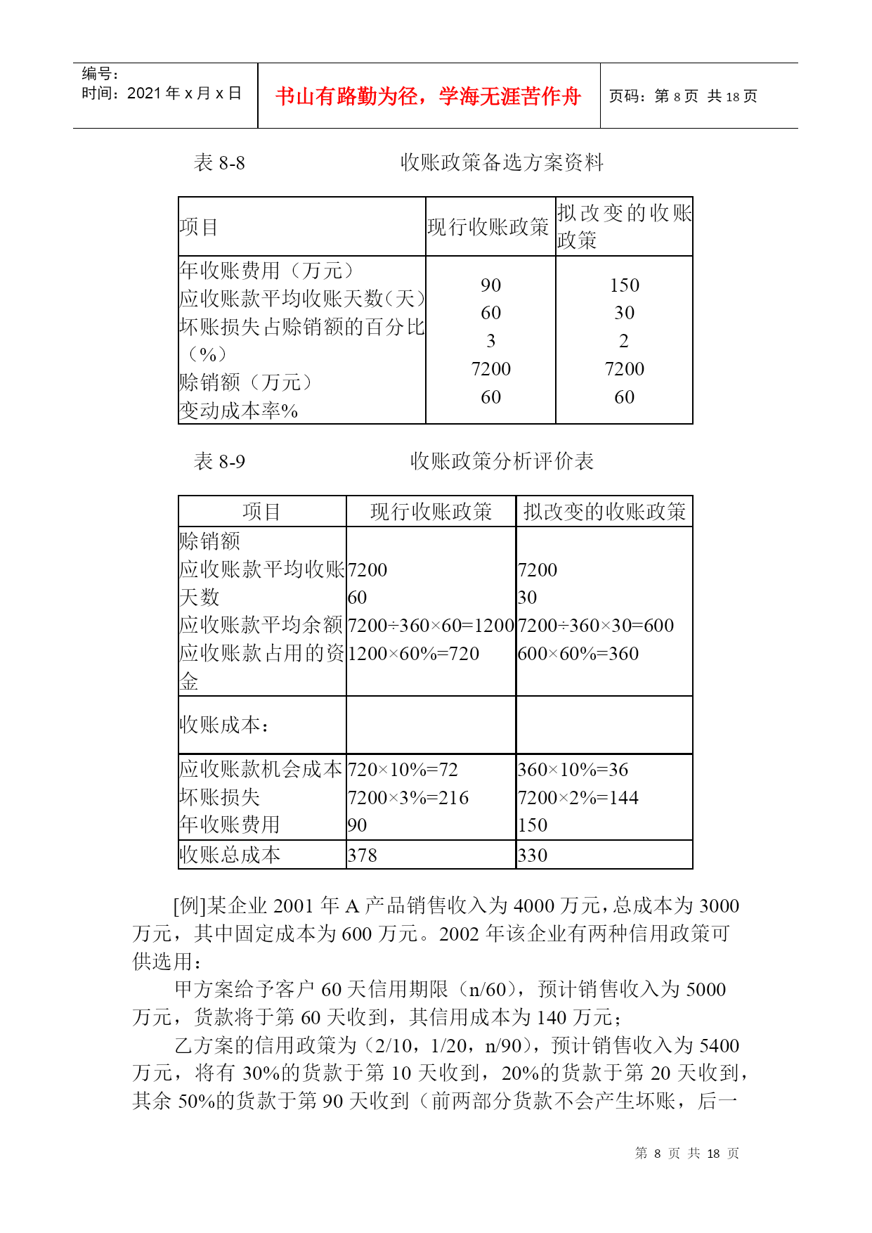
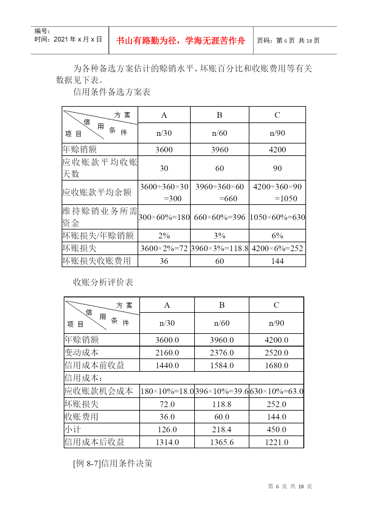
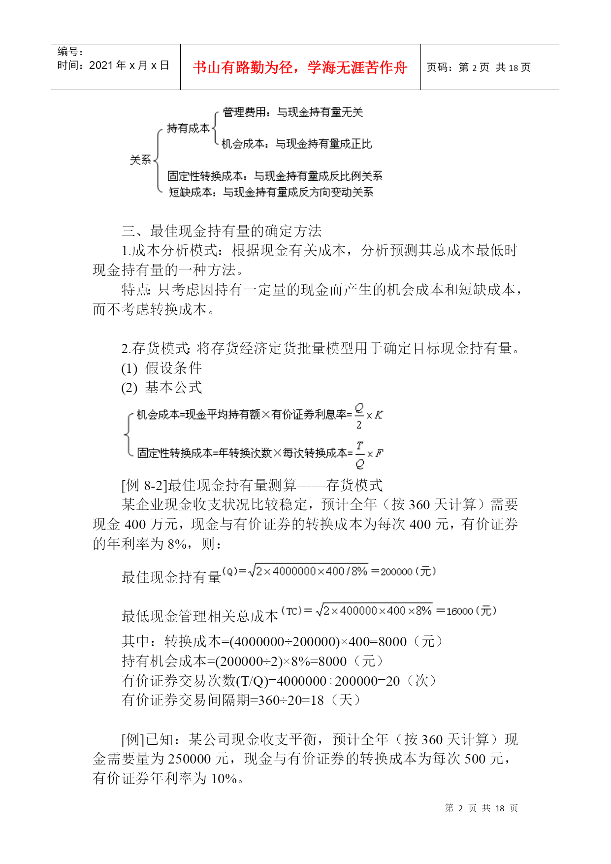
编号:时间:2021年x月x日书山有路勤为径,学海无涯苦作舟页码:第PAGE18页共NUMPAGES18页第PAGE\*MERGEFORMAT18页共NUMPAGES\*MERGEFORMAT18页第八章营运资金第一节营运资金的含义与特点(熟悉)一、营运资金的含义营运资金是指流动资产减去流动负债后的余额。二、营运资金的特点(1)流动资产的特点:投资回收期短、流动性强、并存性和波动性。(2)流动负债的特点:速度快、弹性高、成本低和风险大。第二节现金一、现金的持有动机(1)交易动机:持有一定的现金以满足正常生产经营秩序下的需要。一般说来,企业为满足交易动机所持有的现金余额主要取决于企业销售水平。(2)预防动机:持有现金以应付紧急情况的现金需要。企业为应付紧急情况所持有的现金余额主要取决于三方面:一是企业愿意承担风险的程度;二是企业临时举债能力的强弱;三是企业对现金流量预测的可靠程度。(3)投机动机:持有现金以抓住各种瞬息即逝的市场机会,获取较大利益而准备的现金需要。其持有量大小往往与企业在金融市场的投资机会及企业对待风险的态度有关。(4)其他动机二、现金的成本及其与持有额之间的关系(1)持有成本:指企业因保留一定现金余额而增加的管理费用及丧失的再投资收益(机会成本)。(2)转换成本:指企业用现金购入有价证券以及转让有价证券换取现金时付出的交易费用。(3)短缺成本:指在现金持有量不足而又无法及时通过有价证券变现加以补充而给企业造成的损失。三、最佳现金持有量的确定方法1.成本分析模式:根据现金有关成本,分析预测其总成本最低时现金持有量的一种方法。特点:只考虑因持有一定量的现金而产生的机会成本和短缺成本,而不考虑转换成本。2.存货模式:将存货经济定货批量模型用于确定目标现金持有量。(1)假设条件(2)基本公式[例8-2]最佳现金持有量测算――存货模式某企业现金收支状况比较稳定,预计全年(按360天计算)需要现金400万元,现金与有价证券的转换成本为每次400元,有价证券的年利率为8%,则:最佳现金持有量最低现金管理相关总成本其中:转换成本=(4000000÷200000)×400=8000(元)持有机会成本=(200000÷2)×8%=8000(元)有价证券交易次数(T/Q)=4000000÷200000=20(次)有价证券交易间隔期=360÷20=18(天)[例]已知:某公司现金收支平衡,预计全年(按360天计算)现金需要量为250000元,现金与有价证券的转换成本为每次500元,有价证券年利率为10%。要求:(1)计算最佳现金持有量。(2)计算最佳现金持有量下的全年现金管理总成本、全年现金转换成本和全年现金持有机会成本。(3)计算最佳现金持有量下的全年有价证券交易次数和有价证券交易间隔期。答案:(1)计算最佳现金持有量。最佳现金持有量(2)计算最佳现金持有量下的全年现金管理总成本、全年现金转换成本和全年现金持有机会成本。全年现金管理总成本全年现金转换成本=(250000/50000)×500=2500(元)全年现金持有机会成本=(50000/2)×10%=2500(元)(3)计算最佳现金持有量下的全年有价证券交易次数和有价证券交易间隔期全年有价证券交易次数=250000/50000=5(次)有价证券交易间隔期=360/5=72(天)四、现金日常管理的内容与方法(一)现金回收管理为了提高现金的使用效率,加速现金周转,企业应尽量加速账款的收回。1.邮政信箱法2.银行业务集中法[例题]某企业若采用银行集中法,增设收款中心,可使企业应收账款平均余额由现在的400万元减至300万元。企业年综合资金成本率为12%,因增设收款中心,每年将增加相关费用8万元,则该企业分散收款收益净额为()万元。A.4B.8C.12D.16【答案】A【解析】该企业分散收款收益净额=(400-300)×12%-8=4(万元)(二)现金支出管理延期支付账款的方法一般有以下几种:1.合理利用"浮游量"。2.推迟支付应付款。3.采用汇票付款。4.改进工资支付方式。[例题]企业在进行现金管理时,可利用的现金浮游量是指()。(2002年)A.企业账户所记存款余额B.银行账户所记企业存款余额C.企业账户与银行账户所记存款余额之差D.企业实际现金余额超过最佳现金持有量之差答案:C(三)闲置现金投资管理既要提高资产的收益水平也要保持资产的流动性。第三节应收账款一、应收账款的功能与成本1.功能:促销、降低存货2.信用成本:(1)机会成本=维持赊销业务所需资金×机会成本率=应收账款的平均余额×变动成本率×机会成本率=日赊销额×平均收现期×变动成本率×机会成本率[例8-3]应收账款机会成本计算假设某企业预测的年度赊销额为3000000元,应收账款平均收
单篇购买
VIP会员(1亿+VIP文档免费下)

扫码即表示接受《下载须知》

营运资金及现金管理讲义

文档大小:

限时特价:扫码查看

• 请登录后再进行扫码购买
• 使用微信/支付宝扫码注册及付费下载,详阅 用户协议 隐私政策
• 如已在其他页面进行付款,请刷新当前页面重试
• 付费购买成功后,此文档可永久免费下载
年会员
99.0
¥199.0

6亿VIP文档任选,共次下载特权。

已优惠

微信/支付宝扫码完成支付,可开具发票

VIP尽享专属权益

VIP文档免费下载

赠送VIP文档免费下载次数

阅读免打扰

去除文档详情页间广告

专属身份标识

尊贵的VIP专属身份标识

高级客服

一对一高级客服服务

多端互通

电脑端/手机端权益通用

手机号注册 用户名注册
我已阅读并接受《用户协议》《隐私政策》
已有账号?立即登录
我已阅读并接受《用户协议》《隐私政策》
已有账号?立即登录
登录
手机号登录 微信扫码登录
微信扫一扫登录 账号密码登录

首次登录需关注“豆柴文库”公众号

新用户注册
VIP会员(1亿+VIP文档免费下)
年会员
99.0
¥199.0

6亿VIP文档任选,共次下载特权。

已优惠

微信/支付宝扫码完成支付,可开具发票

VIP尽享专属权益

VIP文档免费下载

赠送VIP文档免费下载次数

阅读免打扰

去除文档详情页间广告

专属身份标识

尊贵的VIP专属身份标识

高级客服

一对一高级客服服务

多端互通

电脑端/手机端权益通用