您所在位置: 网站首页 / 文档列表 / 冶金工业 / 文档详情
冷轧车间设计.docx 立即下载
上传人:一吃****永贺 上传时间:2024-09-04 格式:DOCX 页数:39 大小: 金币:10 举报 版权申诉
预览加载中,请您耐心等待几秒...

冷轧车间设计.docx

冷轧车间设计.docx

预览

免费试读已结束,剩余 29 页请下载文档后查看

10 金币

下载文档

如果您无法下载资料,请参考说明:

1、部分资料下载需要金币,请确保您的账户上有足够的金币

2、已购买过的文档,再次下载不重复扣费

3、资料包下载后请先用软件解压,在使用对应软件打开

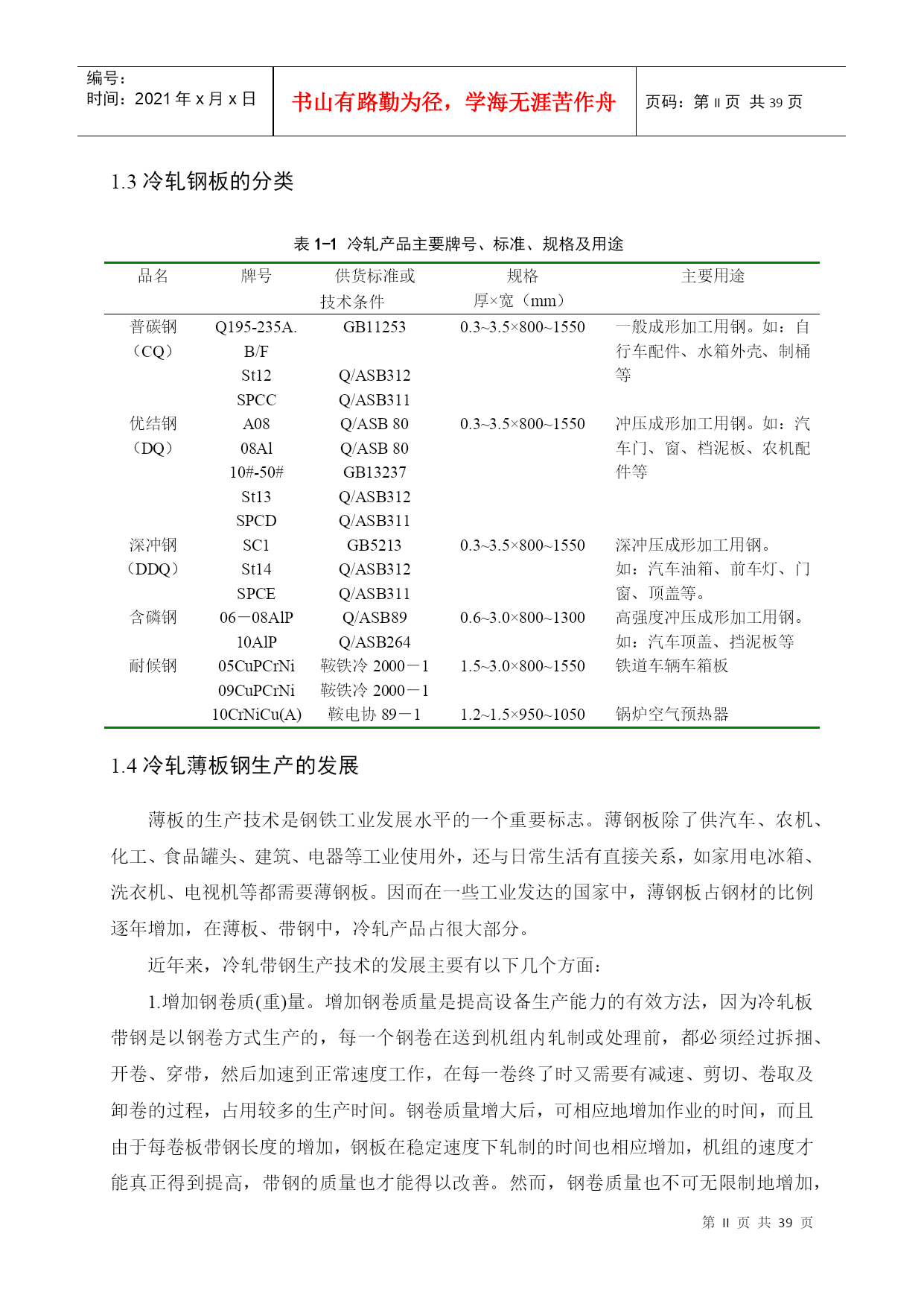
编号:时间:2021年x月x日书山有路勤为径,学海无涯苦作舟页码:第PAGEXXXVIII页共NUMPAGES39页第PAGE\*MERGEFORMATXXXVIII页共NUMPAGES\*MERGEFORMAT39页1综述1.1冷轧薄板简介金属在再结晶温度以下进行轧制变形叫做冷轧,一般指薄板不经加热而在室温直接进行轧制加工。冷轧后的带钢可能烫手,但还是叫冷轧[1]。钢的冷轧是在19世纪中叶始于德国,当时只能生产宽度20~25mm的冷轧薄板。美国1859年建立了25mm冷轧机,1887年生产出宽度为l50mm的低碳钢板。1880年以后冷轧钢板生产在美国、德国发展很快,产品宽度不断扩大,并逐步建立了附属设备,如剪切、矫直,平整和热处理设备等,产品质量也有了提高。宽的冷轧薄板(韧带)是在热轧成卷带钢的基础上发展起来的。首先是美国早在1920年第一次成功地轧制出宽带钢,并很快由单机不可逆轧制而跨入单机可逆式轧制。1926年阿姆柯公司巴持勒工厂建成四机架冷连轧机。我国冷轧宽带钢的生产开始于1960年,首先建立了1700mm单机可逆式冷轧机,以后陆续投产了1200mm单机可道式冷轧机,Mxw1400mm偏八辊轧机、1150mm二十辊冷轧机和1250mmHC单机可逆式冷轧机等,70年代投产了我国第一套1700mm连续式五机架冷轧机,1988年建成了2030mm五机架全连续冷轧机。近年来我国冷轧薄板生产能力增加了20多倍,生产装备技术水平已由只能生产低碳薄板而发展到能生产高碳钢、合金钢、高合金钢、不锈耐热冷轧薄板、镀锌板、涂层钢板、塑料复合薄板和硅钢片等。但随着四化建设的发展,无论在数量和品种质量上都远远满足不了四化建设发展的需要,为此我们必须增建新轮机,改造现有冷轧机,大力发展冷轧生产。冷轧生产可提供大量高精确度和性能优良的钢板和带材,其最主要的特点是加工温度低,同热轧生产相比,它有以下优点:1.冷轧带钢产品尺寸精确,厚度均匀,带钢厚度差一般不超过0.01~0.03mm或更小,完全可以符合高精度公差的要求。2.可获得热轧无法生产的极薄带材(最薄可达0.001mm以下)。3.冷轧产品表面质量优越,不存在热轧带钢常常出现的麻点、压入氧化铁皮等缺陷,并且可根据用户的要求,生产出不同表面粗糙度的带钢(光泽面或麻糙面等),以利于下道工序的加工。4.冷轧带钢具有很好的力学性能和工艺性能(如较高的强度、较低的屈服极限、良好的深冲性能等)。5.可实现高速轧制和全连续轧制,具有很高的生产率。1.2冷轧薄钢板生产工艺特点冷轧的生产方法较好的解决了钢板在热轧过程中温度和温度降不均匀,性能不一致的问题,保证良好的板型及表面光洁度。冷轧带钢的轧制工艺特点有以下3点[2]:1.在轧制过程中产生不同程度的加工硬化。加工硬化超过一定程度后,带钢因过分硬脆而不适于继续轧制。因此带钢经冷轧一定的道次(即完成一定的冷轧总压下量)之后,往往要经软化热处理(再结晶退火等),使轧件恢复塑性,降低变形抗力,以便继续轧薄。在冷轧生产过程中,每次软化退火之前完成的冷轧工作称为一个“轧程”。在一定轧制条件下,钢质愈硬、成品愈薄,所需的轧程愈多。2.过程必须采用工艺冷却和润滑。冷轧带钢的变形功约有84%~88%转变为热能,使带钢与轧辊的温度升高,故须采用冷却措施。辊面温度过高会引起工作辊淬火层硬度下降,影响带钢的表面质量和轧辊寿命。辊温的升高和辊温分布不均匀会破坏正常的辊形,直接影响带钢的板形和尺寸精度。同时,辊温过高也会使冷轧工艺润滑剂失效(油膜破裂),使冷轧不能顺利进行。为了保证冷轧的正常生产,对轧辊和带钢应采取有效的冷却与调节辊温的措施。水是比较理想的冷却剂,油的冷却能力则比水差得多。因此大多数生产轧机都用以水为主要成分的冷却剂。冷轧采用工艺润滑的主要作用是减小金属的变形抗力,这样在已有的轧机能力条件下实现更大的压下,还可使轧机生产出更薄的产品。工艺润滑对降低轧辊的温升也起到良好的作用;采用工艺润滑还可起到防止金属粘辊的作用。常用的工艺润滑剂有乳化液、各种黏度的矿物油(机油等)和动、植物油(牛油、菜油、棕榈油等)。3.采用张力轧制。张力轧制就是带钢在轧辊中轧制变形是在一定前张力和后张力作用下进行的。1.3冷轧钢板的分类表1-1冷轧产品主要牌号、标准、规格及用途品名牌号供货标准或技术条件规格厚×宽(mm)主要用途普碳钢(CQ)Q195-235A.B/FGB112530.3~3.5×800~1550一般成形加工用钢。如:自行车配件、水箱外壳、制桶等St12Q/ASB312SPCCQ/ASB311优结钢(DQ)A08Q/ASB800.3~3.5×800~1550冲压成形加工用钢。如:汽车门、窗、档泥板、
单篇购买
VIP会员(1亿+VIP文档免费下)

扫码即表示接受《下载须知》

冷轧车间设计

文档大小:

限时特价:扫码查看

• 请登录后再进行扫码购买
• 使用微信/支付宝扫码注册及付费下载,详阅 用户协议 隐私政策
• 如已在其他页面进行付款,请刷新当前页面重试
• 付费购买成功后,此文档可永久免费下载
年会员
99.0
¥199.0

6亿VIP文档任选,共次下载特权。

已优惠

微信/支付宝扫码完成支付,可开具发票

VIP尽享专属权益

VIP文档免费下载

赠送VIP文档免费下载次数

阅读免打扰

去除文档详情页间广告

专属身份标识

尊贵的VIP专属身份标识

高级客服

一对一高级客服服务

多端互通

电脑端/手机端权益通用

手机号注册 用户名注册
我已阅读并接受《用户协议》《隐私政策》
已有账号?立即登录
我已阅读并接受《用户协议》《隐私政策》
已有账号?立即登录
登录
手机号登录 微信扫码登录
微信扫一扫登录 账号密码登录

首次登录需关注“豆柴文库”公众号

新用户注册
VIP会员(1亿+VIP文档免费下)
年会员
99.0
¥199.0

6亿VIP文档任选,共次下载特权。

已优惠

微信/支付宝扫码完成支付,可开具发票

VIP尽享专属权益

VIP文档免费下载

赠送VIP文档免费下载次数

阅读免打扰

去除文档详情页间广告

专属身份标识

尊贵的VIP专属身份标识

高级客服

一对一高级客服服务

多端互通

电脑端/手机端权益通用