您所在位置: 网站首页 / 文档列表 / 大学课件/教案 / 文档详情
离子键-教学设计-【名师经典教学资料】.doc 立即下载
上传人:石头****海海 上传时间:2024-09-06 格式:DOC 页数:15 大小:58KB 金币:6 举报 版权申诉
预览加载中,请您耐心等待几秒...

离子键-教学设计-【名师经典教学资料】.doc

离子键-教学设计-【名师经典教学资料】.doc

预览

免费试读已结束,剩余 5 页请下载文档后查看

6 金币

下载文档

如果您无法下载资料,请参考说明:

1、部分资料下载需要金币,请确保您的账户上有足够的金币

2、已购买过的文档,再次下载不重复扣费

3、资料包下载后请先用软件解压,在使用对应软件打开

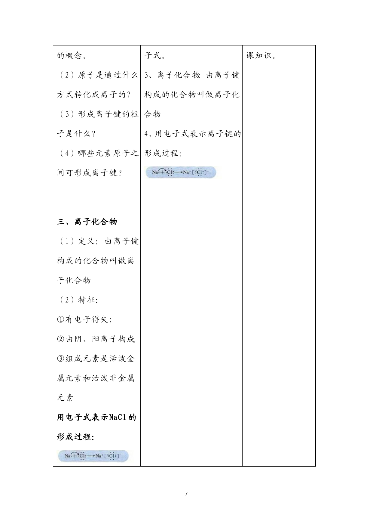
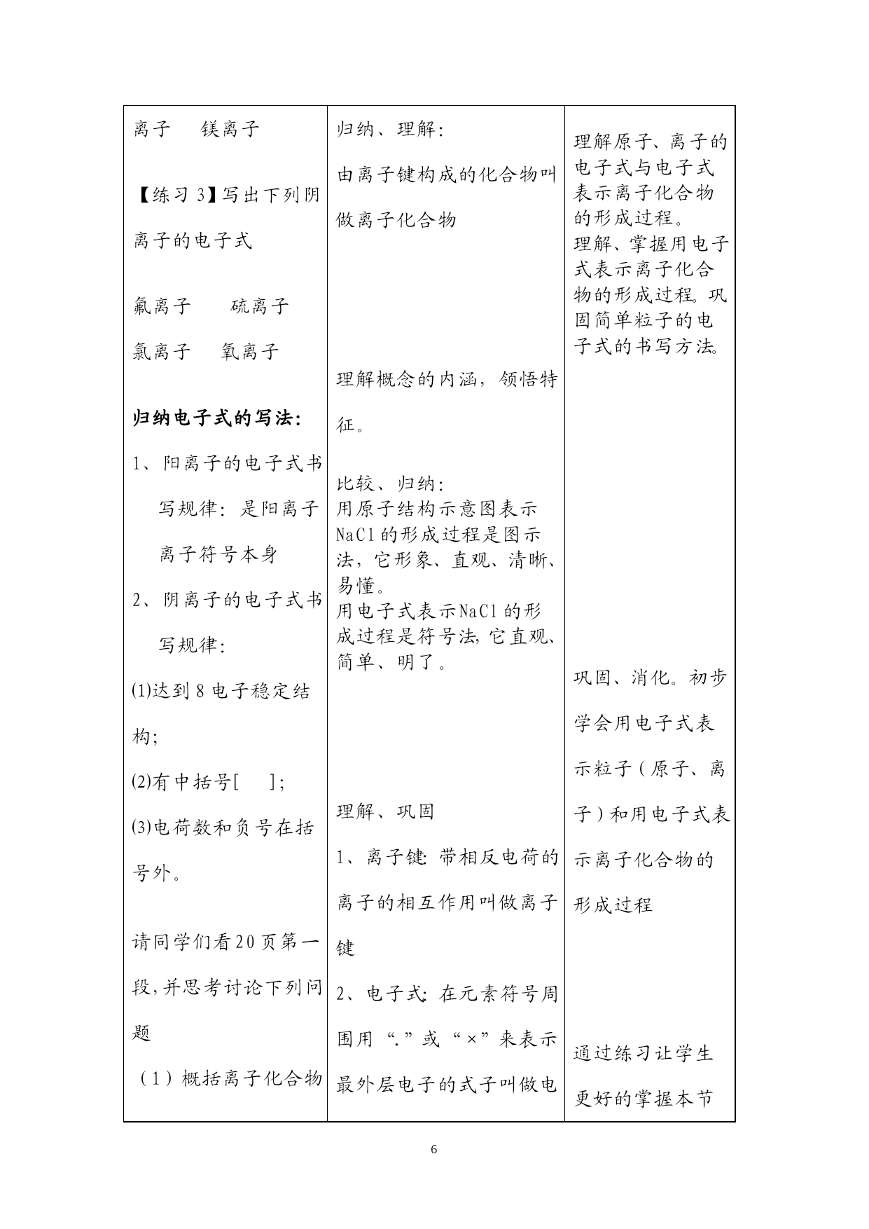
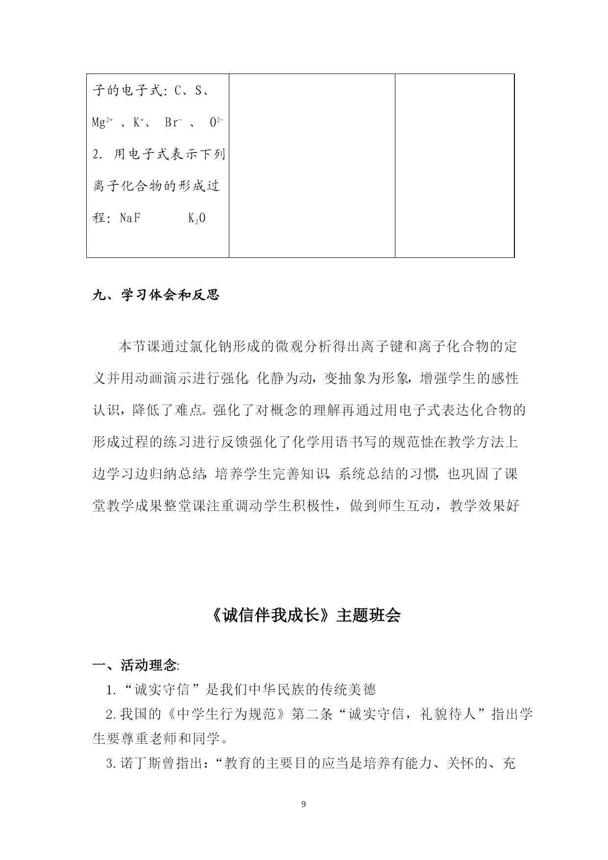
PAGEPAGE14《离子键》教学设计一、教学目标知识目标:掌握化学键、离子键的概念;掌握离子键的形成过程和形成条件,并能熟练地用电子式表示离子化合物以及形成过程。能力目标:通过对离子键形成过程中的学习,培养学生抽象思维和综合概括能力,培养学生学会从个别到一般的研究问题的方法。情感目标:通过学习培养学生认真仔细、一丝不苟的学习精神。二、教学重、难点【教学重点】离子键、离子化合物的概念;离子键的形成、用电子式表示离子化合物的形成过程。【教学难点】用电子式表示离子化合物的形成过程。三、课时安排:一课时四、本节教学方法计算机多媒体辅助讲解法。五、教具多媒体教室、电脑、摄影机、投影幕六、教学过程教师活动学生活动设计意图【引入】:(1)牛顿力学解释了苹果落回地面,卫星绕地球运行是因为地球引力。宏观物质之间因作用力而稳定存在。那么在我们丰富多彩的物质世界中,构成物质的微观粒子之间是否存在作用力呢?思考、回答设疑,吸引学生的注意力,引导学生积极思考,逐步进入课堂。播放金属钠与氯气反应的视频,观察实验现象。请把完成学案的表格现象:反应方程式:【设问】:金属钠与氯气能够发生剧烈反应生成NaCl,它们为什么可以发生反应呢?我们现在从微观角度来分析该反应经历了怎样的变化过程?首先:1、请同学们写出Na和Cl原子结构示意图;2、分组讨论:⑴两种原子要达到稳定结构,它们分别容易发生什么变化?⑵当它们变化后又会有什么相互影响呢?同学们有什么想法吗?通过以上讨论,教师和学生一起归纳:用原子结构示意图表示NaCl的形成过程:阴阳离子相互作用钠原子的电子提供给氯原子【分析】当钠原子与氯原子相遇时,钠原子失去最外层的一个电子,成为带正电的钠离子,氯原子得到了钠原子失去的电子,成为带负电的氯离子,阴、阳离子相互作用,形成氯化钠。观察实验现象。完成表格现象:产生黄色火焰,有白烟生成。反应方程1、写出Na和Cl原子结构示意图2、思考、讨论、分析、得出结论。回答:当钠原子与氯原子相遇时,钠原子容易失去最外层的一个电子,成为钠离子,带正电;氯原子容易得到了钠原子失去的电子,成为带负电的氯离子,阴、阳离子的异性电荷相互吸引结合到一起,形成氯化钠。思考、领悟。分析、思考。理解概念的内涵及关键点:“相反电荷”、“相互作用”。通过现象,探究本质,从感性认识到理性认识,激发学生学习兴趣和求知欲。培养学生学习化学的方法。从原子结构入手,从宏观到微观培养学生抽象思维能力、合作意识、分析综合能力。引导学生利用实验、图片、文字等信息进行分析,思考。从原子结构入手进行分析离子键的形成过程及其本质,同时培养学生的形象思维的能力。【观看视频】钠原子与氯原子形成过程得出概念:一、离子键:1、概念:带相反电荷的离子的相互作用叫做离子键。【讲解分析】成键微粒:阴阳离子成键本质:静电作用(静电引力=静电斥力)【设问】:以上我们从原子结构的角度,用原子结构示意图来表示Na原子和Cl原子发生变化生成NaCl的过程,它清晰、直观,但是,书写结构示意图时有些麻烦,那么,还有没有更简单的表示方法呢?有。这种表示方法叫做电子式,请同学们看资料,归纳电子式的定义和书写方法。二、电子式:概念:在元素符号周围用“.”或“×”来表示最外层电子的式子叫做电子式。【练习1】写出下列原子的电子式(1)氧原子钠原子氯原子镁原子(2)硫原子钙原子碳原子磷原子教师和学生一起分析、判断正误。【设问】:原子的电子式我们知道怎样写了,那阳离子、阴离子的电子式又该怎样写呢?下面是几种阳离子和阴离子的电子式,请同学们归纳它们的书写规律。【练习2】写出下列阳离子的电子式钾离子钙离子钠离子镁离子【练习3】写出下列阴离子的电子式氟离子硫离子氯离子氧离子归纳电子式的写法:1、阳离子的电子式书写规律:是阳离子离子符号本身2、阴离子的电子式书写规律:⑴达到8电子稳定结构;⑵有中括号[];⑶电荷数和负号在括号外。请同学们看20页第一段,并思考讨论下列问题(1)概括离子化合物的概念。(2)原子是通过什么方式转化成离子的?(3)形成离子键的粒子是什么?(4)哪些元素原子之间可形成离子键?三、离子化合物(1)定义:由离子键构成的化合物叫做离子化合物(2)特征:①有电子得失;②由阴、阳离子构成;③组成元素是活泼金属元素和活泼非金属元素用电子式表示NaCl的形成过程:比较:用原子结构示意图表示NaCl的形成过程与用电子式表示NaCl的形成过程有那些优势。
单篇购买
VIP会员(1亿+VIP文档免费下)

扫码即表示接受《下载须知》

离子键-教学设计-【名师经典教学资料】

文档大小:58KB

限时特价:扫码查看

• 请登录后再进行扫码购买
• 使用微信/支付宝扫码注册及付费下载,详阅 用户协议 隐私政策
• 如已在其他页面进行付款,请刷新当前页面重试
• 付费购买成功后,此文档可永久免费下载
年会员
99.0
¥199.0

6亿VIP文档任选,共次下载特权。

已优惠

微信/支付宝扫码完成支付,可开具发票

VIP尽享专属权益

VIP文档免费下载

赠送VIP文档免费下载次数

阅读免打扰

去除文档详情页间广告

专属身份标识

尊贵的VIP专属身份标识

高级客服

一对一高级客服服务

多端互通

电脑端/手机端权益通用

手机号注册 用户名注册
我已阅读并接受《用户协议》《隐私政策》
已有账号?立即登录
我已阅读并接受《用户协议》《隐私政策》
已有账号?立即登录
登录
手机号登录 微信扫码登录
微信扫一扫登录 账号密码登录

首次登录需关注“豆柴文库”公众号

新用户注册
VIP会员(1亿+VIP文档免费下)
年会员
99.0
¥199.0

6亿VIP文档任选,共次下载特权。

已优惠

微信/支付宝扫码完成支付,可开具发票

VIP尽享专属权益

VIP文档免费下载

赠送VIP文档免费下载次数

阅读免打扰

去除文档详情页间广告

专属身份标识

尊贵的VIP专属身份标识

高级客服

一对一高级客服服务

多端互通

电脑端/手机端权益通用