您所在位置: 网站首页 / 文档列表 / 设备维修与保养 / 文档详情
机电科全面设备管理修改汇总(130110).doc 立即下载
上传人:一吃****春艳 上传时间:2024-09-08 格式:DOC 页数:78 大小:1.2MB 金币:10 举报 版权申诉
预览加载中,请您耐心等待几秒...

机电科全面设备管理修改汇总(130110).doc

机电科全面设备管理修改汇总(130110).doc

预览

免费试读已结束,剩余 68 页请下载文档后查看

10 金币

下载文档

如果您无法下载资料,请参考说明:

1、部分资料下载需要金币,请确保您的账户上有足够的金币

2、已购买过的文档,再次下载不重复扣费

3、资料包下载后请先用软件解压,在使用对应软件打开

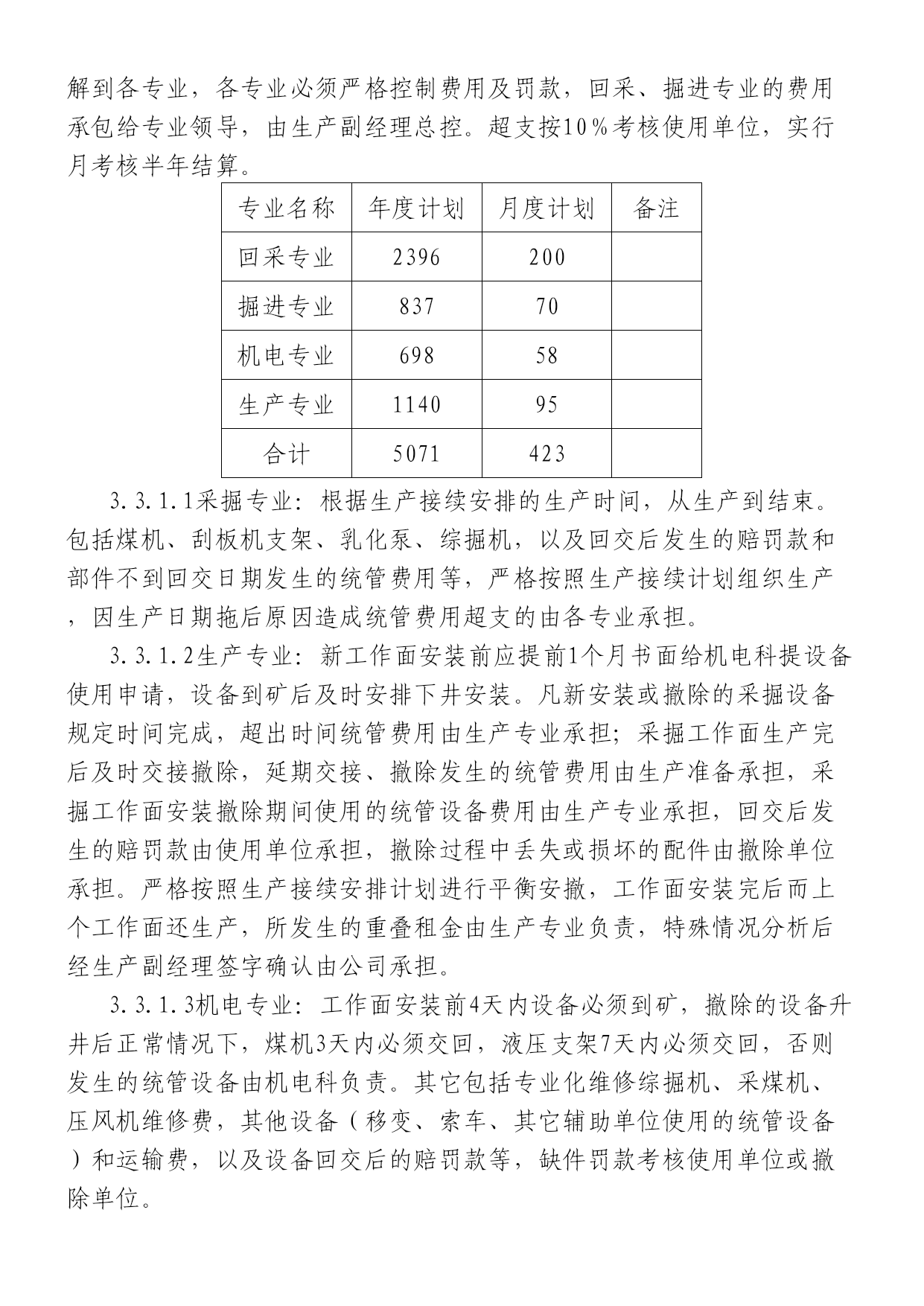
第五部分全面设备管理程序基本思路:坚持管理、装备、培训并重的原则,突出有章可循、有法可依、以人为本的管理思路,努力降低机电事故,明确各级管理职能及责任,全面提升设备管理水平,打造本质安全型矿井。构架平台:以设备管理职能界定和责任划分、调研论证制度、设备检查、验收制度和定期检修制度、油脂管理制度、供电管理制度、设备定期测试制度、设备点检制度、统管设备使用及报废制度、技术创新和改造制度为平台。1.全面设备管理职能界定和职责划分:为进一步加强设备管理,明确管理责任,降低事故,降低设备各项费用,对设备管理职能进行界定和责任划分。1.1职责范围:1.1.1采煤专业:1.1.1.1负责回采区队界定范围内的设备及管线吊挂。液压支架、煤机、面溜子、转载溜子、泵站、水泵、运输集控装置、电缆和小型电器、风水管的使用维修和质量标准化治理。1.1.1.2负责专业范围内的机电设备的检修计划编制组织并实施。1.1.1.3负责采煤机、工作面溜子、转载机、液压支架、泵站设备的调研、三机配套设计、计划申请。1.1.2掘进专业:1.1.2.1负责掘进工区工作地点范围内的绞车、移变低压侧至迎头的供电、开关、风机、耙装机、喷浆机、掘进机、水泵、皮带工区范围以外的支线溜子、皮带运输,电缆和小型电器、风水管的使用维修和质量标准化治理,负责自配电所、变电站至迎头电缆和电缆接线盒的使用维修和质量标准化管理。1.1.2.2负责专业范围内水泵检修计划编制并组织实施,负责工作面水泵的安装及撤除组织管理。1.1.2.3负责耙装机、喷浆机、掘进机、锚杆机、局扇、水泵的调研、掘进机配套设计、计划申请。1.1.3通防专业:1.1.3.1负责界定范围内风水管使用维修管理,矿井通风监测、束管检测的探头仪器、仪表,小电缆的属地管理与使用维修和标准化治理工作。1.1.3.2负责范围内设备检修计划编制并组织实施,负责掘进工作面所属设备的安装及撤除组织管理。1.1.3.3负责通风监测系统、束管监测系统的设计调研、计划申请。1.1.4机电专业;1.1.4.1负责机电、运转、皮带工区工作范围内的设备管理和质量标准化治理工作。地点包括主提系统、副提系统、压风机、主扇风机、辅助扇风机、降压站、采区配电所、中央配电所、中央泵房、采区主运煤系统、各采区配电所、采区泵房。1.1.4.2负责机电专业设备的检修计划编制并组织实施。1.1.4.3负责采掘运通专业以外的共用设备的设计、调研、计划申请、参与集团公司招标、统管设备使用、维修、调拨、调剂等工作。1.1.5机电科职责;1.1.5.1针对上述职责界定,机电科成立专业化设备管理小组,由分管设备副科长具体负责,重点抓好综采掘设备的调研、参与招标,统管设备提货、验收、调拨、修理等工作。1.1.5.2负责制定各专业设备的修理计划,共用设备准备、调拨、调剂、发放、登记和建帐工作。1.1.5.3负责统管设备费统计考核,协助各专业做好设备提货和调研、购置计划上报、参与比价、技术协议制定、催货、到货验收等工作。1.2.管理规定;1.2.1各专业如有需维修、备用、待修、调拨、调剂等设备具体由机电科专业化设备管理人员根据各专业领导的要求,按生产需要组织实施。1.2.2需要外委修理的设备,由使用单位提出外委修理计划,经各专业领导签字后,按照外委设备修理程序组织外委修理,费用由各专业支付。1.2.3专业化设备小组协助各专业,加强设备的现场使用维修管理,严格执行设备检修制度,落实检修计划,生产过程中发生的机电事故由各专业负责组织处理,需厂家协助处理的由使用单位汇报调度室,调度室通知机电科负责联系。1.2.4专业之间的设备调拨,由生产副经理根据需要决定,统管设备费用和维修费用由使用专业支付。1.2.5未尽事宜,按公司有关文件执行。2.调研论证制度:2.1调研论证目的:按照先进性、适应性、科学性、安全性、节能性、环保性、通用性和可靠性原则提高我公司综合能力,促进安全生产、降低员工劳动强度,保持经济效益持续增长.打造本质安全型矿井。2.2调研论证目标:本着五年领先、十年先进的原则,适应矿井建设高速持久健康发展,既适应复杂条件下设备正常运行,又适应运输、安装的需要;既减少成本投入,又使经济效益最大化;既减少购置设备的盲目性,又缩短设备购置周期;使其达到效益最高,便于互换。2.3设备的调研;2.3.1调研程序:课题的提出→成立课题组→可行性论证→考察→考察报告→领导决策→实施。2.3.2设备体系现状及评价。2.3.3设备效率和效益评价。2.4.设备使用的目标和基本思路2.4.1设备使用的目标:便于操作、易于互换、互相匹配。2.4.2设备使用的基本思路。2.4.2.1以安全生产为主题,加速装备投入,在发展中进行
单篇购买
VIP会员(1亿+VIP文档免费下)

扫码即表示接受《下载须知》

机电科全面设备管理修改汇总(130110)

文档大小:1.2MB

限时特价:扫码查看

• 请登录后再进行扫码购买
• 使用微信/支付宝扫码注册及付费下载,详阅 用户协议 隐私政策
• 如已在其他页面进行付款,请刷新当前页面重试
• 付费购买成功后,此文档可永久免费下载
年会员
99.0
¥199.0

6亿VIP文档任选,共次下载特权。

已优惠

微信/支付宝扫码完成支付,可开具发票

VIP尽享专属权益

VIP文档免费下载

赠送VIP文档免费下载次数

阅读免打扰

去除文档详情页间广告

专属身份标识

尊贵的VIP专属身份标识

高级客服

一对一高级客服服务

多端互通

电脑端/手机端权益通用

手机号注册 用户名注册
我已阅读并接受《用户协议》《隐私政策》
已有账号?立即登录
我已阅读并接受《用户协议》《隐私政策》
已有账号?立即登录
登录
手机号登录 微信扫码登录
微信扫一扫登录 账号密码登录

首次登录需关注“豆柴文库”公众号

新用户注册
VIP会员(1亿+VIP文档免费下)
年会员
99.0
¥199.0

6亿VIP文档任选,共次下载特权。

已优惠

微信/支付宝扫码完成支付,可开具发票

VIP尽享专属权益

VIP文档免费下载

赠送VIP文档免费下载次数

阅读免打扰

去除文档详情页间广告

专属身份标识

尊贵的VIP专属身份标识

高级客服

一对一高级客服服务

多端互通

电脑端/手机端权益通用