您所在位置: 网站首页 / 文档列表 / 电气安装工程 / 文档详情
电气安装施工方案培训讲义.docx 立即下载
上传人:一吃****永贺 上传时间:2024-09-04 格式:DOCX 页数:38 大小: 金币:10 举报 版权申诉
预览加载中,请您耐心等待几秒...

电气安装施工方案培训讲义.docx

电气安装施工方案培训讲义.docx

预览

免费试读已结束,剩余 28 页请下载文档后查看

10 金币

下载文档

如果您无法下载资料,请参考说明:

1、部分资料下载需要金币,请确保您的账户上有足够的金币

2、已购买过的文档,再次下载不重复扣费

3、资料包下载后请先用软件解压,在使用对应软件打开

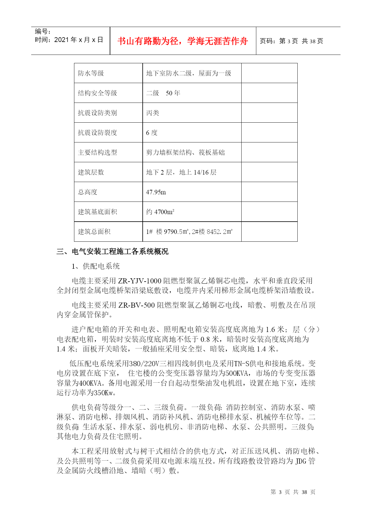
编号:时间:2021年x月x日书山有路勤为径,学海无涯苦作舟页码:第PAGE38页共NUMPAGES38页第PAGE\*MERGEFORMAT38页共NUMPAGES\*MERGEFORMAT38页目录TOC\o"1-2"\h\z\uHYPERLINK\l"_Toc361039223"一、编制依据PAGEREF_Toc361039223\h2HYPERLINK\l"_Toc361039224"二、工程概况PAGEREF_Toc361039224\h2HYPERLINK\l"_Toc361039225"三、电气安装工程施工各系统概况PAGEREF_Toc361039225\h2HYPERLINK\l"_Toc361039226"四、组织结构及岗位职责PAGEREF_Toc361039226\h5HYPERLINK\l"_Toc361039227"五、主要施工机械设备配置PAGEREF_Toc361039227\h7HYPERLINK\l"_Toc361039228"六、工期计划及保证措施PAGEREF_Toc361039228\h7HYPERLINK\l"_Toc361039229"七、技术及质量控制保证措施PAGEREF_Toc361039229\h8HYPERLINK\l"_Toc361039230"八:质量检验PAGEREF_Toc361039230\h22HYPERLINK\l"_Toc361039231"九:质量标准及通病防治措施PAGEREF_Toc361039231\h25HYPERLINK\l"_Toc361039232"十:施工管理措施PAGEREF_Toc361039232\h28HYPERLINK\l"_Toc361039233"十一:技术资料目标设计PAGEREF_Toc361039233\h32HYPERLINK\l"_Toc361039234"十二、安全技术措施和文明、消防措施PAGEREF_Toc361039234\h32HYPERLINK\l"_Toc361039235"十三、材料节约PAGEREF_Toc361039235\h34HYPERLINK\l"_Toc361039236"十四、对其他分包单位的协调配合PAGEREF_Toc361039236\h34一、编制依据1、工程施工图纸。2、国家现行有关工程施工和验收的标准、规范、规程、图集:《建筑工程施工质量验收统一标准》(GB50300-2013)《建筑电气工程施工质量验收规范》(GB50303-2011)《电气装置安装工程电气设备交接试验标准》(GBJ150-2006)《电气装置安装工程电缆线路施工及验收规范》(GB50168-2006)《电气装置安装工程接地装置施工及验收规范》(GB50169-2006)《建筑电气安装工程通用图集》(92DQ)《建筑安装分项施工工艺标准》(DBJ01-26-2003)3、我国现行的的安全生产、文明施工、环保及消防等有关规定,以及市建筑工程施工现场安全标准管理标准。4、投标大型公共民用建筑工程的施工经验。二、工程概况项目名称:从化市江埔街大江路公共租赁住房工程建设单位:从化市住房保障领导小组办公室;设计单位:广东省建筑设计研究院;监理单位:广东省建筑工程监理有限公司;施工单位:广州市房屋开发建设有限公司;1.建筑设计概况从化市江埔街大江路公共租赁住房工程是两栋,其中1#楼为地上14层,2#楼地上为16层,地下为2层(局部为1层),1#楼高为42.15m,,2#楼高为47.95m.。上部结构为现浇钢筋混凝土剪力墙结构,地下部分为现浇钢筋混凝土框架-剪力墙结构,总建筑面积为25774.8㎡,其中地下建筑面积为7481.1㎡。本工程施工总工期为18个月,我公司根据工程特点及公司自身的实力,争取在该工期范围内提前完工。建筑主要特征表:建筑类型民用建筑(居住公建)建筑合理使用年限三类50年耐火等级二类二级防水等级地下室防水二级,屋面为一级结构安全等级二级50年抗震设防类别丙类抗震设防裂度6度主要结构选型剪力墙框架结构、筏板基础建筑层数地下2层,地上14/16层总高度47.95m建筑基底面积约4700m²建筑总面积1#楼9790.5㎡,2#楼8452.2㎡三、电气安装工程施工各系统概况1、供配电系统电缆主要采用ZR-YJV-1000阻燃型聚氯乙烯铜芯电缆,水平和垂直段采用全封闭型金属电缆桥架沿梁底敷设,电缆井
单篇购买
VIP会员(1亿+VIP文档免费下)

扫码即表示接受《下载须知》

电气安装施工方案培训讲义

文档大小:

限时特价:扫码查看

• 请登录后再进行扫码购买
• 使用微信/支付宝扫码注册及付费下载,详阅 用户协议 隐私政策
• 如已在其他页面进行付款,请刷新当前页面重试
• 付费购买成功后,此文档可永久免费下载
年会员
99.0
¥199.0

6亿VIP文档任选,共次下载特权。

已优惠

微信/支付宝扫码完成支付,可开具发票

VIP尽享专属权益

VIP文档免费下载

赠送VIP文档免费下载次数

阅读免打扰

去除文档详情页间广告

专属身份标识

尊贵的VIP专属身份标识

高级客服

一对一高级客服服务

多端互通

电脑端/手机端权益通用

手机号注册 用户名注册
我已阅读并接受《用户协议》《隐私政策》
已有账号?立即登录
我已阅读并接受《用户协议》《隐私政策》
已有账号?立即登录
登录
手机号登录 微信扫码登录
微信扫一扫登录 账号密码登录

首次登录需关注“豆柴文库”公众号

新用户注册
VIP会员(1亿+VIP文档免费下)
年会员
99.0
¥199.0

6亿VIP文档任选,共次下载特权。

已优惠

微信/支付宝扫码完成支付,可开具发票

VIP尽享专属权益

VIP文档免费下载

赠送VIP文档免费下载次数

阅读免打扰

去除文档详情页间广告

专属身份标识

尊贵的VIP专属身份标识

高级客服

一对一高级客服服务

多端互通

电脑端/手机端权益通用