您所在位置: 网站首页 / 文档列表 / 展会 / 文档详情
会展+策划方案+“中国油画艺术发展”会议策划书.docx 立即下载
上传人:mm****酱吖 上传时间:2024-09-06 格式:DOCX 页数:6 大小:23KB 金币:10 举报 版权申诉
预览加载中,请您耐心等待几秒...

会展+策划方案+“中国油画艺术发展”会议策划书.docx

会展+策划方案+“中国油画艺术发展”会议策划书.docx

预览

在线预览结束,喜欢就下载吧,查找使用更方便

10 金币

下载文档

如果您无法下载资料,请参考说明:

1、部分资料下载需要金币,请确保您的账户上有足够的金币

2、已购买过的文档,再次下载不重复扣费

3、资料包下载后请先用软件解压,在使用对应软件打开

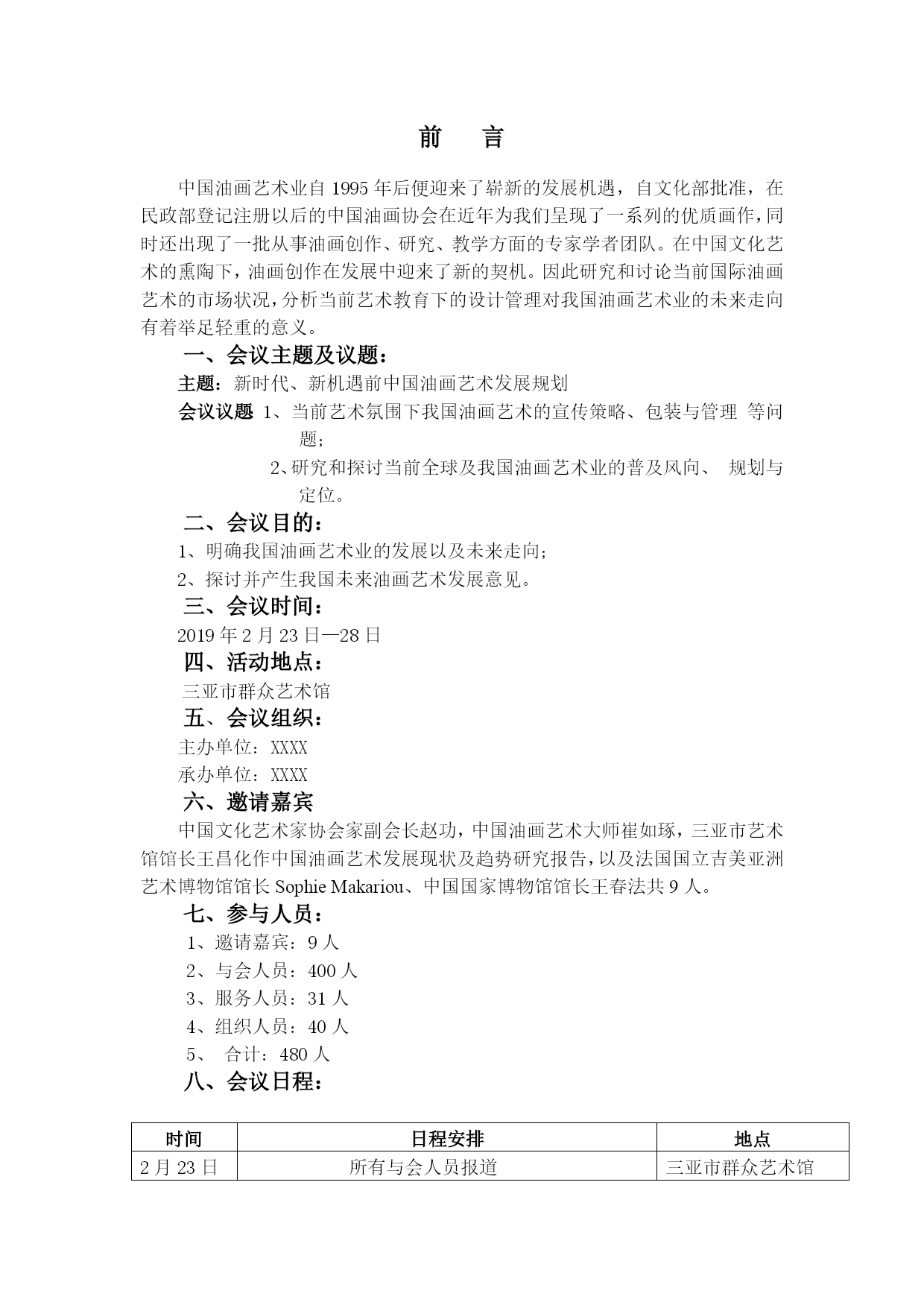
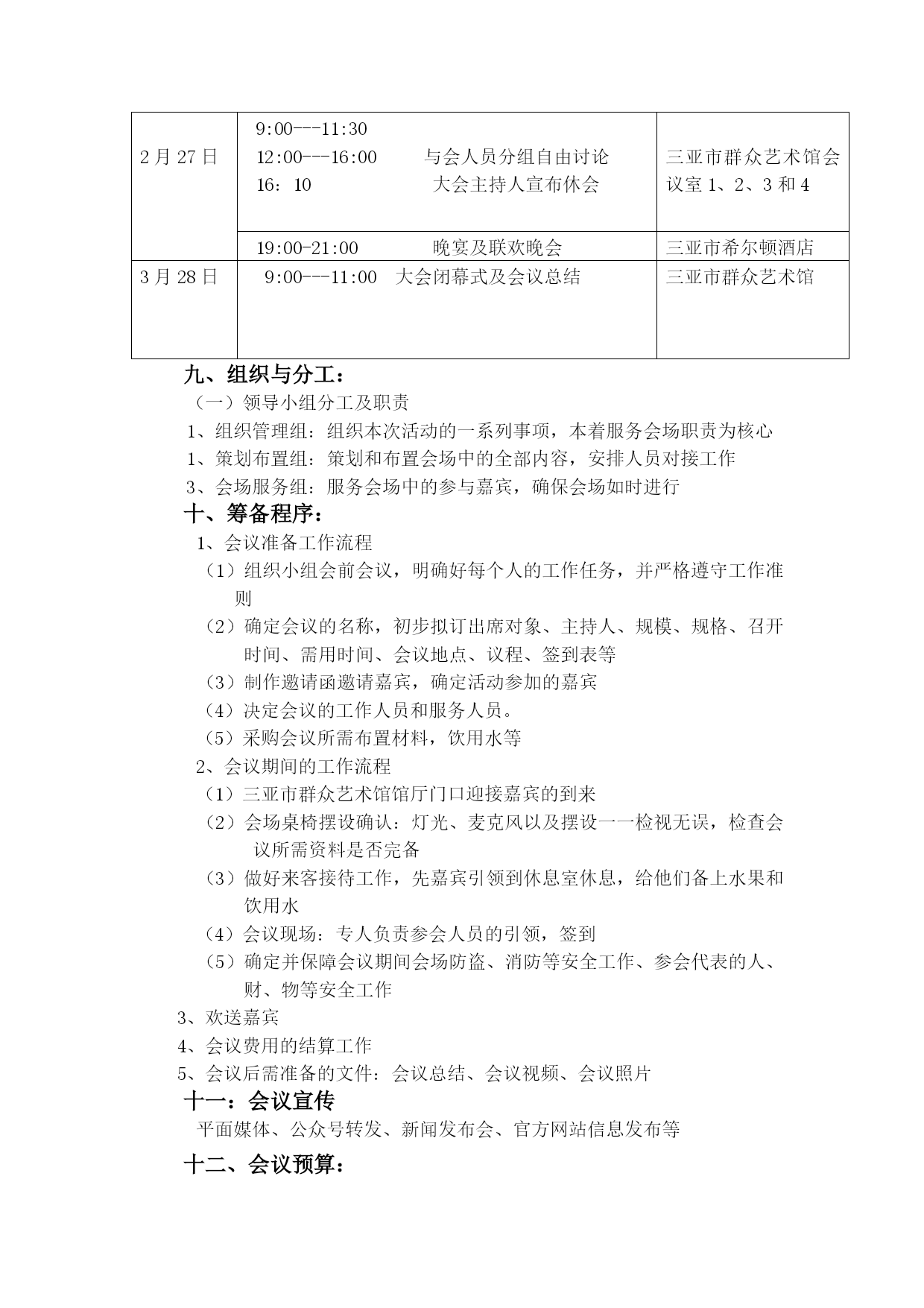
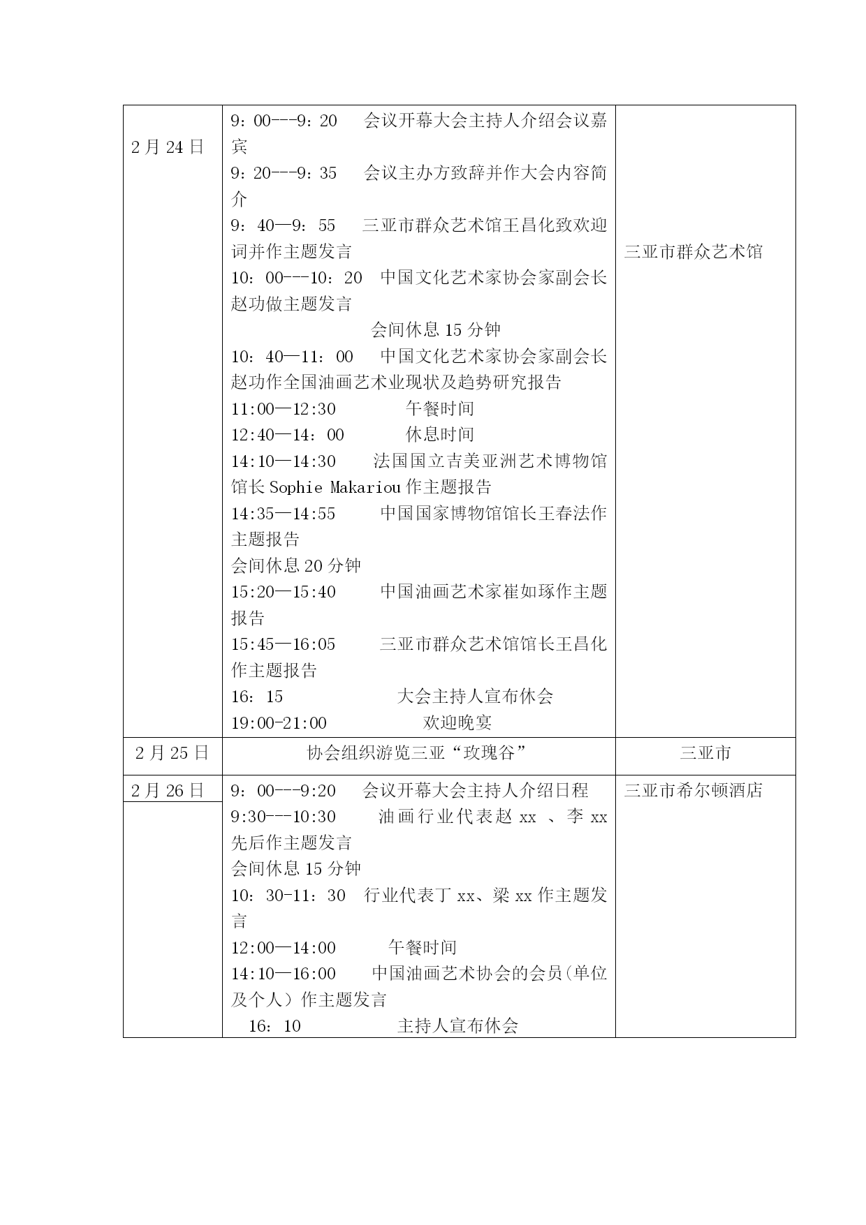
高等教育自学考试专科题目:“中国油画艺术发展”会议策划书专业:会展策划与管理考号:*************姓名:*****前言中国油画艺术业自1995年后便迎来了崭新的发展机遇,自文化部批准,在民政部登记注册以后的中国油画协会在近年为我们呈现了一系列的优质画作,同时还出现了一批从事油画创作、研究、教学方面的专家学者团队。在中国文化艺术的熏陶下,油画创作在发展中迎来了新的契机。因此研究和讨论当前国际油画艺术的市场状况,分析当前艺术教育下的设计管理对我国油画艺术业的未来走向有着举足轻重的意义。一、会议主题及议题:主题:新时代、新机遇前中国油画艺术发展规划会议议题:1、当前艺术氛围下我国油画艺术的宣传策略、包装与管理等问题;2、研究和探讨当前全球及我国油画艺术业的普及风向、规划与定位。二、会议目的:1、明确我国油画艺术业的发展以及未来走向;2、探讨并产生我国未来油画艺术发展意见。三、会议时间:2019年2月23日—28日四、活动地点:三亚市群众艺术馆五、会议组织:主办单位:XXXX承办单位:XXXX六、邀请嘉宾中国文化艺术家协会家副会长赵功,中国油画艺术大师崔如琢,三亚市艺术馆馆长王昌化作中国油画艺术发展现状及趋势研究报告,以及法国国立吉美亚洲艺术博物馆馆长SophieMakariou、中国国家博物馆馆长王春法共9人。七、参与人员:1、邀请嘉宾:9人2、与会人员:400人3、服务人员:31人4、组织人员:40人5、合计:480人八、会议日程:时间日程安排地点2月23日所有与会人员报道三亚市群众艺术馆2月24日9:00---9:20会议开幕大会主持人介绍会议嘉宾9:20---9:35会议主办方致辞并作大会内容简介9:40—9:55三亚市群众艺术馆王昌化致欢迎词并作主题发言10:00---10:20中国文化艺术家协会家副会长赵功做主题发言会间休息15分钟10:40—11:00中国文化艺术家协会家副会长赵功作全国油画艺术业现状及趋势研究报告11:00—12:30午餐时间12:40—14:00休息时间14:10—14:30法国国立吉美亚洲艺术博物馆馆长SophieMakariou作主题报告14:35—14:55中国国家博物馆馆长王春法作主题报告会间休息20分钟15:20—15:40中国油画艺术家崔如琢作主题报告15:45—16:05三亚市群众艺术馆馆长王昌化作主题报告16:15大会主持人宣布休会19:00-21:00欢迎晚宴三亚市群众艺术馆2月25日协会组织游览三亚“玫瑰谷”三亚市2月26日9:00---9:20会议开幕大会主持人介绍日程9:30---10:30油画行业代表赵xx、李xx先后作主题发言会间休息15分钟10:30-11:30行业代表丁xx、梁xx作主题发言12:00—14:00午餐时间14:10—16:00中国油画艺术协会的会员(单位及个人)作主题发言16:10主持人宣布休会三亚市希尔顿酒店2月27日9:00---11:3012:00---16:00与会人员分组自由讨论16:10大会主持人宣布休会三亚市群众艺术馆会议室1、2、3和419:00-21:00晚宴及联欢晚会三亚市希尔顿酒店3月28日9:00---11:00大会闭幕式及会议总结三亚市群众艺术馆九、组织与分工:(一)领导小组分工及职责1、组织管理组:组织本次活动的一系列事项,本着服务会场职责为核心1、策划布置组:策划和布置会场中的全部内容,安排人员对接工作3、会场服务组:服务会场中的参与嘉宾,确保会场如时进行十、筹备程序:1、会议准备工作流程(1)组织小组会前会议,明确好每个人的工作任务,并严格遵守工作准则(2)确定会议的名称,初步拟订出席对象、主持人、规模、规格、召开时间、需用时间、会议地点、议程、签到表等(3)制作邀请函邀请嘉宾,确定活动参加的嘉宾(4)决定会议的工作人员和服务人员。(5)采购会议所需布置材料,饮用水等2、会议期间的工作流程(1)三亚市群众艺术馆馆厅门口迎接嘉宾的到来(2)会场桌椅摆设确认:灯光、麦克风以及摆设一一检视无误,检查会议所需资料是否完备(3)做好来客接待工作,先嘉宾引领到休息室休息,给他们备上水果和饮用水(4)会议现场:专人负责参会人员的引领,签到(5)确定并保障会议期间会场防盗、消防等安全工作、参会代表的人、财、物等安全工作3、欢送嘉宾4、会议费用的结算工作5、会议后需准备的文件:会议总结、会议视频、会议照片十一:会议宣传平面媒体、公众号转发、新闻发布会、官方网站信息发布等十二、会议预算:1、房费:XXX元XXX元/间×XX间×X天=
单篇购买
VIP会员(1亿+VIP文档免费下)

扫码即表示接受《下载须知》

会展+策划方案+“中国油画艺术发展”会议策划书

文档大小:23KB

限时特价:扫码查看

• 请登录后再进行扫码购买
• 使用微信/支付宝扫码注册及付费下载,详阅 用户协议 隐私政策
• 如已在其他页面进行付款,请刷新当前页面重试
• 付费购买成功后,此文档可永久免费下载
年会员
99.0
¥199.0

6亿VIP文档任选,共次下载特权。

已优惠

微信/支付宝扫码完成支付,可开具发票

VIP尽享专属权益

VIP文档免费下载

赠送VIP文档免费下载次数

阅读免打扰

去除文档详情页间广告

专属身份标识

尊贵的VIP专属身份标识

高级客服

一对一高级客服服务

多端互通

电脑端/手机端权益通用

手机号注册 用户名注册
我已阅读并接受《用户协议》《隐私政策》
已有账号?立即登录
我已阅读并接受《用户协议》《隐私政策》
已有账号?立即登录
登录
手机号登录 微信扫码登录
微信扫一扫登录 账号密码登录

首次登录需关注“豆柴文库”公众号

新用户注册
VIP会员(1亿+VIP文档免费下)
年会员
99.0
¥199.0

6亿VIP文档任选,共次下载特权。

已优惠

微信/支付宝扫码完成支付,可开具发票

VIP尽享专属权益

VIP文档免费下载

赠送VIP文档免费下载次数

阅读免打扰

去除文档详情页间广告

专属身份标识

尊贵的VIP专属身份标识

高级客服

一对一高级客服服务

多端互通

电脑端/手机端权益通用