您所在位置: 网站首页 / 文档列表 / 投资/融资/租赁 / 文档详情
中国滦河国际投资控股公司物流管理办法.doc 立即下载
上传人:是笛****加盟 上传时间:2024-09-08 格式:DOC 页数:13 大小:33KB 金币:10 举报 版权申诉
预览加载中,请您耐心等待几秒...

中国滦河国际投资控股公司物流管理办法.doc

中国滦河国际投资控股公司物流管理办法.doc

预览

免费试读已结束,剩余 3 页请下载文档后查看

10 金币

下载文档

如果您无法下载资料,请参考说明:

1、部分资料下载需要金币,请确保您的账户上有足够的金币

2、已购买过的文档,再次下载不重复扣费

3、资料包下载后请先用软件解压,在使用对应软件打开

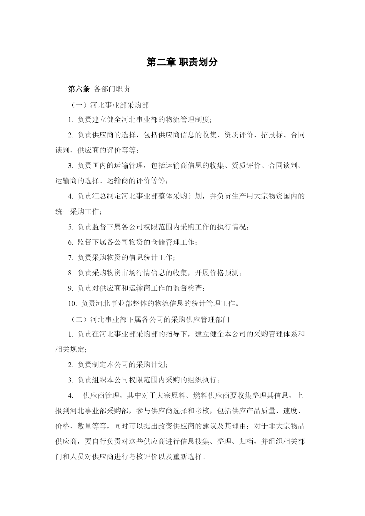
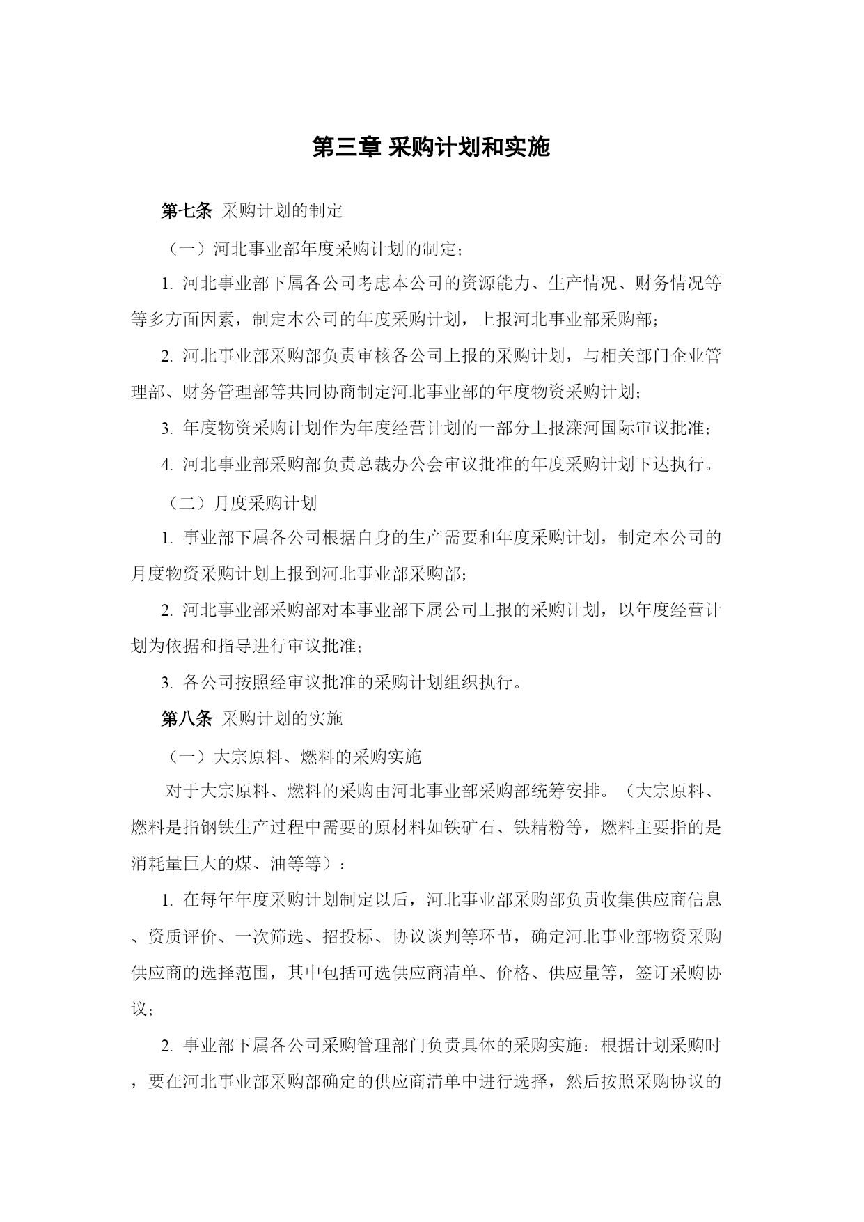
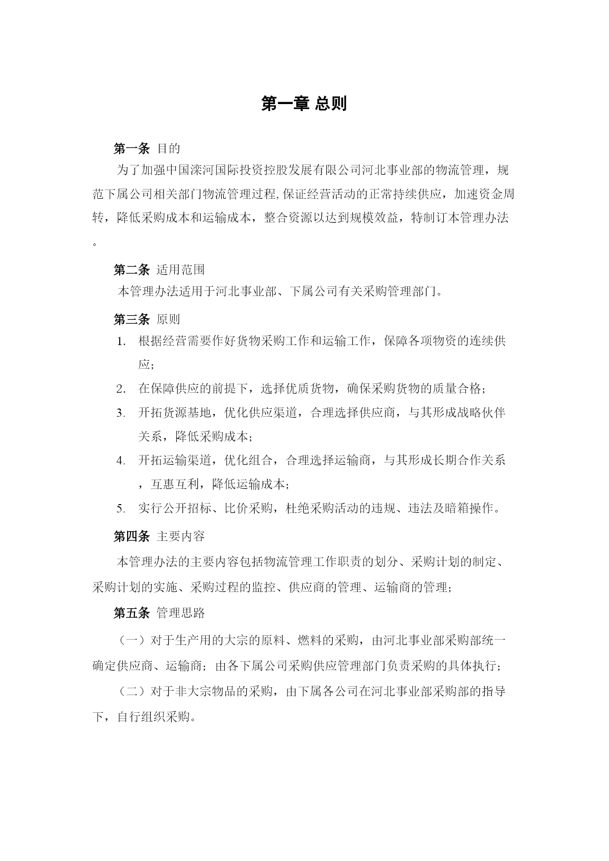
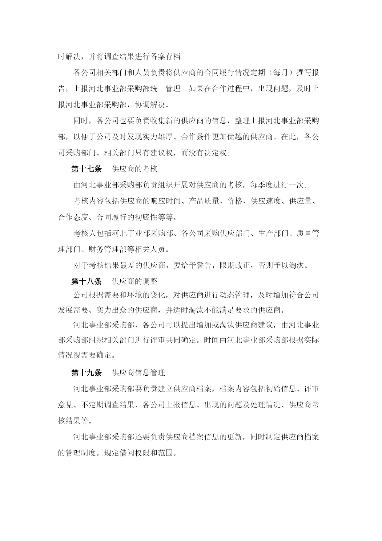
中国滦河国际投资控股公司物流管理办法北大纵横管理咨询公司二○○四年三月目录TOC\o"1-3"\h\z\u第一章总则2第二章职责划分4第三章采购计划和实施6第四章采购监控8第五章供应商管理9第六章运输商管理11第五章附则13第一章总则目的为了加强中国滦河国际投资控股发展有限公司河北事业部的物流管理,规范下属公司相关部门物流管理过程,保证经营活动的正常持续供应,加速资金周转,降低采购成本和运输成本,整合资源以达到规模效益,特制订本管理办法。适用范围本管理办法适用于河北事业部、下属公司有关采购管理部门。原则根据经营需要作好货物采购工作和运输工作,保障各项物资的连续供应;在保障供应的前提下,选择优质货物,确保采购货物的质量合格;开拓货源基地,优化供应渠道,合理选择供应商,与其形成战略伙伴关系,降低采购成本;开拓运输渠道,优化组合,合理选择运输商,与其形成长期合作关系,互惠互利,降低运输成本;实行公开招标、比价采购,杜绝采购活动的违规、违法及暗箱操作。主要内容本管理办法的主要内容包括物流管理工作职责的划分、采购计划的制定、采购计划的实施、采购过程的监控、供应商的管理、运输商的管理;管理思路对于生产用的大宗的原料、燃料的采购,由河北事业部采购部统一确定供应商、运输商;由各下属公司采购供应管理部门负责采购的具体执行;对于非大宗物品的采购,由下属各公司在河北事业部采购部的指导下,自行组织采购。第二章职责划分各部门职责河北事业部采购部负责建立健全河北事业部的物流管理制度;负责供应商的选择,包括供应商信息的收集、资质评价、招投标、合同谈判、供应商的评价等等;负责国内的运输管理,包括运输商信息的收集、资质评价、合同谈判、运输商的选择、运输商的评价等等;负责汇总制定河北事业部整体采购计划,并负责生产用大宗物资国内的统一采购工作;负责监督下属各公司权限范围内采购工作的执行情况;监督下属各公司物资的仓储管理工作;负责采购物资的信息统计工作;负责采购物资市场行情信息的收集,开展价格预测;负责对供应商和运输商工作的监督检查;负责河北事业部整体的物流信息的统计管理工作。河北事业部下属各公司的采购供应管理部门负责在河北事业部采购部的指导下,建立健全本公司的采购管理体系和相关规定;负责制定本公司的采购计划;负责组织本公司权限范围内采购的组织执行;供应商管理,其中对于大宗原料、燃料供应商要收集整理其信息,上报到河北事业部采购部,参与供应商选择和考核,包括供应产品质量、速度、价格、数量等等,同时可以提出改变供应商的建议及其理由;对于非大宗物品供应商,要自行负责对这些供应商进行信息搜集、整理、归档,并组织相关部门和人员对供应商进行考核评价以及重新选择。运输商管理:参与运输商的选择,在河北事业部采购部一经确定了运输商之后,下属各公司要在确定的运输商范围内选择运输商,同时负责对运输商的工作进行监督,记录,参与对运输商的考核评价。与此同时收集运输商的市场信息,提出改换运输商的建议和理由。制定仓储管理条例并执行;负责本公司的物流信息的统计和上报工作。第三章采购计划和实施采购计划的制定河北事业部年度采购计划的制定;河北事业部下属各公司考虑本公司的资源能力、生产情况、财务情况等等多方面因素,制定本公司的年度采购计划,上报河北事业部采购部;河北事业部采购部负责审核各公司上报的采购计划,与相关部门企业管理部、财务管理部等共同协商制定河北事业部的年度物资采购计划;年度物资采购计划作为年度经营计划的一部分上报滦河国际审议批准;河北事业部采购部负责总裁办公会审议批准的年度采购计划下达执行。月度采购计划事业部下属各公司根据自身的生产需要和年度采购计划,制定本公司的月度物资采购计划上报到河北事业部采购部;河北事业部采购部对本事业部下属公司上报的采购计划,以年度经营计划为依据和指导进行审议批准;各公司按照经审议批准的采购计划组织执行。采购计划的实施大宗原料、燃料的采购实施对于大宗原料、燃料的采购由河北事业部采购部统筹安排。(大宗原料、燃料是指钢铁生产过程中需要的原材料如铁矿石、铁精粉等,燃料主要指的是消耗量巨大的煤、油等等):在每年年度采购计划制定以后,河北事业部采购部负责收集供应商信息、资质评价、一次筛选、招投标、协议谈判等环节,确定河北事业部物资采购供应商的选择范围,其中包括可选供应商清单、价格、供应量等,签订采购协议;事业部下属各公司采购管理部门负责具体的采购实施:根据计划采购时,要在河北事业部采购部确定的供应商清单中进行选择,然后按照采购协议的规定,与供应商进行协商,签订采购合同(在采购合同签订的
单篇购买
VIP会员(1亿+VIP文档免费下)

扫码即表示接受《下载须知》

中国滦河国际投资控股公司物流管理办法

文档大小:33KB

限时特价:扫码查看

• 请登录后再进行扫码购买
• 使用微信/支付宝扫码注册及付费下载,详阅 用户协议 隐私政策
• 如已在其他页面进行付款,请刷新当前页面重试
• 付费购买成功后,此文档可永久免费下载
年会员
99.0
¥199.0

6亿VIP文档任选,共次下载特权。

已优惠

微信/支付宝扫码完成支付,可开具发票

VIP尽享专属权益

VIP文档免费下载

赠送VIP文档免费下载次数

阅读免打扰

去除文档详情页间广告

专属身份标识

尊贵的VIP专属身份标识

高级客服

一对一高级客服服务

多端互通

电脑端/手机端权益通用

手机号注册 用户名注册
我已阅读并接受《用户协议》《隐私政策》
已有账号?立即登录
我已阅读并接受《用户协议》《隐私政策》
已有账号?立即登录
登录
手机号登录 微信扫码登录
微信扫一扫登录 账号密码登录

首次登录需关注“豆柴文库”公众号

新用户注册
VIP会员(1亿+VIP文档免费下)
年会员
99.0
¥199.0

6亿VIP文档任选,共次下载特权。

已优惠

微信/支付宝扫码完成支付,可开具发票

VIP尽享专属权益

VIP文档免费下载

赠送VIP文档免费下载次数

阅读免打扰

去除文档详情页间广告

专属身份标识

尊贵的VIP专属身份标识

高级客服

一对一高级客服服务

多端互通

电脑端/手机端权益通用