您所在位置: 网站首页 / 文档列表 / 建筑资料 / 文档详情
电杆基坑技术交底.doc 立即下载
上传人:书生****aa 上传时间:2024-09-08 格式:DOC 页数:4 大小:20KB 金币:10 举报 版权申诉
预览加载中,请您耐心等待几秒...

电杆基坑技术交底.doc

电杆基坑技术交底.doc

预览

在线预览结束,喜欢就下载吧,查找使用更方便

10 金币

下载文档

如果您无法下载资料,请参考说明:

1、部分资料下载需要金币,请确保您的账户上有足够的金币

2、已购买过的文档,再次下载不重复扣费

3、资料包下载后请先用软件解压,在使用对应软件打开

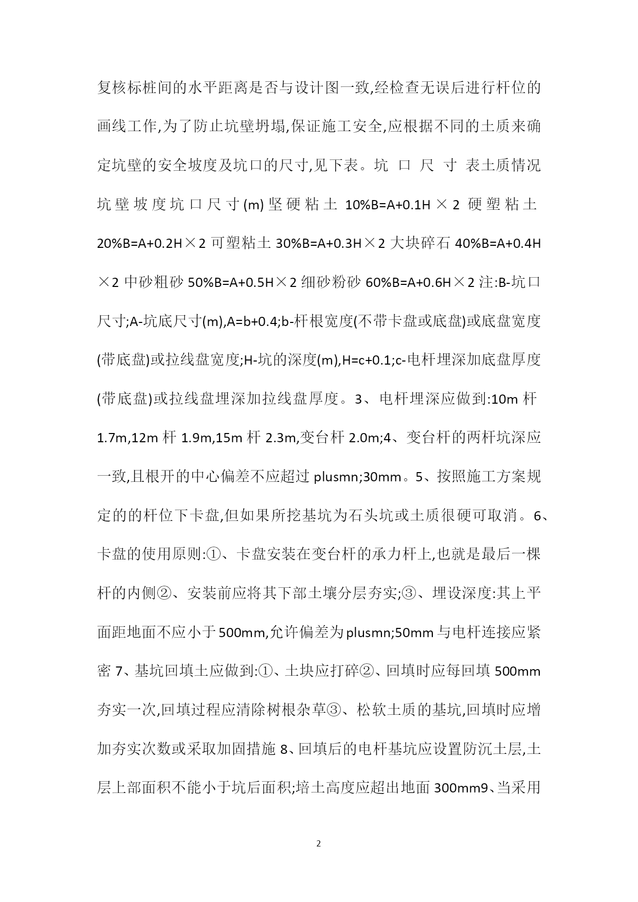
PAGEPAGE4电杆基坑:技术交底电杆基坑:技术交底之相关制度和职责,发出指导书单位(部门)中铁三局电务公司神池南站扩能改造工程项目经理部部电力技术室审核人发出指导书时间2011年8月23日编号神池改电技交-2011-01编制人收领人一、说明:1、本安全、技术...发出指导书单位(部门)中铁三局电务公司神池南站扩能改造工程项目经理部部电力技术室审核人发出指导书时间2011年8月23日编号神池改电技交-2011-01编制人收领人一、说明:1、本安全、技术交底书为电力电杆基坑施工专用。2、严格按照本安全、技术交底书进行施工,确保安全、质量。3、编制依据:①《铁路电力工程施工质量验收标准》(TB10421-2003)②《铁路电力工程施工技术指南》(TZ207-2007)③《铁路工程施工安全技术规程》(TB10401.2-2003)④《神池南站电力线路平面图---朔黄扩能施电-01-1》二、技术要求1、基坑施工前的必须先进行杆坑的定位,杆坑定位必须到以下两点:①、直线杆顺线路方向位移不得超过测量档距的3%②、转角杆、分歧杆的横线路、顺线路位移不应超过50mm。2、电杆基础坑深允许的偏差值为。坑的定位与画线挖坑前,应先检查杆位标桩是否符合设计图的要求,防止原勘测所设立的标桩因外力作用而发生变位或遗失。检查时用标杆依三点成一线方法,测视标桩是否在线路中心线上,用皮尺复核标桩间的水平距离是否与设计图一致,经检查无误后进行杆位的画线工作,为了防止坑壁坍塌,保证施工安全,应根据不同的土质来确定坑壁的安全坡度及坑口的尺寸,见下表。坑口尺寸表土质情况坑壁坡度坑口尺寸(m)坚硬粘土10%B=A+0.1H×2硬塑粘土20%B=A+0.2H×2可塑粘土30%B=A+0.3H×2大块碎石40%B=A+0.4H×2中砂粗砂50%B=A+0.5H×2细砂粉砂60%B=A+0.6H×2注:B-坑口尺寸;A-坑底尺寸(m),A=b+0.4;b-杆根宽度(不带卡盘或底盘)或底盘宽度(带底盘)或拉线盘宽度;H-坑的深度(m),H=c+0.1;c-电杆埋深加底盘厚度(带底盘)或拉线盘埋深加拉线盘厚度。3、电杆埋深应做到:10m杆1.7m,12m杆1.9m,15m杆2.3m,变台杆2.0m;4、变台杆的两杆坑深应一致,且根开的中心偏差不应超过plusmn;30mm。5、按照施工方案规定的的杆位下卡盘,但如果所挖基坑为石头坑或土质很硬可取消。6、卡盘的使用原则:①、卡盘安装在变台杆的承力杆上,也就是最后一棵杆的内侧②、安装前应将其下部土壤分层夯实;③、埋设深度:其上平面距地面不应小于500mm,允许偏差为plusmn;50mm与电杆连接应紧密7、基坑回填土应做到:①、土块应打碎②、回填时应每回填500mm夯实一次,回填过程应清除树根杂草③、松软土质的基坑,回填时应增加夯实次数或采取加固措施8、回填后的电杆基坑应设置防沉土层,土层上部面积不能小于坑后面积;培土高度应超出地面300mm9、当采用抱杆立杆留有滑坡时,滑坡(马道)回填土应夯实,并留有防沉层。10、当基坑在路基边坡上时,应在电杆周围采取加固措施,涌砖石混凝土砌筑方形台子等。三、作业流程:四、施工组织1、劳动组织序号项目单位数量备注1施工负责人人1全面负责2技术人员人1技术指导3作业人员人2根据施工需要4安检人员人1根据需要2、工机具序号名称型号规格单位数量备注1铁锹把22镐把23钢卷尺个14五、安全、环保控制点:1、作业前施工负责人应向全体施工人员做现场施工交底,强调安全注意事项。2、作业前施工负责人应向全体施工人员做现场施工交底,强调安全注意事项。3、进行电杆坑开挖前,应对开挖地点地线管线情况做好调查,并及时与设备管理单位进行联系交底,保证地下管线安全。4、作业过程中,在接近地下电缆设备时,应该从设备两侧进行开挖,严禁用镐刨。基坑开挖过程中,操作人员应带安全帽,基坑大于2米提土宜采用吊篮提土,以防物体坠落打击。5、基坑开挖过程中,弃土及弃石应堆放在坑口0、6米以外,堆土高度应不超过1、5米。6、作业人员施工现场必须戴安全帽,施工完毕需做好安全防护,防止路人跌落基坑。7、开挖基坑弃土应就近堆放,不得占用田地,道路,雨季施工注意基坑防护,防止基础。8、在便道中的基坑,在电杆组立前需做好安全防护,满足车辆通行,电杆组立后,电杆上设置明显的防护措施。餐饮部制度饲养制度饲料厂制度验收制度麻醉科制度常务副总经理岗位职责【电杆基坑:技术交底】
单篇购买
VIP会员(1亿+VIP文档免费下)

扫码即表示接受《下载须知》

电杆基坑技术交底

文档大小:20KB

限时特价:扫码查看

• 请登录后再进行扫码购买
• 使用微信/支付宝扫码注册及付费下载,详阅 用户协议 隐私政策
• 如已在其他页面进行付款,请刷新当前页面重试
• 付费购买成功后,此文档可永久免费下载
年会员
99.0
¥199.0

6亿VIP文档任选,共次下载特权。

已优惠

微信/支付宝扫码完成支付,可开具发票

VIP尽享专属权益

VIP文档免费下载

赠送VIP文档免费下载次数

阅读免打扰

去除文档详情页间广告

专属身份标识

尊贵的VIP专属身份标识

高级客服

一对一高级客服服务

多端互通

电脑端/手机端权益通用

手机号注册 用户名注册
我已阅读并接受《用户协议》《隐私政策》
已有账号?立即登录
我已阅读并接受《用户协议》《隐私政策》
已有账号?立即登录
登录
手机号登录 微信扫码登录
微信扫一扫登录 账号密码登录

首次登录需关注“豆柴文库”公众号

新用户注册
VIP会员(1亿+VIP文档免费下)
年会员
99.0
¥199.0

6亿VIP文档任选,共次下载特权。

已优惠

微信/支付宝扫码完成支付,可开具发票

VIP尽享专属权益

VIP文档免费下载

赠送VIP文档免费下载次数

阅读免打扰

去除文档详情页间广告

专属身份标识

尊贵的VIP专属身份标识

高级客服

一对一高级客服服务

多端互通

电脑端/手机端权益通用