您所在位置: 网站首页 / 文档列表 / 设计及方案 / 文档详情
最新顶管施工方案(非开挖电缆管道专项施工方案)-经典通用.doc 立即下载
上传人:石头****海海 上传时间:2024-09-04 格式:DOC 页数:28 大小:10.3MB 金币:6 举报 版权申诉
预览加载中,请您耐心等待几秒...

最新顶管施工方案(非开挖电缆管道专项施工方案)-经典通用.doc

最新顶管施工方案(非开挖电缆管道专项施工方案)-经典通用.doc

预览

免费试读已结束,剩余 18 页请下载文档后查看

6 金币

下载文档

如果您无法下载资料,请参考说明:

1、部分资料下载需要金币,请确保您的账户上有足够的金币

2、已购买过的文档,再次下载不重复扣费

3、资料包下载后请先用软件解压,在使用对应软件打开

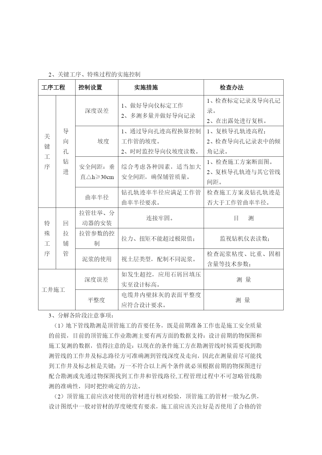
非开挖电缆管道专项施工方案工程项目名称:深圳供电局有限公司2017年配网基建项目(龙岗5标)工程项目编号:批准:审核:编制:深圳市南供供电服务有限公司2017年09月01日一、工程概况本工程是深圳供电局有限公司2017年配网基建项目(龙岗5标)10kV电力电缆顶管分部工程,本工程主要涉及的范围有2个公用电房。施工区域经过现场勘察,设计导向轨迹应比较平,回扩时应根据成孔情况,将孔径扩大至200mm-300mm之间,回扩过程中要加大彭润土使用量,以降低回扩头削磨石块的热度,较稠厚的彭润土便于使碎石处于半托浮状态,拖管时不容易刮伤管体。为保证安全、如期完成该项工作,确保工程按时完工,特制定顶管施工方案。二、编制依据本施工方案依据深圳供电规划设计院有限公司《2017配光0044龙岗区城市广场三期#2电房#1公变等台区光纤覆盖专项工程、2017配光0045龙岗区岗头牛皮龙公变等台区光纤覆盖专项工程》施工图及施工现场实际勘测情况进行编制。1、施工内容:单项工程名称:(2017配光0044)龙岗区城市广场三期#2电房#1公变等台区光纤覆盖专项工程施工现场测量、放样;顶管工作坑22处;顶管Ф160PE管,共约1122米;单项工程名称:(2017配光0044)龙岗区城市广场三期#2电房#1公变等台区光纤覆盖专项工程:(2017配光0045)龙岗区岗头牛皮龙公变等台区光纤覆盖专项工程施工现场测量、放样;顶管工作坑29处;顶管Ф160PE管,共约1992米;2、参建单位:建设单位:深圳供电局有限公司设计单位:深圳新能电力开发设计院有限公司施工单位:广东汇盈电力工程有限公司监理单位:广州电力工程监理有限公司3施工人员组成表岗位职责参与人员现场负责人负责指挥生产工作人员按照作业表单进行安排安全员负责施工现场安全措施的落实、管理工作钻机手操作定向钻机导向员负责导向管材焊接员负责管材的焊接工作泥浆配制员负责泥浆配比施工辅助人员协助施工施工进度根据工程建设整体进度要求时间,计划施工工期天。因本工程工期比较紧,望尽早批复。施工进度如下:施工进度计划表标识号分部分项工程持续时间施工工序1设备就位、护栏、施工铭牌到位预挖工作坑半天2导向孔钻进PE管焊接多天3回扩并进行拖管多天4清理现场、钻机转场、修复道路、管道疏通一天5工井砌筑两天四、施工工期本工程计划总工期约为20天(具体开工日期根据批复情况确定)序号工程进度施工阶段2017年09月25日——2017年10月20日246810121416182022242628301熟悉图纸,现场查勘、材料准备,工作计划制定和报批2测量放线、管线探测3钻沟、下管沟开挖、导向孔施工4管材焊接5扩孔、清孔施工、6回拉放管7钻沟、下管沟修复8工井砌筑五、施工准备与资源配置计划1、技术准备(1)组织现场施工人员熟悉和审查施工图纸及有关技术措施,编制详细的实施方案,在施工审定的基础上,技术人员要将工程概况、施工方案、技术措施及特殊部位的施工要点、注意事项等向全体施工人员作详细的技术交底做到按设计施工图、规范和施工方案施工。(2)认真学习施工图纸会同设计院、建设单位及监理单位进行图纸会审,做好图纸会审记录作为施工依据。(3)培训施工人员掌握新工艺、新技术,重要工种和特殊工种施工人员需经培训考核合格后方可上岗。(4)按施工平面布置图搭设临时设施布置施工机具做好场内施工道路及水电畅通,做好各种施工机械的维护保养工作并对全体施工人员进行全面质量管理及安全教育。(5)加强材料检验及时提供材料合格证试验报告。(6)机、电各专业向土建提供其专业施工进度计划再根据工程总进度计划进行协调,各专业根据协调后的计划进行施工,紧密配合,做到互不影响。2、物资条件准备由于施工材料的供应及时与否对于工程施工进度非常重要,在施工过程中根据施工进度安排提前组织好材料的进场与检验工作(其中包括进场前的样品等送检)。六、施工工艺(详见作业指导书)施工工艺如下:1、水平定向钻施工工艺进场→测量放线→导孔施工→分级扩孔(焊管)→回拉铺管→管口处理→做工井(1)进场钻机进场、安装调试、工作坑开挖。(2)测量放线测量放线:根据施工图及红线定位图确定铺管线路。对地面标高、地下管线进行复核,并设置明显标志。(3)导孔施工导孔施工是穿越施工的最重要阶段,它决定了铺设管线的最终位置。根据设计方案,利用导向测量仪进行导向孔施工,钻进中做到多测多量,确保导孔各点达到设计要求。如果钻孔的一部分超出误差范围,应抽回钻杆,重新进行偏斜部分的钻进。当出口位置满足要求时,取下钻头进行下道
单篇购买
VIP会员(1亿+VIP文档免费下)

扫码即表示接受《下载须知》

最新顶管施工方案(非开挖电缆管道专项施工方案)-经典通用

文档大小:10.3MB

限时特价:扫码查看

• 请登录后再进行扫码购买
• 使用微信/支付宝扫码注册及付费下载,详阅 用户协议 隐私政策
• 如已在其他页面进行付款,请刷新当前页面重试
• 付费购买成功后,此文档可永久免费下载
年会员
99.0
¥199.0

6亿VIP文档任选,共次下载特权。

已优惠

微信/支付宝扫码完成支付,可开具发票

VIP尽享专属权益

VIP文档免费下载

赠送VIP文档免费下载次数

阅读免打扰

去除文档详情页间广告

专属身份标识

尊贵的VIP专属身份标识

高级客服

一对一高级客服服务

多端互通

电脑端/手机端权益通用

手机号注册 用户名注册
我已阅读并接受《用户协议》《隐私政策》
已有账号?立即登录
我已阅读并接受《用户协议》《隐私政策》
已有账号?立即登录
登录
手机号登录 微信扫码登录
微信扫一扫登录 账号密码登录

首次登录需关注“豆柴文库”公众号

新用户注册
VIP会员(1亿+VIP文档免费下)
年会员
99.0
¥199.0

6亿VIP文档任选,共次下载特权。

已优惠

微信/支付宝扫码完成支付,可开具发票

VIP尽享专属权益

VIP文档免费下载

赠送VIP文档免费下载次数

阅读免打扰

去除文档详情页间广告

专属身份标识

尊贵的VIP专属身份标识

高级客服

一对一高级客服服务

多端互通

电脑端/手机端权益通用