您所在位置: 网站首页 / 文档列表 / 农业工程 / 文档详情
农业龙头企业的经营管理.docx 立即下载
上传人:努力****爱敏 上传时间:2024-09-04 格式:DOCX 页数:24 大小: 金币:10 举报 版权申诉
预览加载中,请您耐心等待几秒...

农业龙头企业的经营管理.docx

农业龙头企业的经营管理.docx

预览

免费试读已结束,剩余 14 页请下载文档后查看

10 金币

下载文档

如果您无法下载资料,请参考说明:

1、部分资料下载需要金币,请确保您的账户上有足够的金币

2、已购买过的文档,再次下载不重复扣费

3、资料包下载后请先用软件解压,在使用对应软件打开

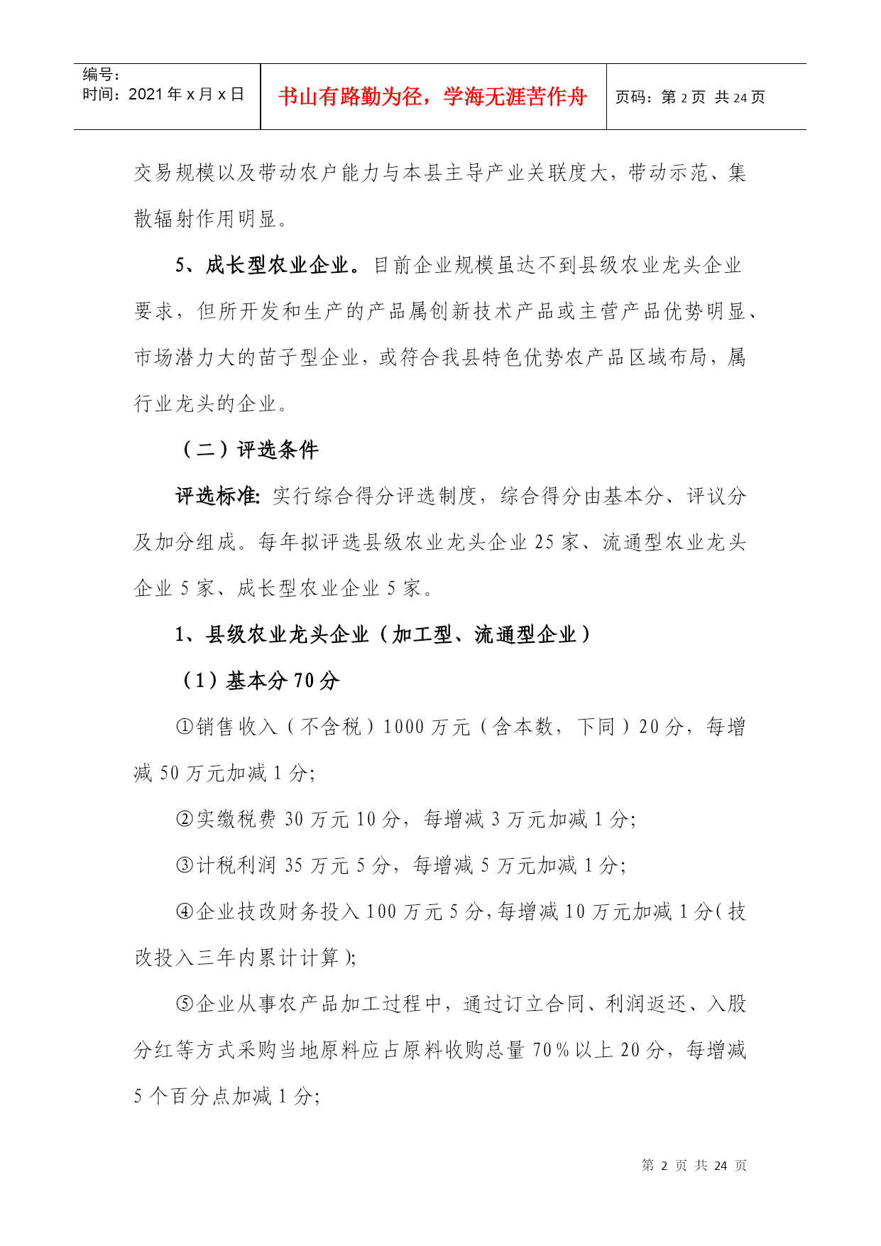
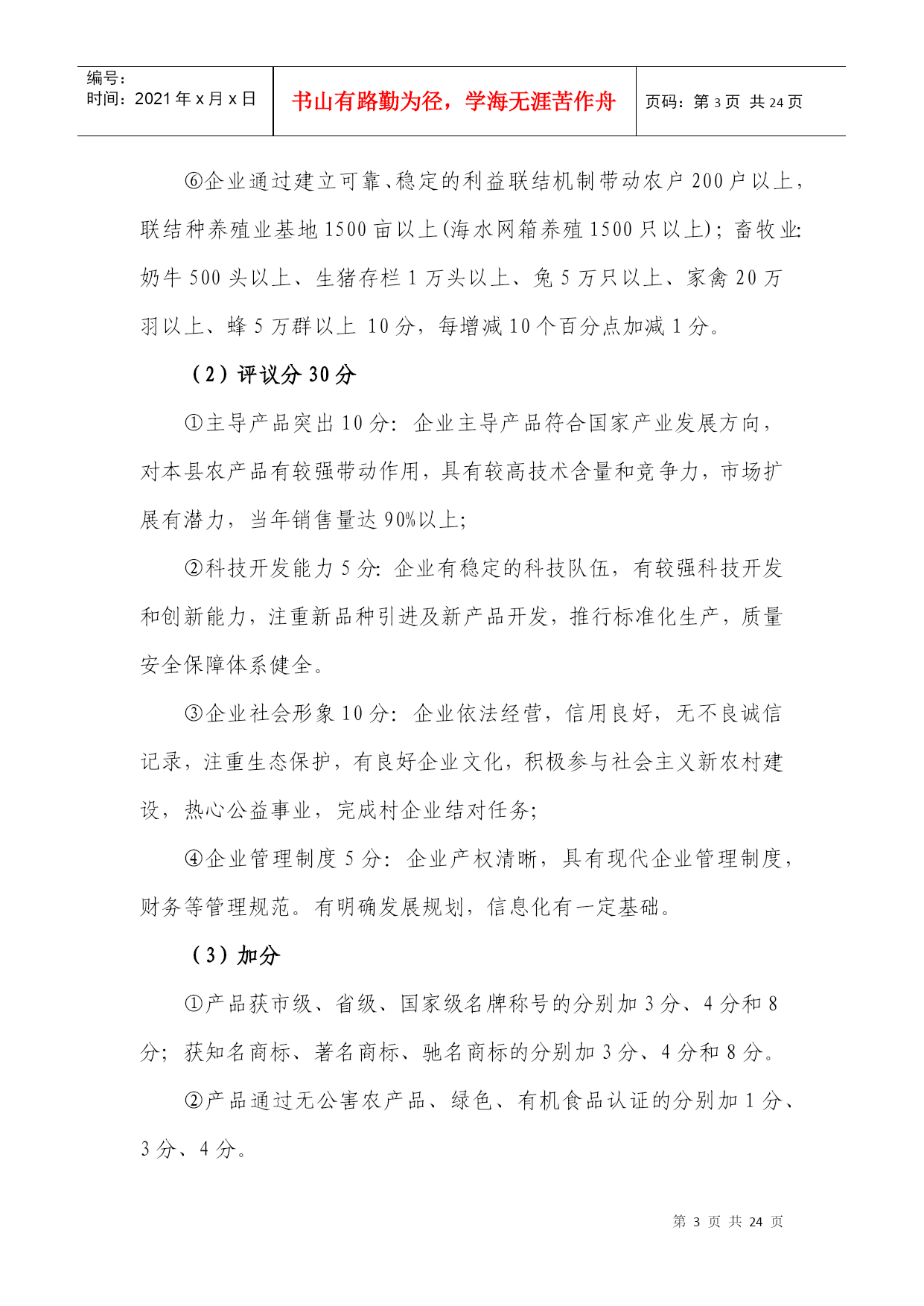
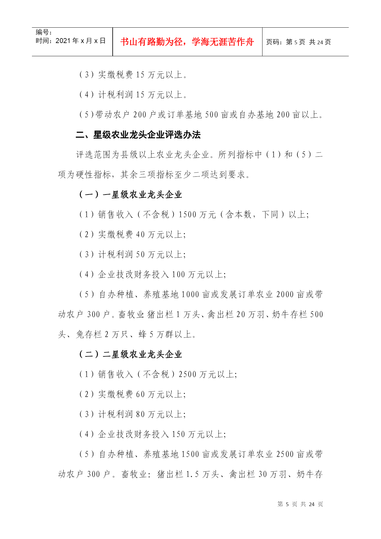
编号:时间:2021年x月x日书山有路勤为径,学海无涯苦作舟页码:第PAGE24页共NUMPAGES24页第PAGE\*MERGEFORMAT24页共NUMPAGES\*MERGEFORMAT24页宁海县农业龙头企业星级企业成长型农业企业和优秀农产品购销大户(组织)评选办法(试行)宁农产办〔2008〕4号根据中共宁海县委、宁海县人民政府《关于加快农业产业化发展的若干意见》(宁党发[2008]13号)文件精神,参照宁波市农业龙头企业管理办法,对县级农业龙头企业、星级企业、成长型农业企业和优秀农产品购销大户(组织)的申报评选办法作了适当调整。同时,按企业经营情况划分确定加工(基地)型、市场流通型和成长型等三大类型,并提出相应条件,修订后的申报评选办法如下:一、县级农业龙头企业和成长型农业企业评选办法(一)基本条件1、企业类型。依法设立具有独立法人资格的农产品生产、加工企业及农产品专业批发市场,包括国有、集体、个体私营、中外合资、中外合作、外商独资等企业。2、企业效益。总资产报酬率高于0.5%,资产负债率小于65%,主营产品产销率达到90%以上。3、企业信用。依法经营,遵守市场经济规范,银行信用等级A级以上(含A级,无贷款企业除外)。4、企业竞争能力。加工型企业在同行业中的产品质量、产品科技含量、新产品开发能力居领先水平,主营产品符合国家产业政策、环保政策和质量管理标准体系。流通型企业的市场占地、设施、资产、交易规模以及带动农户能力与本县主导产业关联度大,带动示范、集散辐射作用明显。5、成长型农业企业。目前企业规模虽达不到县级农业龙头企业要求,但所开发和生产的产品属创新技术产品或主营产品优势明显、市场潜力大的苗子型企业,或符合我县特色优势农产品区域布局,属行业龙头的企业。(二)评选条件评选标准:实行综合得分评选制度,综合得分由基本分、评议分及加分组成。每年拟评选县级农业龙头企业25家、流通型农业龙头企业5家、成长型农业企业5家。1、县级农业龙头企业(加工型、流通型企业)(1)基本分70分①销售收入(不含税)1000万元(含本数,下同)20分,每增减50万元加减1分;②实缴税费30万元10分,每增减3万元加减1分;③计税利润35万元5分,每增减5万元加减1分;④企业技改财务投入100万元5分,每增减10万元加减1分(技改投入三年内累计计算);⑤企业从事农产品加工过程中,通过订立合同、利润返还、入股分红等方式采购当地原料应占原料收购总量70%以上20分,每增减5个百分点加减1分;⑥企业通过建立可靠、稳定的利益联结机制带动农户200户以上,联结种养殖业基地1500亩以上(海水网箱养殖1500只以上);畜牧业:奶牛500头以上、生猪存栏1万头以上、兔5万只以上、家禽20万羽以上、蜂5万群以上10分,每增减10个百分点加减1分。(2)评议分30分①主导产品突出10分:企业主导产品符合国家产业发展方向,对本县农产品有较强带动作用,具有较高技术含量和竞争力,市场扩展有潜力,当年销售量达90%以上;②科技开发能力5分:企业有稳定的科技队伍,有较强科技开发和创新能力,注重新品种引进及新产品开发,推行标准化生产,质量安全保障体系健全。③企业社会形象10分:企业依法经营,信用良好,无不良诚信记录,注重生态保护,有良好企业文化,积极参与社会主义新农村建设,热心公益事业,完成村企业结对任务;④企业管理制度5分:企业产权清晰,具有现代企业管理制度,财务等管理规范。有明确发展规划,信息化有一定基础。(3)加分①产品获市级、省级、国家级名牌称号的分别加3分、4分和8分;获知名商标、著名商标、驰名商标的分别加3分、4分和8分。②产品通过无公害农产品、绿色、有机食品认证的分别加1分、3分、4分。③被认定为市级、省级、国家级高新技术企业或项目或产品或绿色市场的分别加1分、2分、3分。④通过QS、ISO9000、HACCP、ISO14000认证的分别加2分、3分、3分、4分,通过其他认证的加1分。⑤被授予A、AA、AAA级守合同重信用的分别加1分、3分、5分。⑥被授予A、AA、AAA级信用等级的分别加1分、3分、5分。⑦被授予县级、市级、省级文明单位分别加1分、2分、3分。⑧通过县、市信息化示范企业认定的分别加1分、2分。⑨通过市、省级、国家级农业标准化示范区建设验收合格的分别加2分、4分、8分。⑩带动农户300户以上加5分,每增加100户加2分。eq\o\ac(○,11)基地面积500亩以上,每增加100亩加2分,最高分30分。eq\o\ac(○,12)在境外商标注册的每件加3分。eq\o\ac(○,13)当年引进外资每10万
单篇购买
VIP会员(1亿+VIP文档免费下)

扫码即表示接受《下载须知》

农业龙头企业的经营管理

文档大小:

限时特价:扫码查看

• 请登录后再进行扫码购买
• 使用微信/支付宝扫码注册及付费下载,详阅 用户协议 隐私政策
• 如已在其他页面进行付款,请刷新当前页面重试
• 付费购买成功后,此文档可永久免费下载
年会员
99.0
¥199.0

6亿VIP文档任选,共次下载特权。

已优惠

微信/支付宝扫码完成支付,可开具发票

VIP尽享专属权益

VIP文档免费下载

赠送VIP文档免费下载次数

阅读免打扰

去除文档详情页间广告

专属身份标识

尊贵的VIP专属身份标识

高级客服

一对一高级客服服务

多端互通

电脑端/手机端权益通用

手机号注册 用户名注册
我已阅读并接受《用户协议》《隐私政策》
已有账号?立即登录
我已阅读并接受《用户协议》《隐私政策》
已有账号?立即登录
登录
手机号登录 微信扫码登录
微信扫一扫登录 账号密码登录

首次登录需关注“豆柴文库”公众号

新用户注册
VIP会员(1亿+VIP文档免费下)
年会员
99.0
¥199.0

6亿VIP文档任选,共次下载特权。

已优惠

微信/支付宝扫码完成支付,可开具发票

VIP尽享专属权益

VIP文档免费下载

赠送VIP文档免费下载次数

阅读免打扰

去除文档详情页间广告

专属身份标识

尊贵的VIP专属身份标识

高级客服

一对一高级客服服务

多端互通

电脑端/手机端权益通用