您所在位置: 网站首页 / 文档列表 / 旅游娱乐 / 文档详情
北投生态旅游设计与线上旅游经营教学经验.docx 立即下载
上传人:盼易****君a 上传时间:2024-09-04 格式:DOCX 页数:22 大小: 金币:10 举报 版权申诉
预览加载中,请您耐心等待几秒...

北投生态旅游设计与线上旅游经营教学经验.docx

北投生态旅游设计与线上旅游经营教学经验.docx

预览

免费试读已结束,剩余 12 页请下载文档后查看

10 金币

下载文档

如果您无法下载资料,请参考说明:

1、部分资料下载需要金币,请确保您的账户上有足够的金币

2、已购买过的文档,再次下载不重复扣费

3、资料包下载后请先用软件解压,在使用对应软件打开

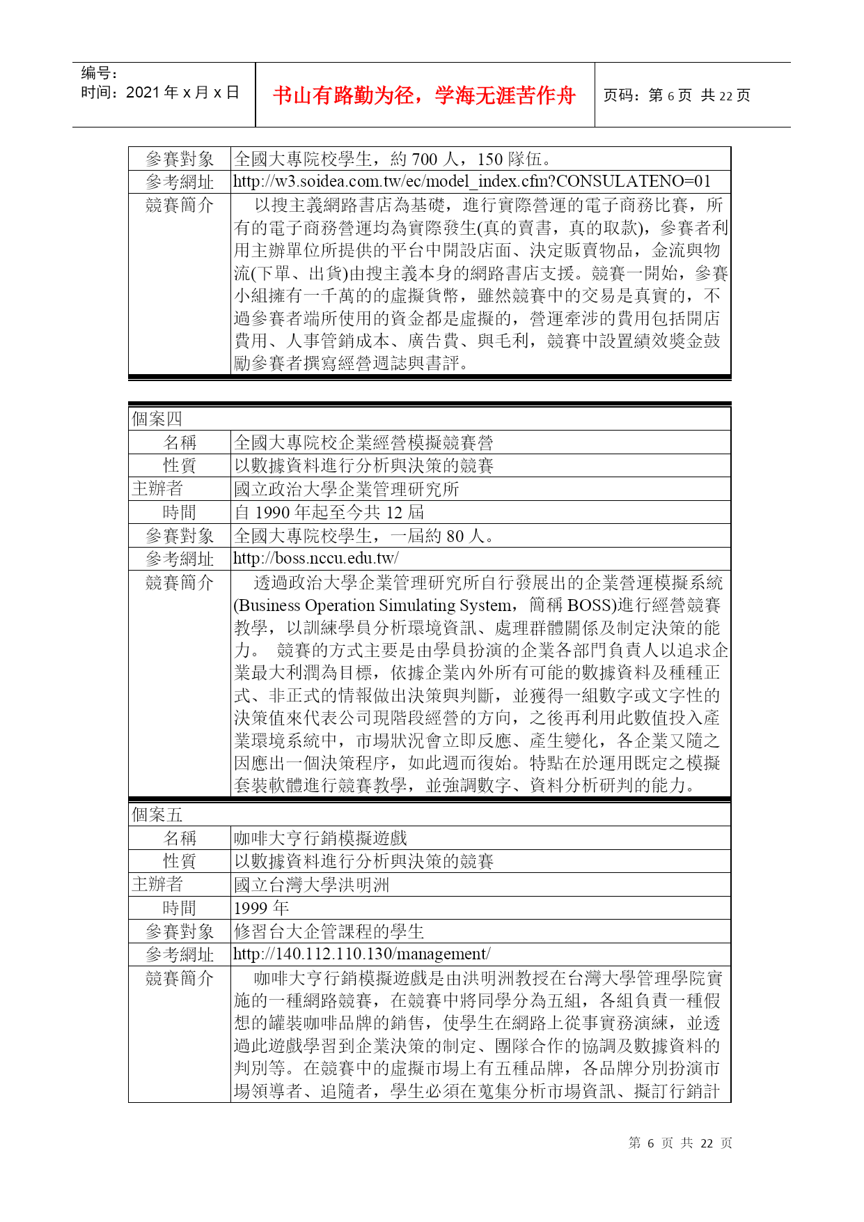
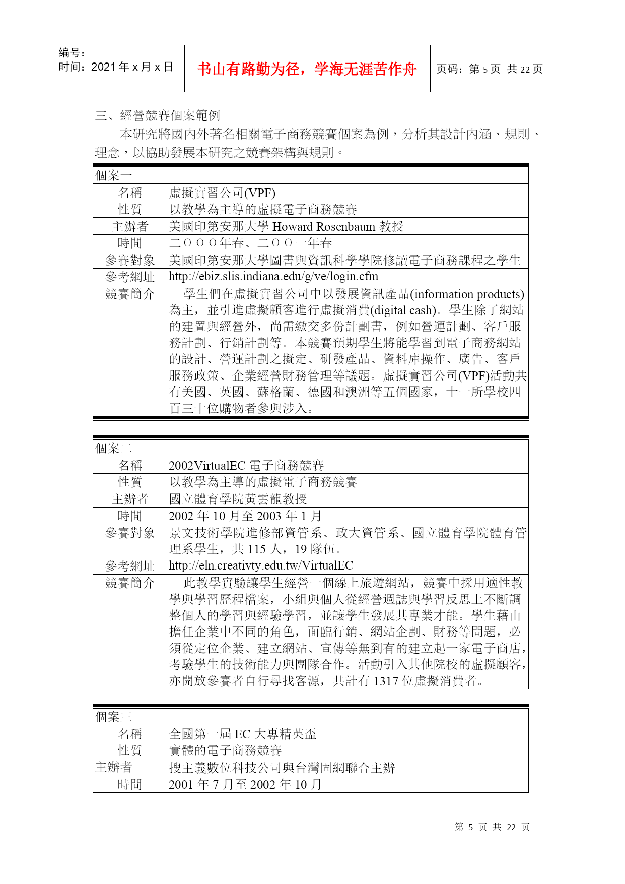
编号:时间:2021年x月x日书山有路勤为径,学海无涯苦作舟页码:第PAGE22页共NUMPAGES22页第PAGE\*MERGEFORMAT22页共NUMPAGES\*MERGEFORMAT22页北投生態旅遊設計與線上旅遊經營教學經驗黃雲龍副教授國立體育學院休閒產業經營系王永銘助理教授龍華科技大學資訊管理系洪育忠副教授大同大學資訊經營系摘要線上教育將是未來科際整合與創新教學的趨勢,同時電子商務的專業發展也是未來商業趨勢。作者希望透過教學實驗的行動研究,利用情境教學的策略,可以增加學生對於真實問題的體驗與相關知識與技能的訓練,並利用網路輔助教學達到學習歷程檔案建立與網路合作學習的效果。因此,本次行動研究特別針對線上旅遊產業的蓬勃發展需求,並邀集「北投文化基金會」進行產學合作教學模式,研擬虛擬企業教學創新的主要情境,結合網路輔助合作學習的創新支持,嘗試發展孕育創造力教育線上學習的雛型,建構以行動學習為主的電子商務專業發展途徑。主要的網路輔助情境教學實驗是讓學生經營一個線上旅遊網站,推出自行設計的台灣文化生態遊程,吸引虛擬顧客運用大會所提供的「虛擬國民旅遊消費金額2萬元」,進行電子商務線上交易活動。學生藉由擔任企業中不同的角色,面臨新創事業規劃、產品設計與行銷、網站規劃與顧客介面設計等問題,從無到有建立起一家電子商店,考驗學生的專業知識、技術能力、團隊合作與創新能力。本專案是由教育部顧問室「創造力教育中程發展計劃」支持,由國立體育學院黃雲龍助理教授主持(東吳大學尚榮安助理教授、龍華科技大學王永銘助理教授、大同大學洪育忠助理教授、華梵大學林國平副教授共同主持)。參與專案人員與任務包括:劉慧玲(顧問)、劉澤穎(執行長)、陳姿安(遊程審查與競賽週報)、鄭凱之(競標與經營週誌審查)、陳純美(線上遊程評審模組)、張佑任(虛擬企業應用系統)、游彥程(系統管理)、張炯華(廣告管理)等。一、創新的教學實驗本研究於是嘗試從情境教學(SituatedTeaching)與創新教學(CreativeTeaching)的途徑,探索線上教育在專業發展上可能的應用模式,運用網路輔助合作學習的支援平台,建構以行動學習(ActionLearning)為基礎的專業實踐歷程(ProfessionalPractice)。在教育革新發展的需求下,學校需要利用學習型組織的理念來經營學習社群,使學生自然養成知識創造與分享的管理能力,為此,需要教師對創造力與創新的概念和議題必須先具有相當程度的了解,並且有機會仔細思索,在各自的專業領域中,應如何安排相關的課程內容,或者可能採行哪種形式的教學。教師本身不一定是需要很有創造力的人,而是願意嘗試更新、更不一樣的創新教學策略。我們認為網際網路所促成的線上教育,可能是一個有效促進學習創造力的最重要手段。線上教育可能逐步發展出一種成熟的、新的學習典範(learningparadigm),衝擊著甚或取代傳統教育中的教學典範(teachingparadigm)。然而這個轉變的過程絕不容易,新的學習典範是如何有效運作?對於不同的專業領域、專業教師與學生面對創新的線上教育環境時應該如何調適?(李昌雄,2002;王思峰,2002;黃雲龍,2002)因此,本研究希望從情境教學的途徑,探索專業發展在線上教育環境中可能的創新模式。事實上,本研究的行動邏輯認為:創造力發展或創意思考教育不應該是獨立的教學科目,而是一種融入教學、學習以及生活中無所不在的思考方式。教師對創造力的概念和議題必須先具有相當程度的了解,並且有機會仔細思索,在各自的專業領域中,應如何安排相關的課程內容,或者可能採行哪種形式的教學。教師本身不一定是需要很有創造力的人,而是願意嘗試更新、更不一樣的創新教學策略。過去兩年期間,本人有幸參與了教育部顧問室推動「創造力中程發展計畫」,在「創意學養-商學類-電子商務線上學習」子計畫中,除了在教學實務上有充分資源的協助,得以發展並實踐一些情境教學創新實驗。因此本研究特別針對線上旅遊產業的蓬勃發展需求,研擬虛擬企業教學創新的主要情境,結合網路輔助合作學習的創新支持,嘗試發展孕育創造力教育線上學習的雛型,建構以行動學習為主的電子商務專業發展途徑。二、行動學習的情境教學策略依研究需求所進行之文獻探討,主要包含幾個方向:情境教學策略的意義,行動學習導向的經營競賽教學法、虛擬實習公司與網路合作學習等情境教學設計的概念。(一)情境教學策略的意義情境教學係指透過多種手段引入、製造或創設與教學內容相適應的環境與氣氛;情境學習是建構主義理論中的一種知識習得理論。Lave和Wenger(1991)認為所謂的學習,基本上是處於某種情境(situated)的學習,它是活動(activity
单篇购买
VIP会员(1亿+VIP文档免费下)

扫码即表示接受《下载须知》

北投生态旅游设计与线上旅游经营教学经验

文档大小:

限时特价:扫码查看

• 请登录后再进行扫码购买
• 使用微信/支付宝扫码注册及付费下载,详阅 用户协议 隐私政策
• 如已在其他页面进行付款,请刷新当前页面重试
• 付费购买成功后,此文档可永久免费下载
年会员
99.0
¥199.0

6亿VIP文档任选,共次下载特权。

已优惠

微信/支付宝扫码完成支付,可开具发票

VIP尽享专属权益

VIP文档免费下载

赠送VIP文档免费下载次数

阅读免打扰

去除文档详情页间广告

专属身份标识

尊贵的VIP专属身份标识

高级客服

一对一高级客服服务

多端互通

电脑端/手机端权益通用

手机号注册 用户名注册
我已阅读并接受《用户协议》《隐私政策》
已有账号?立即登录
我已阅读并接受《用户协议》《隐私政策》
已有账号?立即登录
登录
手机号登录 微信扫码登录
微信扫一扫登录 账号密码登录

首次登录需关注“豆柴文库”公众号

新用户注册
VIP会员(1亿+VIP文档免费下)
年会员
99.0
¥199.0

6亿VIP文档任选,共次下载特权。

已优惠

微信/支付宝扫码完成支付,可开具发票

VIP尽享专属权益

VIP文档免费下载

赠送VIP文档免费下载次数

阅读免打扰

去除文档详情页间广告

专属身份标识

尊贵的VIP专属身份标识

高级客服

一对一高级客服服务

多端互通

电脑端/手机端权益通用