您所在位置: 网站首页 / 文档列表 / 施工组织 / 文档详情
最新高科环线路面工程施工组织设计方案-经典通用.doc 立即下载
上传人:石头****海海 上传时间:2024-09-04 格式:DOC 页数:45 大小:178KB 金币:6 举报 版权申诉
预览加载中,请您耐心等待几秒...

最新高科环线路面工程施工组织设计方案-经典通用.doc

最新高科环线路面工程施工组织设计方案-经典通用.doc

预览

免费试读已结束,剩余 35 页请下载文档后查看

6 金币

下载文档

如果您无法下载资料,请参考说明:

1、部分资料下载需要金币,请确保您的账户上有足够的金币

2、已购买过的文档,再次下载不重复扣费

3、资料包下载后请先用软件解压,在使用对应软件打开

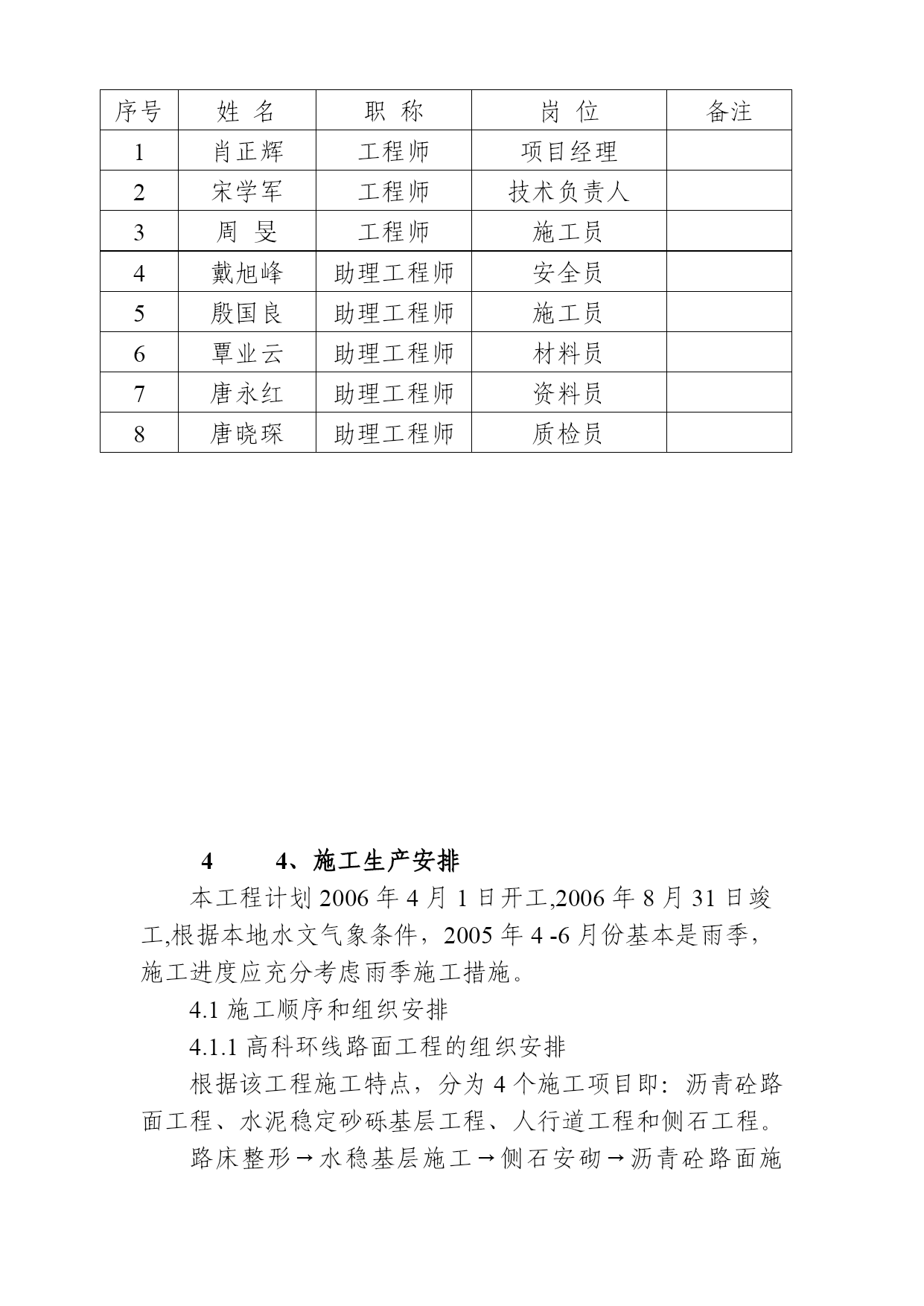
高科环线路面工程施工组织设计一、工程概况本工程株洲市栗雨工业园,该工程包括主纵2A、黄河北路延伸段三街区、黄河北路延伸段四街区K0+000-K0+220段的人行道铺砌、侧石安砌、水泥稳定砂砾基层、沥青砼面层以及支北一路的人行道铺砌、侧石安砌和沥青砼工程。1、主要工程数量主要工程量工程名称水泥稳定砂砾(m2)沥青砼(m2)人行道(m2)侧石(m)黄河北路延伸段三街区660066002800600黄河北路延伸段四街区484048401600400主纵2A190002900098003700支北一路26001450560合计3920041800156505260二、施工部署1、施工管理目标我公司承建的该项目必须以一流的质量、一流的进度、一流的文明施工现场、一流的管理、一流的服务为管理目标。1.1工程质量管理目标:将本项目列入目标管理工程,确保项目一次验收达到优良。1.2安全生产管理目标:杜绝重大安全事故,轻伤事故率控制在1‰以下,不发生设备安全事故。实行挂牌施工,接受社会监督。1.3施工工期目标:我们承诺确保2006年4月1日开工,2006年8月31日竣工,工期为日历工期153天交付使用。1.4文明施工管理目标:维护周边环境,文明施工,严格执行建设部施工现场综合管理标准,按照ISO9002规范化管理。1.5配合协调管理目标:密切与业主、设计院、监理部门、质量监督部门的工作联系,在施工中,准时参加业主、监理等部门组织的有关施工例会和其它管理会议,及时贯彻落实会议精神。2、施工组织安排2.1严格执行项目法施工,现场成立以我司具有丰富施工经验的管理人员组成项目部,以科学的手段、先进的技术,优质、高速、低耗地完成施工任务。2.2作业队伍的选择根据本工程的工程量大小、质量要求和工期要求择优选择作业队伍,并与之签订《劳务合同》,实行合同制管理。本工程拟设立4个专业施工队:水稳基层施工队、、侧石工程施工队、沥青砼路面施工队、人行道施工队。2.3施工管理体系2.3.1项目经理部根据本工程的设计图纸、预算书和各分部工程量合同工期、施工组织设计为依据,编制好人、财、物计划,及时组织好人、财、物进场,以便进行指导、监督、管理和控制。2.3.2项目经理部建立与业主和现场代表相适应的组室,配备相关人员以保证业务及时联系。2.4健全管理措施2.4.1建立并健全从公司到项目经理从班组到工人的质量保证体系和岗位责任制,将其与工资分配制度挂钩,奖优罚劣、奖勤罚懒。2.4.2设立专职质量、安全和财务人员对工程质量、安全、成本实行目标管理。2.4.3将本项目创优良列入公司2006年质量管理目标。2.4.4积极开发,引进新技术,实行规范化管理;项目部运用计算机进行项目施工管理,优化施工组织设计、编制施工预决算、控制生产经营成本,同时进行项目部办公行政管理。3、组织机构体系本工程设置以项目经理为首的项目部,其管理人员见下表。管理人员一览表序号姓名职称岗位备注1肖正辉工程师项目经理2宋学军工程师技术负责人3周旻工程师施工员4戴旭峰助理工程师安全员5殷国良助理工程师施工员6覃业云助理工程师材料员7唐永红助理工程师资料员8唐晓琛助理工程师质检员44、施工生产安排本工程计划2006年4月1日开工,2006年8月31日竣工,根据本地水文气象条件,2005年4-6月份基本是雨季,施工进度应充分考虑雨季施工措施。4.1施工顺序和组织安排4.1.1高科环线路面工程的组织安排根据该工程施工特点,分为4个施工项目即:沥青砼路面工程、水泥稳定砂砾基层工程、人行道工程和侧石工程。路床整形→水稳基层施工→侧石安砌→沥青砼路面施工→人行道施工。为了保证交通的顺利畅通和水泥稳定砂砾基层的养护,水泥稳定砂砾基层分以下几个阶段进行:第一阶段:主纵2A道路左侧K0+000-K0+920段;第二阶段:黄河北路延伸段四街区右侧K0+120-K0+220以及黄河北路延伸段三街区左侧K0+000-K0+300和黄河北路延伸段四街区左侧K0+000-K0+220;第三阶段:主纵2A道路右侧K0+920-K0+560及K0+380-K0+000段;第四阶段:黄河北路延伸段三街区右侧K0+000-K0+300段及黄河北路延伸段四街区K0+000-K0+120段;第五阶段:主纵2A道路右侧K0+560-K0+380段;在进行第四阶段施工时,需从支北一路修筑一条施工便道与支北二路相接,以保证黄河北路延伸段四街区及支北二路沿线企业的交通畅通和第四阶段水泥稳定砂砾基层的铺筑和养护的顺利进行。4.1.2施工组织方式:现场按工程施工顺序分段组织流水作业。沥青砼在固定地点集中拌制,水泥稳定砂砾在河砂码头采用稳定
单篇购买
VIP会员(1亿+VIP文档免费下)

扫码即表示接受《下载须知》

最新高科环线路面工程施工组织设计方案-经典通用

文档大小:178KB

限时特价:扫码查看

• 请登录后再进行扫码购买
• 使用微信/支付宝扫码注册及付费下载,详阅 用户协议 隐私政策
• 如已在其他页面进行付款,请刷新当前页面重试
• 付费购买成功后,此文档可永久免费下载
年会员
99.0
¥199.0

6亿VIP文档任选,共次下载特权。

已优惠

微信/支付宝扫码完成支付,可开具发票

VIP尽享专属权益

VIP文档免费下载

赠送VIP文档免费下载次数

阅读免打扰

去除文档详情页间广告

专属身份标识

尊贵的VIP专属身份标识

高级客服

一对一高级客服服务

多端互通

电脑端/手机端权益通用

手机号注册 用户名注册
我已阅读并接受《用户协议》《隐私政策》
已有账号?立即登录
我已阅读并接受《用户协议》《隐私政策》
已有账号?立即登录
登录
手机号登录 微信扫码登录
微信扫一扫登录 账号密码登录

首次登录需关注“豆柴文库”公众号

新用户注册
VIP会员(1亿+VIP文档免费下)
年会员
99.0
¥199.0

6亿VIP文档任选,共次下载特权。

已优惠

微信/支付宝扫码完成支付,可开具发票

VIP尽享专属权益

VIP文档免费下载

赠送VIP文档免费下载次数

阅读免打扰

去除文档详情页间广告

专属身份标识

尊贵的VIP专属身份标识

高级客服

一对一高级客服服务

多端互通

电脑端/手机端权益通用