您所在位置: 网站首页 / 文档列表 / 解决方案 / 文档详情
蒸汽管施工方案.docx 立即下载
上传人:Wi****m7 上传时间:2024-09-07 格式:DOCX 页数:17 大小:212KB 金币:10 举报 版权申诉
预览加载中,请您耐心等待几秒...

蒸汽管施工方案.docx

蒸汽管施工方案.docx

预览

免费试读已结束,剩余 7 页请下载文档后查看

10 金币

下载文档

如果您无法下载资料,请参考说明:

1、部分资料下载需要金币,请确保您的账户上有足够的金币

2、已购买过的文档,再次下载不重复扣费

3、资料包下载后请先用软件解压,在使用对应软件打开

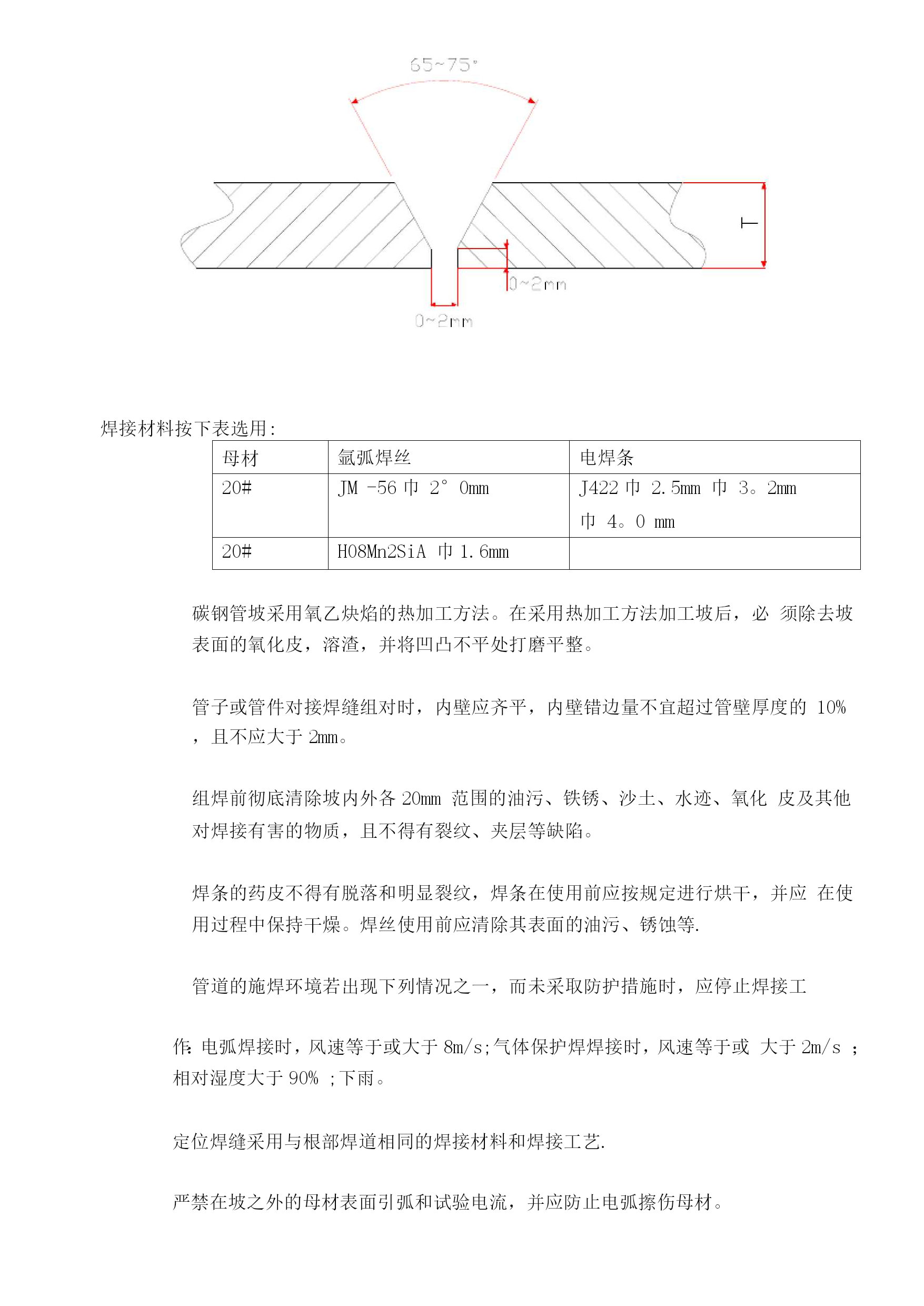
东莞玖龙纸业公司供热系统及生产返回水系统管道改造安装工程压力管道施工方案编制:审核:批准:广东省石油化工建设集团公司0年十二月六日一、工程概况东莞玖龙纸业公司地龙片区向玖龙电厂供热系统及生产返回水系统管道安装工程由广东省轻纺建筑设计院设计,施工范围包括蒸汽管道的安装、无损检测、水压试验、吹扫及管道保温。1、工程范围:1)从地龙片区13—15#机组向玖龙、海龙等老厂造纸车间供气,2)生产返回水由玖龙热电分厂T海龙热电分厂T地龙热电分厂。2、设计参数1)蒸汽管设计压力:1.2MPa,设计温度:260°C,管径:DN8、DN5设计压力:1。0MPa,设计温度:260C,管径:DN450、DN3设计压力:1.6MPa,设计温度:260C,管径:DN4、DN350.2)生产返回水管道:设计压力:0.7MPa,设计温度:120C,管径:DN3。设计压力:0。7MPa,设计温度:120C,管径:DN2。利用原有生产返回水管DN3一条.3、主要工程量:序号名称规格数量(m)材质一、蒸汽管1螺旋焊接钢管GB/T3091-21(^820x10356820#2无缝钢管GB3087-28(^630x10520#3^530x99020#4^480x91520#5^426x969020#6"7x999020#(^325x89020#7^57x3。5125020#8(^25x221020#二、冷凝水管1无缝钢管GB8163-28(^325x8153020#2(^219x6108020#三、补偿器1直管旁通压力平衡型波纹式1422大拉杆横向型波纹补偿器30二、。施工依据东莞玖龙纸业公司地龙片区向玖龙电厂供热系统及生产返回水系统管道安装工程招标书、施工合同广东省轻纺建筑设计院施工图纸《工业金属管道工程施工及验收规范》(GB50235-97)《现场设备、工业管道焊接工程施工及验收规范》(GB50236-98)《工业设备及管道绝热工程施工及验收规范》(GBJ126-28)《特种设备安全技术监察条例》(国务院令第549)《压力管道安全管理与监察规定》工业管道篇(TSGD1-29)《压力管道规范一工业管道》(GB/T20801-26)《火力发电厂保温油漆设计规程》(DL/T5072-1997)《火力发电厂汽水管道设计技术规定》(DL/T5054-1996)《承压设备无损检测》(JB/T4730-25)集团公司《压力管道安装工艺标准》集团公司QHSE管理文件三、.材料检验管道组成件(管子、阀门、管件、法兰等)必须具有质量证明书或合格证,其质量不得低于国家现行标准的规定.管道组成件使用前应进行外观检查,不得有裂纹、缩孔、夹渣、折迭、重皮等缺陷,无超标锈蚀、凹陷及其他机械损伤,外径偏差及壁厚偏差应符合标准。管道组成件应分区堆放。本工程所使用的管子,使用前应按设计要求核对管子的规格、数量和标记。管子的质量证明书应包括以下内容:产品标准号;钢的牌号;炉罐号、批号、交货状态、重量和件数;品种名称、规格及质量等级;产品标准中规定的各项检验结果。管件应附有制造厂合格证明书,并确认其化学成分,机械性能是否符合设计要求,每批管件抽查5%,外径及壁厚应符合GB50235-97的规定。管道标准按设计图纸要求:蒸汽螺旋焊接钢管GB/T3091—21、蒸汽无缝钢管GB3087-28、冷凝水无缝钢管GB8163—28,管件标准GB/T12459—25。阀门入库前与安装前应逐个进行外观检查,不得有损坏、锈蚀、砂眼、裂纹、缺件、脏污、名牌脱落及色标不符等情况,阀门操作灵活轻便,进出均有盖板封闭。阀门应从每批中抽查10%,且不得少于1个,进行壳体压力试验及密封试验,当不合格时应加倍抽查,仍不合格则应更换,阀门的试验压力不得小于公称压力的1。5倍,试验时间不得少于5min,以壳体填料无渗漏为合格,密封试验宜以公称压力进行,以阀壳体密封面不漏为合格,试压后应排除阀内积水并吹干.蒸汽管道用阀门按以上方法进行壳体压力试验及密封试验,安全阀应按设计要求规定的压力送劳动检测部门进行调试,并要有调试单位签发的安全阀调试证明书方能使用。阀门试验应以洁净水为介质,试验合格后应立即将水渍清除干净。螺栓、螺母的螺纹应完整,无划痕、毛刺等缺陷。螺栓、螺母应配合良好,无松动或卡涩现象。法兰密封面不得有径向划痕、翘曲等缺陷,凹凸面法兰能自然嵌合,凸面高度不得小于凹槽深度。缠绕式垫片密封面不得有径向划痕、麻点、毛刺、松散、翘曲等缺陷,钢带与填充带应紧密贴合,层次均匀,无断裂、重迭、空隙、弯曲等缺陷。焊接工程所用的材料,应符合设计文件的规定.焊接材料必须具有制造厂的质量证明书,其质量不得低于国家现行标准的规定。焊条烘焙前应认真核
单篇购买
VIP会员(1亿+VIP文档免费下)

扫码即表示接受《下载须知》

蒸汽管施工方案

文档大小:212KB

限时特价:扫码查看

• 请登录后再进行扫码购买
• 使用微信/支付宝扫码注册及付费下载,详阅 用户协议 隐私政策
• 如已在其他页面进行付款,请刷新当前页面重试
• 付费购买成功后,此文档可永久免费下载
年会员
99.0
¥199.0

6亿VIP文档任选,共次下载特权。

已优惠

微信/支付宝扫码完成支付,可开具发票

VIP尽享专属权益

VIP文档免费下载

赠送VIP文档免费下载次数

阅读免打扰

去除文档详情页间广告

专属身份标识

尊贵的VIP专属身份标识

高级客服

一对一高级客服服务

多端互通

电脑端/手机端权益通用

手机号注册 用户名注册
我已阅读并接受《用户协议》《隐私政策》
已有账号?立即登录
我已阅读并接受《用户协议》《隐私政策》
已有账号?立即登录
登录
手机号登录 微信扫码登录
微信扫一扫登录 账号密码登录

首次登录需关注“豆柴文库”公众号

新用户注册
VIP会员(1亿+VIP文档免费下)
年会员
99.0
¥199.0

6亿VIP文档任选,共次下载特权。

已优惠

微信/支付宝扫码完成支付,可开具发票

VIP尽享专属权益

VIP文档免费下载

赠送VIP文档免费下载次数

阅读免打扰

去除文档详情页间广告

专属身份标识

尊贵的VIP专属身份标识

高级客服

一对一高级客服服务

多端互通

电脑端/手机端权益通用