您所在位置: 网站首页 / 文档列表 / 施工组织 / 文档详情
钢铁设计院某住宅楼水暖工程施工组织设计方案-经典通用宝藏文档.doc 立即下载
上传人:石头****海海 上传时间:2024-09-04 格式:DOC 页数:27 大小:187KB 金币:6 举报 版权申诉
预览加载中,请您耐心等待几秒...

钢铁设计院某住宅楼水暖工程施工组织设计方案-经典通用宝藏文档.doc

钢铁设计院某住宅楼水暖工程施工组织设计方案-经典通用宝藏文档.doc

预览

免费试读已结束,剩余 17 页请下载文档后查看

6 金币

下载文档

如果您无法下载资料,请参考说明:

1、部分资料下载需要金币,请确保您的账户上有足够的金币

2、已购买过的文档,再次下载不重复扣费

3、资料包下载后请先用软件解压,在使用对应软件打开

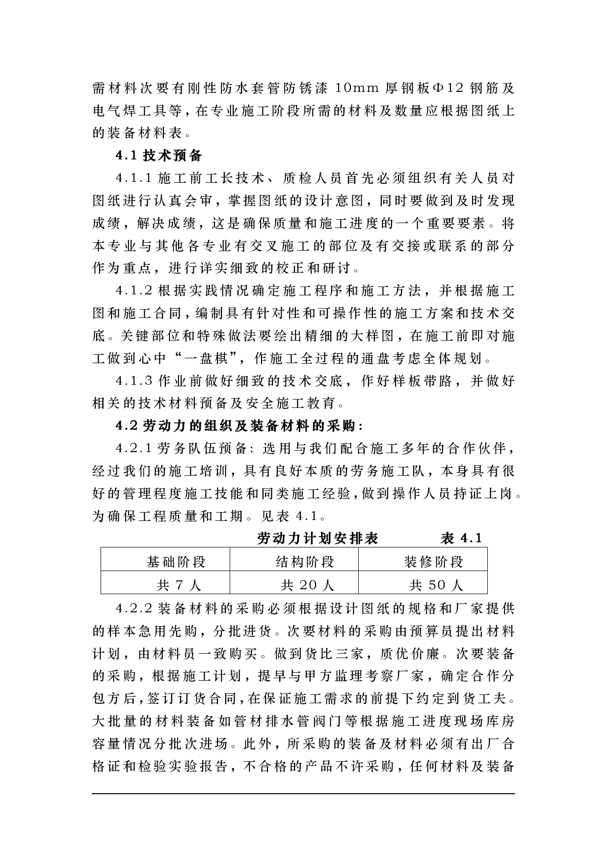
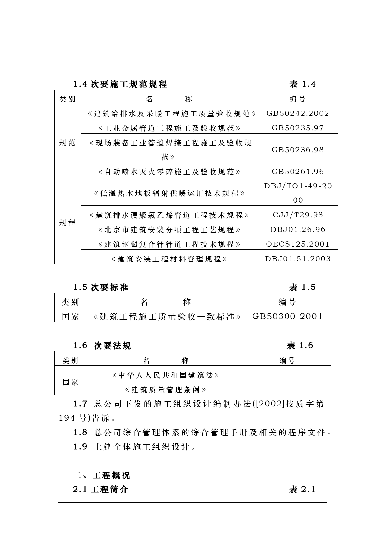
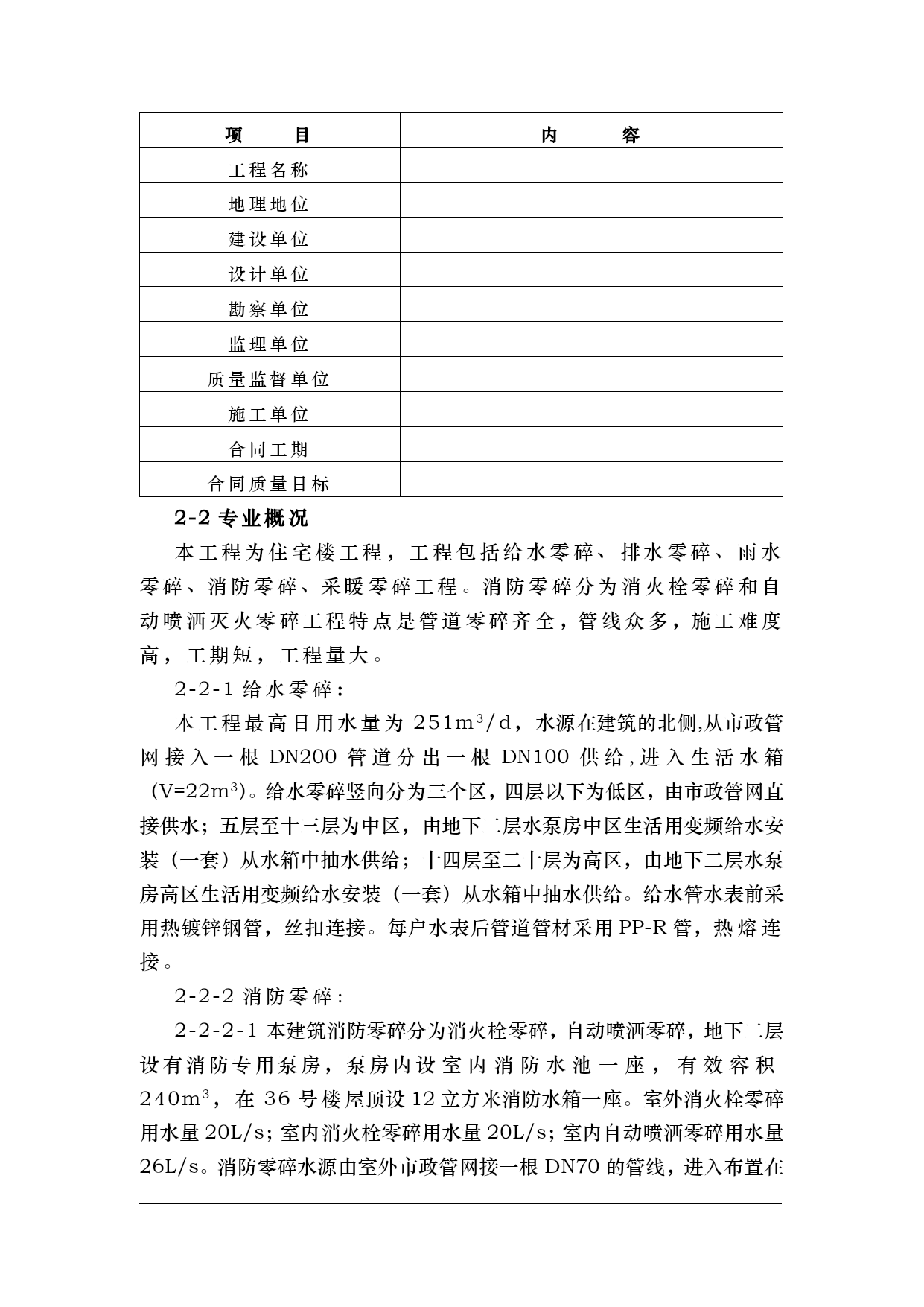
编制依据1.1施工合同表1.1合同名称编号鉴定日期建设工程施工合同CF-1999-02012003/01/031.2施工图纸表1.2图纸名称图纸编号出图日期钢铁研讨总院35#、36#住宅楼工程专业工程施工图设0-1至0-8;设1-1至1-16;设2-1至2-8;设3-1至3-202002年11月8日1.3次要标准图集表1.3类别名称编号国家钢制管道零件S311国家防水套管S312国家雨水斗01S302国家管道和装备保温87S159国家管道支架及吊架S161国家室内自动喷水灭火装备安装89SS175国家水池透风管、吸水喇叭管及支架90S319国家卫生装备安装99S304国家排水装备附件构造及安装92S220国家雨水口95S235.1国家建筑排水用硬聚氯乙烯(PVC-U)管道安装96S341国家室内消火栓安装99S202国家消防水泵接合器安装99S203地区华北标准图集91SB1、2、3、91SB.X11.4次要施工规范规程表1.4类别名称编号规范《建筑给排水及采暖工程施工质量验收规范》GB50242.2002《工业金属管道工程施工及验收规范》GB50235.97《现场装备工业管道焊接工程施工及验收规范》GB50236.98《自动喷水灭火零碎施工及验收规范》GB50261.96规程《低温热水地板辐射供暖运用技术规程》DBJ/TO1-49-2000《建筑排水硬聚氯乙烯管道工程技术规程》CJJ/T29.98《北京市建筑安装分项工程工艺规程》DBJ01.26.96《建筑钢塑复合管管道工程技术规程》OECS125.2001《建筑安装工程材料管理规程》DBJ01.51.20031.5次要标准表1.5类别名称编号国家《建筑工程施工质量验收一致标准》GB50300-20011.6次要法规表1.6类别名称编号国家《中华人人民共和国建筑法》《建筑质量管理条例》1.7总公司下发的施工组织设计编制办法([2002]技质字第194号)告诉。1.8总公司综合管理体系的综合管理手册及相关的程序文件。1.9土建全体施工组织设计。二、工程概况2.1工程简介表2.1项目内容工程名称地理地位建设单位设计单位勘察单位监理单位质量监督单位施工单位合同工期合同质量目标2-2专业概况本工程为住宅楼工程,工程包括给水零碎、排水零碎、雨水零碎、消防零碎、采暖零碎工程。消防零碎分为消火栓零碎和自动喷洒灭火零碎工程特点是管道零碎齐全,管线众多,施工难度高,工期短,工程量大。2-2-1给水零碎:本工程最高日用水量为251m3/d,水源在建筑的北侧,从市政管网接入一根DN200管道分出一根DN100供给,进入生活水箱(V=22m3)。给水零碎竖向分为三个区,四层以下为低区,由市政管网直接供水;五层至十三层为中区,由地下二层水泵房中区生活用变频给水安装(一套)从水箱中抽水供给;十四层至二十层为高区,由地下二层水泵房高区生活用变频给水安装(一套)从水箱中抽水供给。给水管水表前采用热镀锌钢管,丝扣连接。每户水表后管道管材采用PP-R管,热熔连接。2-2-2消防零碎:2-2-2-1本建筑消防零碎分为消火栓零碎,自动喷洒零碎,地下二层设有消防专用泵房,泵房内设室内消防水池一座,有效容积240m3,在36号楼屋顶设12立方米消防水箱一座。室外消火栓零碎用水量20L/s;室内消火栓零碎用水量20L/s;室内自动喷洒零碎用水量26L/s。消防零碎水源由室外市政管网接一根DN70的管线,进入布置在地下二层的消防用水池(V=240m3)经过消防水泵加压保送到管网和屋顶水箱。2-2-2-2消火栓零碎本工程消火栓零碎不分区,地下二层至地上二十层设一个消火栓给水零碎,十层以下采用减压式消火栓。室内消火栓管网在室外接两套DN100地下式的消防水泵接合器。地下二层设2台消火栓泵规格为(XBD20-90-TB,一备一用),交替运转。消火栓零碎在地下二层和顶层布置横干管与零碎立管构成环状管网,35号楼11层以下每层设置3套消火栓;12层以上每层设置2套消火栓;36号楼每层设置2套消火栓。顶层水箱间,设实验用消火栓1套。消火栓零碎采用焊接钢管,焊接。2-2-2-3自动喷水灭火零碎:本工程地下二层车库和35号楼地下二层住户储藏间设自动喷水灭火零碎,室内自动喷水灭火零碎管网在室外接两套DN100地下式的消防水泵接合器,自动喷水灭火零碎与消火栓零碎共用消防水池。喷洒头采用直立型易熔合金喷头,动作温度72℃。室内自动喷水管网平时压力由稳压罐保持,喷洒泵由管网上压力控制器控制启停,当管网压力降落至0.55Mpa时,喷洒泵启动,到0.60Mpa时喷洒泵停泵,灭火时,压力持续降落至0.47Mpa时,启动自动喷水泵,喷洒泵规格为(XBD30-30-TB,一备一用),交替运转
单篇购买
VIP会员(1亿+VIP文档免费下)

扫码即表示接受《下载须知》

钢铁设计院某住宅楼水暖工程施工组织设计方案-经典通用宝藏文档

文档大小:187KB

限时特价:扫码查看

• 请登录后再进行扫码购买
• 使用微信/支付宝扫码注册及付费下载,详阅 用户协议 隐私政策
• 如已在其他页面进行付款,请刷新当前页面重试
• 付费购买成功后,此文档可永久免费下载
年会员
99.0
¥199.0

6亿VIP文档任选,共次下载特权。

已优惠

微信/支付宝扫码完成支付,可开具发票

VIP尽享专属权益

VIP文档免费下载

赠送VIP文档免费下载次数

阅读免打扰

去除文档详情页间广告

专属身份标识

尊贵的VIP专属身份标识

高级客服

一对一高级客服服务

多端互通

电脑端/手机端权益通用

手机号注册 用户名注册
我已阅读并接受《用户协议》《隐私政策》
已有账号?立即登录
我已阅读并接受《用户协议》《隐私政策》
已有账号?立即登录
登录
手机号登录 微信扫码登录
微信扫一扫登录 账号密码登录

首次登录需关注“豆柴文库”公众号

新用户注册
VIP会员(1亿+VIP文档免费下)
年会员
99.0
¥199.0

6亿VIP文档任选,共次下载特权。

已优惠

微信/支付宝扫码完成支付,可开具发票

VIP尽享专属权益

VIP文档免费下载

赠送VIP文档免费下载次数

阅读免打扰

去除文档详情页间广告

专属身份标识

尊贵的VIP专属身份标识

高级客服

一对一高级客服服务

多端互通

电脑端/手机端权益通用