您所在位置: 网站首页 / 文档列表 / 机械/模具设计 / 文档详情
机械手设计概述.docx 立即下载
上传人:永香****能手 上传时间:2024-09-04 格式:DOCX 页数:60 大小: 金币:10 举报 版权申诉
预览加载中,请您耐心等待几秒...

机械手设计概述.docx

机械手设计概述.docx

预览

免费试读已结束,剩余 50 页请下载文档后查看

10 金币

下载文档

如果您无法下载资料,请参考说明:

1、部分资料下载需要金币,请确保您的账户上有足够的金币

2、已购买过的文档,再次下载不重复扣费

3、资料包下载后请先用软件解压,在使用对应软件打开

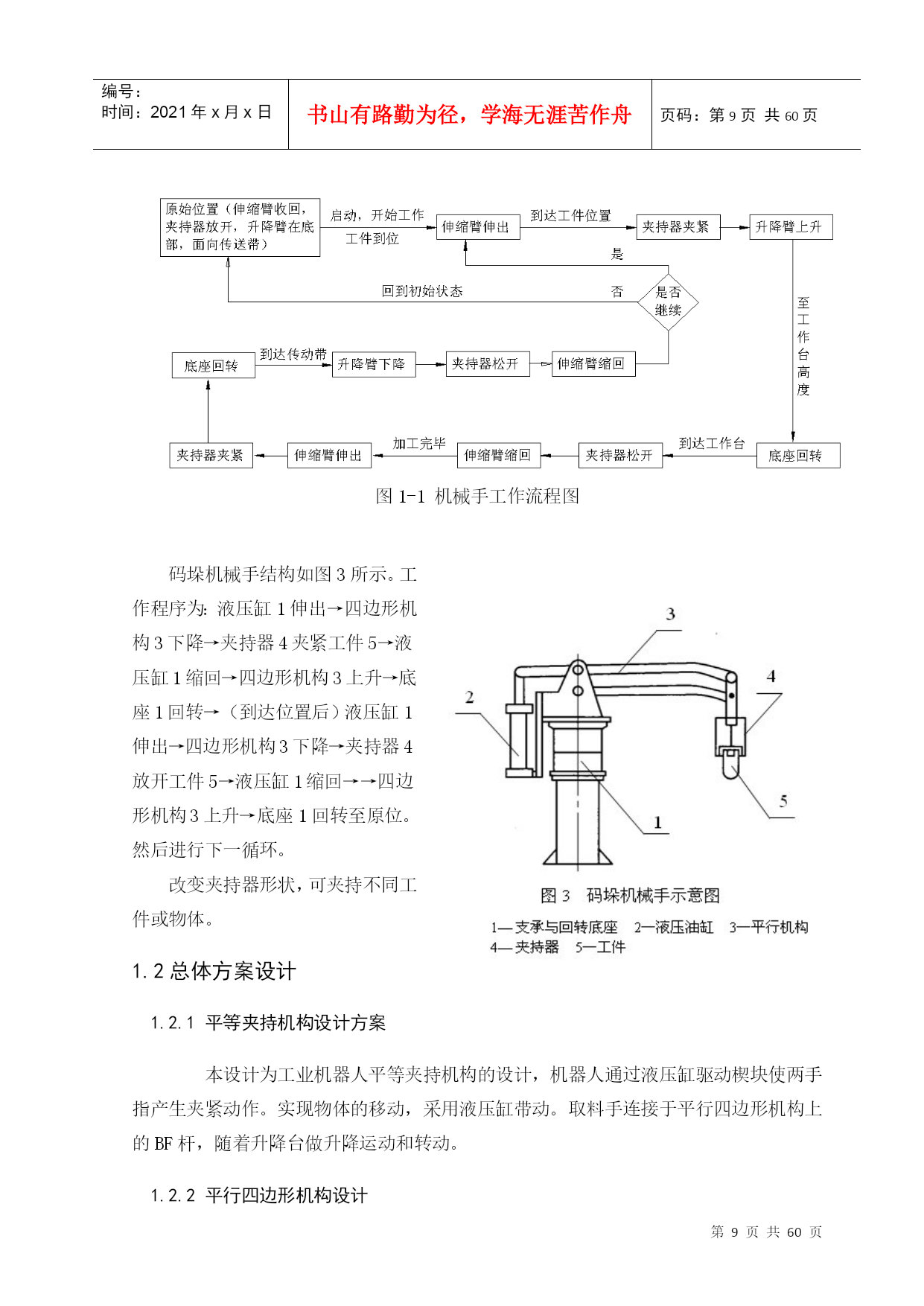
编号:时间:2021年x月x日书山有路勤为径,学海无涯苦作舟页码:第PAGE60页共NUMPAGES60页第PAGE\*MERGEFORMAT60页共NUMPAGES\*MERGEFORMAT60页摘要机械手是一种能自动化定位控制并可重新编程序以变动的多功能机器,它有多个自由度,可用来搬运物体以完成在各个不同环境中工作。机械手技术涉及到力学、机械学、电器液压技术、自动控制技术、传感器技术和计算机技术等科学领域,是一门跨学科综合技术。本次毕业设计以“码垛机械手”作为设计课题,将先进的设计理念,先进的设计技术和方法相结合应用于传统产品的设计中,采用当今比较先进的设计软件。它需要完成将毛坯材料(直径80mm)从传送带上移到加工中心,再将加工好的零件放回传送带的任务。并且整个过程要求用PLC控制。通过对机械手在国内外的使用现状的介绍,以及它们在使用中存在的问题,对各种支护设备进行比较,从而确定设计方案和设计参数,进而对机械手进行受力分析和控制系统的设计,以确保它的可行性。为以后机械手的设计与改进提供了依据。关键词:机械手液压PLC设计AbstractRobotsareakindofautomaticpositioningcontrolandcanbeprogrammedtochangetothemulti-functionmachine,itismorefreedom,andcanbeusedtocarryobjectstocompletetheworkindifferentenvironments.Robottechnologyinvolvesmechanics,mechanics,electrichydraulictechnology,automaticcontroltechnology,thesensortechnologyandcomputertechnology,science,isaninterdisciplinarycomprehensivetechnology.Thegraduationdesignin"palletizingrobot"asadesigntopic,theadvanceddesignidea,methodandtechnologyofadvanceddesigncombinedapplicationoftraditionalproductdesign,thecomparisonofadvancedsoftwaredesigntoday.Itwillneedtocompleteblankmaterials(diameter80mm)fromtheconveyorbelttomachiningcenter,againwillbeprocessedpartsputbacktheconveyorbelt.AndthewholeprocessrequirementswithPLC.Throughtheuseofrobotsathomeandabroadareintroduced,andthecurrentproblemsexistingintheuseofvarioussupportingequipment,comparedtodeterminethedesignschemeanddesignparameters,thenanalyzesforcesofmanipulatorandthedesignofcontrolsystem,toensureitsfeasibility.Forthedesignandimprovementofthemanipulator.Keyword:ManipulatorHydraulicPLCDesign目录第1章绪论11.1工业机械手概述11.1.1机器人的定义11.1.2机械手概述21.2总体方案设计41.2.1平行夹持机构方案设计41.2.2平行四边形机构设计41.2.3大臂设计方案51.2.4液压控制系统设计方案51.2.5PLC电控系统设计方案61.3设计要求61.4我国工业机器人现状及发展趋势71.5国外机器人研究与发展趋势9第2章夹持器的设计112.1夹持器的总体机构设计112.2夹持器的结构计算及其说明112.2.1设计要求112.2.2夹持器的设计计算112.2.3运动部件的主要设计校核122.3液压缸的选择142.3.1设计要求142.2.2液压缸的设计计算14第3章平行四边形机构设计方案173.1四边形升降机构具体设计173.1.1设计目的及要求173.1.2设计参
单篇购买
VIP会员(1亿+VIP文档免费下)

扫码即表示接受《下载须知》

机械手设计概述

文档大小:

限时特价:扫码查看

• 请登录后再进行扫码购买
• 使用微信/支付宝扫码注册及付费下载,详阅 用户协议 隐私政策
• 如已在其他页面进行付款,请刷新当前页面重试
• 付费购买成功后,此文档可永久免费下载
年会员
99.0
¥199.0

6亿VIP文档任选,共次下载特权。

已优惠

微信/支付宝扫码完成支付,可开具发票

VIP尽享专属权益

VIP文档免费下载

赠送VIP文档免费下载次数

阅读免打扰

去除文档详情页间广告

专属身份标识

尊贵的VIP专属身份标识

高级客服

一对一高级客服服务

多端互通

电脑端/手机端权益通用

手机号注册 用户名注册
我已阅读并接受《用户协议》《隐私政策》
已有账号?立即登录
我已阅读并接受《用户协议》《隐私政策》
已有账号?立即登录
登录
手机号登录 微信扫码登录
微信扫一扫登录 账号密码登录

首次登录需关注“豆柴文库”公众号

新用户注册
VIP会员(1亿+VIP文档免费下)
年会员
99.0
¥199.0

6亿VIP文档任选,共次下载特权。

已优惠

微信/支付宝扫码完成支付,可开具发票

VIP尽享专属权益

VIP文档免费下载

赠送VIP文档免费下载次数

阅读免打扰

去除文档详情页间广告

专属身份标识

尊贵的VIP专属身份标识

高级客服

一对一高级客服服务

多端互通

电脑端/手机端权益通用